exponenta event banner

trimf

Треугольная функция принадлежности

Синтаксис

Описание

Эта функция вычисляет нечеткие значения членства с помощью треугольной функции принадлежности. Можно также вычислить эту функцию принадлежности с помощью a fismf объект. Для получения дополнительной информации см. Объект fismf.

Эта функция принадлежности связана с trapmf функция принадлежности.

пример

y = trimf(x,params) возвращает вычисленное использование значений нечеткого членства следующей треугольной функции принадлежности:

f(x;a,b,c)={0,xaxaba,axbcxcb,bxc0,cx}

или, более сжато:

f(x;a,b,c)=max(min(xaba,cxcb),0)

Чтобы задать параметры, a, b и c, используют params.

Значения членства вычисляются для каждого входного значения в x.

Примеры

свернуть все

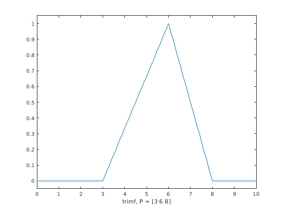
x = 0:0.1:10;
y = trimf(x,[3 6 8]);
plot(x,y)
xlabel('trimf, P = [3 6 8]')
ylim([-0.05 1.05])

Figure contains an axes object. The axes object contains an object of type line.

Входные параметры

свернуть все

Входные значения, для которых можно вычислить значения членства в виде скаляра или вектора.

Параметры функции принадлежности в виде вектора [a b c]. Параметры a и c задают ноги функции принадлежности и b, задают его пик.

Выходные аргументы

свернуть все

Значение членства, возвращенное как скаляр или вектор. Размерности y совпадайте с размерностями x. Каждый элемент y значение членства, вычисленное для соответствующего элемента x.

Альтернативная функциональность

fismf Объект

Можно создать и оценить a fismf возразите что реализации trimf функция принадлежности.

mf = fismf("trimf",P);
Y = evalmf(mf,X);

Здесь, XP, и Y соответствуйте x, params, и y аргументы trimf, соответственно.

Расширенные возможности

Генерация кода C/C++
Генерация кода C и C++ с помощью MATLAB® Coder™.

Представлено до R2006a