exponenta event banner

plotmf

Постройте функции принадлежности для переменной ввода или вывода

Описание

пример

plotmf(fis,variableType,variableIndex) строит функции принадлежности для переменной ввода или вывода в нечеткой системе вывода fis.

пример

plotmf(___,numPoints) задает количество точек данных, чтобы построить для каждой функции принадлежности.

пример

[xOut,mfOut] = plotmf(___) возвращает вселенную беседы (xOut) и функция принадлежности (mfOut) значения, не строя их. Используйте этот синтаксис когда fis тип 1 нечеткая система вывода.

пример

[xOut,umfOut,lmfOut] = plotmf(___) возвращает вселенную беседы (xOut), верхняя функция принадлежности (umfOut), и более низкая функция принадлежности (lmfOut) значения, не строя их. Используйте этот синтаксис когда fis тип 2 нечеткая система вывода.

Примеры

свернуть все

Создайте нечеткую систему вывода.

fis = readfis('tipper');

Постройте функции принадлежности для первой входной переменной.

plotmf(fis,'input',1)

Figure contains an axes object. The axes object contains 6 objects of type line, text.

Создайте нечеткую систему вывода.

fis = readfis('tipper');

Постройте функции принадлежности для первой выходной переменной с помощью 101 точки данных для каждой функции принадлежности.

plotmf(fis,'output',1,101)

Figure contains an axes object. The axes object contains 6 objects of type line, text.

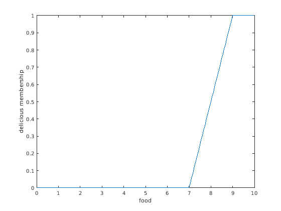
Создайте нечеткую систему вывода.

fis = readfis('tipper');

Получите ось X и данные об оси Y для функций принадлежности второй входной переменной.

[xOut,yOut] = plotmf(fis,'input',2);

Можно затем, например, построить одну функцию принадлежности с помощью этих данных.

plot(xOut(:,2),yOut(:,2))
xlabel('food')
ylabel('delicious membership')

Figure contains an axes object. The axes object contains an object of type line.

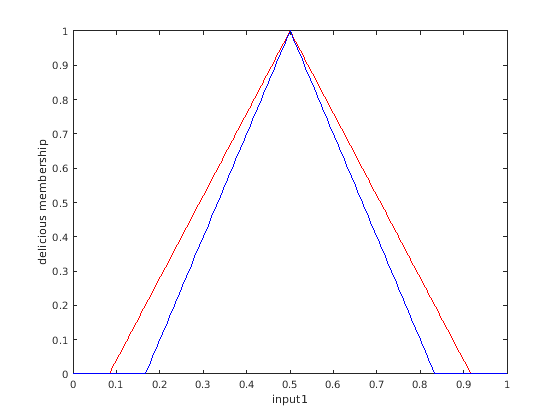
Создайте тип 2 нечеткая система вывода.

fis = mamfistype2('NumInputs',3,'NumOutputs',1);

Постройте функции принадлежности для второй входной переменной.

plotmf(fis,'input',1)

Figure contains an axes object. The axes object with title Footprint of uncertainty (FOU) contains 12 objects of type line, patch, text. These objects represent UpperMF, LowerMF, FOU.

Функции принадлежности типа 2 имеют место неопределенности (FOU) между своими верхними и более низкими функциями принадлежности.

Можно также получить данные о графическом выводе, не генерируя график.

[xOut,umfOut,lmfOut] = plotmf(fis,'input',1);

Можно затем построить отдельные функции принадлежности или отобразить данные на графике с помощью собственного форматирования. Например, постройте верхние и более низкие функции принадлежности только для второй функции принадлежности первой входной переменной.

plot(xOut(:,2),umfOut(:,2),'r',xOut(:,2),lmfOut(:,2),'b')
xlabel('input1')
ylabel('delicious membership')

Figure contains an axes object. The axes object contains 2 objects of type line.

Входные параметры

свернуть все

Нечеткая система вывода в виде одного из следующего:

  • mamfis объект — Mamdani нечеткая система вывода

  • sugfis объект — Sugeno нечеткая система вывода

  • mamfistype2 объект — Тип 2 Mamdani нечеткая система вывода

  • sugfistype2 объект — Тип 2 Sugeno нечеткая система вывода

plotmf не поддерживает выходные функции принадлежности графического вывода систем Sugeno.

Тип переменной в виде одного из следующего:

  • 'input' — Входная переменная

  • 'output' — Выходная переменная

Переменный индекс в виде положительного целого числа. Если variableType :

  • 'input', затем variableIndex должно быть меньше чем или равно количеству входных переменных в fis

  • 'output', затем variableIndex должно быть меньше чем или равно количеству выходных переменных в fis

Количество точек данных, чтобы построить в виде положительного целого числа.

Выходные аргументы

свернуть все

Вселенная данных о беседе, возвращенных как numPoints- NMF массив, где NMF является количеством функций принадлежности для переменной, заданной variableType и variableIndex.

Данные о функции принадлежности для функции принадлежности типа 1, возвращенной как numPoints- NMF массив, где NMF является количеством функций принадлежности для переменной, заданной variableType и variableIndex.

Верхние данные о функции принадлежности для функции принадлежности типа 2, возвращенной как numPoints- NMF массив, где NMF является количеством функций принадлежности для переменной, заданной variableType и variableIndex.

Более низкие данные о функции принадлежности для функции принадлежности типа 2, возвращенной как numPoints- NMF массив, где NMF является количеством функций принадлежности для переменной, заданной variableType и variableIndex.

Вопросы совместимости

развернуть все

Предупреждает запуск в R2019b

Смотрите также

Функции

Представлено до R2006a