Символьная обратная гиперболическая секущая функция
В зависимости от его аргументов, asech возвращает или точные символьные результаты с плавающей точкой.
Вычислите обратную гиперболическую секущую функцию для этих чисел. Поскольку эти числа не являются символьными объектами, asech возвращает результаты с плавающей точкой.
A = asech([-2, 0, 2/sqrt(3), 1/2, 1, 3])
A = 0.0000 + 2.0944i Inf + 0.0000i 0.0000 + 0.5236i... 1.3170 + 0.0000i 0.0000 + 0.0000i 0.0000 + 1.2310i
Вычислите обратную гиперболическую секущую функцию для чисел, преобразованных в символьные объекты. Для многих символьных (точных) чисел, asech отвечает на неразрешенные символьные звонки.
symA = asech(sym([-2, 0, 2/sqrt(3), 1/2, 1, 3]))
symA = [ (pi*2i)/3, Inf, (pi*1i)/6, acosh(2), 0, acosh(1/3)]
Используйте vpa аппроксимировать символьные результаты числами с плавающей запятой:
vpa(symA)
ans = [ 2.0943951023931954923084289221863i,... Inf,... 0.52359877559829887307710723054658i,... 1.316957896924816708625046347308,... 0,... 1.230959417340774682134929178248i]
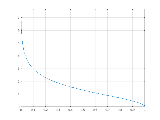
Постройте обратную гиперболическую секущую функцию на интервале от 0 до 1.
syms x fplot(asech(x),[0 1]) grid on

Много функций, таких как diff, int, taylor, и rewrite, может обработать выражения, содержащие asech.
Найдите первые и вторые производные обратной гиперболической секущей функции. Упростите вторую производную при помощи simplify.
syms x diff(asech(x), x) simplify(diff(asech(x), x, x))
ans = -1/(x^2*(1/x - 1)^(1/2)*(1/x + 1)^(1/2)) ans = -(2*x^2 - 1)/(x^5*(1/x - 1)^(3/2)*(1/x + 1)^(3/2))
Найдите неопределенный интеграл обратной гиперболической секущей функции:
int(asech(x), x)
ans = atan(1/((1/x - 1)^(1/2)*(1/x + 1)^(1/2))) + x*acosh(1/x)
Найдите расширение Ряда Тейлора asech(x) вокруг x = Inf:
taylor(asech(x), x, Inf)
ans = (pi*1i)/2 - 1i/x - 1i/(6*x^3) - 3i/(40*x^5)
Перепишите обратную гиперболическую секущую функцию в терминах натурального логарифма:
rewrite(asech(x), 'log')
ans = log((1/x - 1)^(1/2)*(1/x + 1)^(1/2) + 1/x)