exponenta event banner

stepresp

Ответ неродной сигнала для рационального объекта и rationalfit функциональный объект

Описание

пример

[outputsignal,tout] = stepresp(h,ts,n,trise) вычисляет ответ области времени объекта рациональной функции, h, к шагу сигнализируют на основе количества выборок, n и время нарастания, trise.

Примеры

свернуть все

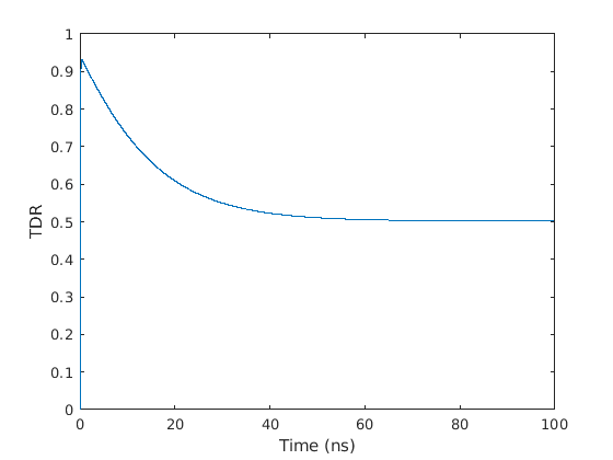
Вычислите переходной процесс объекта рациональной функции из файла passive.s2p. Считайте passive.s2p.

S = sparameters('passive.s2p');
freq = S.Frequencies;

Получите S11 и преобразуйте в передаточную функцию TDR.

s11 = rfparam(S,1,1);
Vin = 1;
tdrfreqdata = Vin*(s11+1)/2;

Подгонка к объекту рациональной функции.

tdrfit = rationalfit(freq,tdrfreqdata);

Задайте параметры для сигнала шага. Задайте параметры для сигнала шага

Ts = 1.0e-11;
N = 10000;
Trise = 1.0e-10;

Вычислите переходной процесс для TDR и постройте его

[tdr,t1] = stepresp(tdrfit,Ts,N,Trise);
figure
plot(t1*1e9,tdr)
ylabel('TDR')
xlabel('Time (ns)')

Figure contains an axes. The axes contains an object of type line.

Входные параметры

свернуть все

Объект рациональной функции в виде a rationalfit указатель на объект.

Пример:

Типы данных: double
Поддержка комплексного числа: Да

Шаг расчета входного сигнала в виде положительного скалярного целого числа в секундах.

Пример:

Типы данных: double

Количество выборок в виде положительного скалярного целого числа.

Пример:

Типы данных: double

Время, потраченное для шага, сигнализирует, чтобы достигнуть максимального значения в виде положительного скалярного целого числа в секундах.

Пример:

Типы данных: double

Выходные аргументы

свернуть все

Выходной сигнал,

Пример:

Типы данных: double
Поддержка комплексного числа: Да

Шаг расчета выходного сигнала, возвращенного как положительное скалярное целое число в секундах.

Пример:

Типы данных: double

Больше о

свернуть все

Уравнение сигнала шага

RF Toolbox™ использует следующее уравнение для для сигнала шага:

{U(kts)=kts/trise,U(kts)=1,0k<(trise/ts)(trise/ts)kN

Следующая фигура иллюстрирует конструкцию этого сигнала.

Введен в R2010a