Равномерное распределение (также названный прямоугольным распределением) является семейством кривых 2D параметра, которое известно, потому что это имеет постоянную функцию распределения вероятностей (PDF) между ее двумя параметрами ограничения. Это распределение подходит для представления распределения ошибок округления в значениях, сведенных в таблицу к конкретному количеству десятичных разрядов. Равномерное распределение используется в генерирующихся методах случайных чисел, таких как метод инверсии.
Statistics and Machine Learning Toolbox™ предлагает несколько способов работать с равномерным распределением.
Создайте объект UniformDistribution вероятностного распределения настройкой значений параметров (makedist). Затем используйте объектные функции, чтобы вычислять распределение, сгенерировать случайные числа, и так далее.
Используйте специфичные для распределения функции (unifcdf, unifpdf, unifinv, unifit, unifstat, unifrnd) с заданными параметрами распределения. Специфичные для распределения функции могут принять параметры нескольких равномерных распределений.
Используйте типовые функции распределения (cdf, icdf, pdf, random) с заданным именем распределения ('Uniform') и параметры.
Равномерное распределение использует следующие параметры.
| Параметр | Описание | Поддержка |
|---|---|---|
a | Более низкая конечная точка | -∞ <a <b |
b | Верхняя конечная точка | a <b <∞ |
Стандартное равномерное распределение имеет a = 0 и b = 1.
Оценки наибольшего правдоподобия (MLEs) являются оценками параметра, которые максимизируют функцию правдоподобия. Средства оценки наибольшего правдоподобия a и b для равномерного распределения являются демонстрационным минимумом и максимумом, соответственно.
Чтобы соответствовать равномерному распределению к данным и найти оценки параметра, использовать unifit или mle.
PDF равномерного распределения
PDF является постоянной между a и b.
Для примера смотрите, Вычисляют Непрерывное Равномерное распределение PDF.
Кумулятивная функция распределения (cdf) равномерного распределения
p результата является вероятностью, что одно наблюдение от равномерного распределения параметрами a и b падает в интервале [a x].
Для примера смотрите, Вычисляют Непрерывное Равномерное распределение cdf.
Среднее значение равномерного распределения .
Отклонение равномерного распределения .
Можно использовать стандартное равномерное распределение, чтобы сгенерировать случайные числа для любого другого непрерывного распределения по методу инверсии. Метод инверсии использует принцип, что непрерывные кумулятивные функции распределения (cdfs) располагаются однородно на открытом интервале (0, 1). Если u является универсальным случайным числом на (0, 1), то x = F– 1 (u) генерирует случайное число x от непрерывного распределения с заданным cdf F.
Для примера смотрите, Генерируют Случайные числа Используя Инверсию Равномерного распределения.
Создайте три объекта равномерного распределения различными параметрами.
pd1 = makedist('Uniform'); % Standard uniform distribution pd2 = makedist('Uniform','lower',-2,'upper',2); % Uniform distribution with a = -2 and b = 2 pd3 = makedist('Uniform','lower',-2,'upper',1); % Uniform distribution with a = -2 and b = 1
Вычислите pdfs для этих трех равномерных распределений.
x = -3:.01:3; pdf1 = pdf(pd1,x); pdf2 = pdf(pd2,x); pdf3 = pdf(pd3,x);
Постройте pdfs на той же оси.
figure; plot(x,pdf1,'r','LineWidth',2); hold on; plot(x,pdf2,'k:','LineWidth',2); plot(x,pdf3,'b-.','LineWidth',2); legend({'a = 0, b = 1','a = -2, b = 2','a = -2, b = 1'},'Location','northwest'); xlabel('Observation') ylabel('Probability Density') hold off;

Как ширина интервала (a,b) увеличения, высота каждой PDF уменьшения.
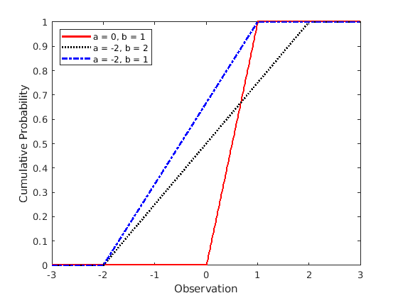
Создайте три объекта равномерного распределения различными параметрами.
pd1 = makedist('Uniform'); % Standard uniform distribution pd2 = makedist('Uniform','lower',-2,'upper',2); % Uniform distribution with a = -2 and b = 2 pd3 = makedist('Uniform','lower',-2,'upper',1); % Uniform distribution with a = -2 and b = 1
Вычислите cdfs для этих трех равномерных распределений.
x = -3:.01:3; cdf1 = cdf(pd1,x); cdf2 = cdf(pd2,x); cdf3 = cdf(pd3,x);
Постройте cdfs на той же оси.
figure; plot(x,cdf1,'r','LineWidth',2); hold on; plot(x,cdf2,'k:','LineWidth',2); plot(x,cdf3,'b-.','LineWidth',2); legend({'a = 0, b = 1','a = -2, b = 2','a = -2, b = 1'},'Location','NW'); xlabel('Observation') ylabel('Cumulative Probability') hold off;

Как ширина интервала (a,b) увеличения, наклон каждого cdf уменьшения.
Бета Распределение — бета распределение является непрерывным распределением 2D параметра, которое имеет параметры a (сначала параметр формы) и b (второй параметр формы). Стандартное равномерное распределение равно бета распределению модульными параметрами.
Треугольное распределение — треугольное распределение является непрерывным распределением с тремя параметрами, которое имеет параметры a (нижний предел), b (пик) и c (верхний предел). Сумма двух случайных переменных со стандартным равномерным распределением имеет треугольное распределение с a = 0, b = 1, и c = 0.
[1] Abramowitz, Милтон, и Ирен А. Стегун, руководство редакторов Математических функций: С Формулами, Графиками и Математическими Таблицами. 9. Дуврская печать.; [Nachdr. der Ausg. von 1972]. Дуврские Книги по Математике. Нью-Йорк, Нью-Йорк: Дувр Publ, 2013.
[2] Devroye, Люк. Неоднородная Генерация случайных переменных. Нью-Йорк, Нью-Йорк: Спрингер Нью-Йорк, 1986. https://doi.org/10.1007/978-1-4613-8643-8
[3] Эванс, Merran, Николас Гастингс и Брайан Пикок. Статистические Распределения. 2-й редактор Нью-Йорк: Дж. Вайли, 1993.
fitdist | makedist | unifcdf | unifinv | unifit | UniformDistribution | unifpdf | unifrnd | unifstat