Инструмент Fixed-Point Tool - это пользовательский интерфейс, который автоматизирует задание типов данных с фиксированной точкой в модели Simulink ®. Инструмент собирает данные диапазона для объектов модели. Данные диапазона поступают из:
Проектные минимальные и максимальные значения, явно заданные объектами в блоке
Зарегистрированные минимальные и максимальные значения, возникающие при моделировании
Минимальное и максимальное значения, полученные с помощью анализа диапазона
На основе этих значений инструмент в Iterative Fixed-Point Conversion workflow-процесс предлагает типы данных с фиксированной точкой, которые максимизируют точность и охватывают диапазон. Затем можно просмотреть предложения по типу данных и выборочно применить их к объектам в модели. Этот процесс также известен как автокалирование. С помощью итеративного рабочего процесса преобразования фиксированных точек в инструменте «Фиксированные точки» можно выполнить следующие действия.
Деривация информации о диапазоне на основе заданных проектных диапазонов. См. раздел Как работает анализ диапазона.
Предлагать и применять типы данных на основе данных моделирования.
Предлагать и применять типы данных на основе производных диапазонов.
Предлагать и применять типы данных на основе данных моделирования из нескольких прогонов. См. раздел Предложение типов данных для объединенных диапазонов моделирования.
Предлагать и применять типы данных на основе данных моделирования и производных диапазонов.
Отладка моделей с фиксированной точкой.

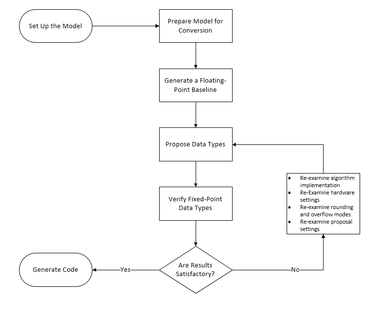
Итеративный поток операций преобразования с фиксированной точкой для автоматического ввода данных состоит из четырех основных этапов.
Подготовка системы к преобразованию
Перед началом преобразования настройте модель в Simulink. Затем выберите систему для преобразования в фиксированную точку. Инструмент Fixed-Point Tool предложит типы данных для объектов в указанной системе.
Выберите, требуется ли собирать диапазоны с помощью моделирования, анализа производных диапазонов или моделирования с помощью анализа диапазонов. Можно указать несколько сценариев моделирования с помощью Simulink.SimulationInput объект. Укажите допуски сигнала для проверки поведения преобразованной системы.
Автоматически подготовьте проектируемую систему к преобразованию, нажав кнопку «Подготовить» на панели инструментов инструмента «Фиксированная точка». Инструмент Fixed-Point анализирует модель и дает рекомендации по конфигурации для автоматического масштабирования.
Выполните моделирование или деривацию. После завершения моделирования или деривации можно исследовать диапазоны объектов в модели с помощью гистограмм на панели Визуализация данных моделирования.
Инструмент Fixed-Point Tool предлагает типы данных на основе диапазонов, собранных на втором этапе. В меню «Параметры» можно изменить длину слова по умолчанию и другие настройки предложения. Для создания предложений щелкните Предложить типы данных. Если предложения удовлетворены, щелкните Применить типы данных (Apply Data Types).
Моделирование модели с использованием вновь примененных типов данных с фиксированной точкой для проверки поведения модели с фиксированной точкой. Поведение с плавающей и фиксированной точками можно сравнить с помощью инспектора данных моделирования.
После проверки, если вы считаете, что поведение системы неприемлемо, вы можете выполнить итерацию с помощью шагов преобразования и проверки, пока не будете настроены на конструкцию, удовлетворяющую системным требованиям.
