Имитационная модель IMU
Панель инструментов для слияния и отслеживания сенсоров/мультисенсорное позиционирование/модели сенсоров
Панель инструментов навигации/мультисенсорные модели позиционирования/сенсоры


Блок IMU Simulink ® моделирует получение данных от инерциального измерительного блока (IMU), состоящего из акселерометра, гироскопа и датчиков магнитометра.
Linear Acceleration - Ускорение IMU в локальной навигационной системе координат (м/с2)Ускорение IMU в локальной навигационной системе координат, задаваемое как N-by-3 матрица действительных скаляров в метрах в секунду в квадрате. N - количество выборок в текущем кадре.
Типы данных: single | double
Angular Velocity - Угловая скорость IMU в локальной навигационной системе координат (рад/с)Угловая скорость корпуса IMU датчика в локальной навигационной системе координат, заданная в виде N-by-3 матрицы скаляров в радианах в секунду. N - количество выборок в текущем кадре.
Типы данных: single | double
Orientation - Ориентация IMU в локальной навигационной системе координатОриентация корпуса датчика IMU относительно локальной навигационной системы координат, заданной как N-by-4 массив реальных скаляров или матрица вращения 3-by-3-by-N. Предполагается, что каждая строка массива N-by-4 является четырьмя элементами quaternion(Панель инструментов слияния и отслеживания датчиков). N - количество выборок в текущем кадре.
Типы данных: single | double
Accel - Измерение акселерометра IMU в системе координат корпуса датчика (м/с2)Измерение акселерометра IMU в системе координат тела датчика, возвращаемое в виде N-by-3 матрицы вещественных скаляров в метрах в секунду в квадрате. N - количество выборок в текущем кадре.
Типы данных: single | double
Gyro - Гироскоп измерения IMU в системе координат корпуса датчика (рад/с)Гироскопическое измерение IMU в системе координат тела датчика, возвращаемое в виде N-by-3 матрицы вещественных скаляров в радианах в секунду. N - количество выборок в текущем кадре.
Типы данных: single | double
Mag - Магнитометрическое измерение IMU в системе координат корпуса датчика (мкТ)Магнитометрическое измерение IMU в системе координат корпуса датчика, возвращаемое в виде N-by-3 матрицы действительных скаляров в микротесле. N - количество выборок в текущем кадре.
Типы данных: single | double
Reference frame - Навигационная опорная системаNED (по умолчанию) | ENUОпорная навигационная система, указанная как NED (Север-Восток-вниз) или ENU (Восток-Север-Вверх).
Temperature (oC) - Рабочая температура IMU (oC)25 (по умолчанию) | вещественный скалярРабочая температура IMU в градусах Цельсия, заданная как действительный скаляр.
Когда блок вычисляет коэффициенты температурной шкалы и шумы дрейфа окружающей среды, в качестве номинальной температуры используется 25 oC.
Типы данных: single | double
Magnetic field (NED) - Вектор магнитного поля, выраженный в навигационном кадре NED (мкТ)[27.5550, -2.4169, -16.0849] (по умолчанию) | вектор 1 на 3 скаляраВектор магнитного поля, выраженный в навигационном кадре NED, определяемый как вектор скаляров 1 на 3.
Магнитное поле по умолчанию соответствует магнитному полю на нулевой широте, нулевой долготе и нулевой высоте.
Чтобы включить этот параметр, установите для параметра Reference frame значение NED.
Типы данных: single | double
MagneticField (ENU) - Вектор магнитного поля, выраженный в навигационном кадре ЕСН (мкТ)[-2.4169, 27.5550, 16.0849] (по умолчанию) | вектор 1 на 3 скаляраВектор магнитного поля, выраженный в навигационном кадре ЕСН, определяемый как вектор скаляров 1 на 3.
Магнитное поле по умолчанию соответствует магнитному полю на нулевой широте, нулевой долготе и нулевой высоте.
Чтобы включить этот параметр, установите для параметра Reference frame значение ENU.
Типы данных: single | double
Seed - Начальное начальное значение для рандомизации67 (по умолчанию) | неотрицательное целое числоНачальное начальное число алгоритма генератора случайных чисел, определяемое как неотрицательное целое число.
Типы данных: single | double
Simulate using - Тип выполняемого моделированияInterpreted Execution (по умолчанию) | Code GenerationInterpreted execution - Моделирование модели с помощью интерпретатора MATLAB ®. Этот параметр сокращает время запуска. ВInterpreted execution можно отладить исходный код блока.
Code generation - моделирование модели с использованием сгенерированного кода C. При первом запуске моделирования Simulink генерирует код C для блока. Код C используется повторно для последующего моделирования, если модель не изменяется. Для этого параметра требуется дополнительное время запуска.
Maximum readings (m/s2) - Максимальное показания датчика (м/с2)inf (по умолчанию) | действительный положительный скалярМаксимальное значение датчика в m/s2, указанное как действительный положительный скаляр.
Типы данных: single | double
Resolution ((m/s2)/LSB) - Разрешение измерений датчиков ((м/с2 )/LSB)0 (по умолчанию) | реальный неотрицательный скалярРазрешение измерений датчика в (m/s2 )/LSB, указанное как реальный неотрицательный скаляр.
Типы данных: single | double
Constant offset bias (m/s2) - Постоянное смещение датчика (м/с2)[0 0 0] (по умолчанию) | вещественный скаляр | реальный 3-элементный вектор строкиПостоянное смещение датчика в m/s2, заданное как действительный скалярный или 3-элементный вектор строки. Любой скалярный ввод преобразуется в действительный 3-элементный вектор строки, где каждый элемент имеет входное скалярное значение.
Типы данных: single | double
Axis skew (%) - Перекос осей датчиков (%)[0 0 0] (по умолчанию) | действительный скаляр в диапазоне [0,100] | действительный 3-элементный вектор строки в диапазоне [0,100]Перекос осей сенсора в процентах, заданный как действительный скалярный или 3-элементный вектор строки со значениями в диапазоне от 0 до 100. Любой скалярный ввод преобразуется в действительный 3-элементный вектор строки, где каждый элемент имеет входное скалярное значение.
Типы данных: single | double
Velocity random walk (m/s2/√Hz) - Скорость случайной ходьбы (m/s2/√Hz)[0 0 0] (по умолчанию) | вещественный скаляр | реальный 3-элементный вектор строкиСкорость случайного входа (m/s2/√Hz), заданная как действительный скалярный или 3-элементный вектор строки. Это свойство соответствует спектральной плотности мощности шума датчика. Любой скалярный ввод преобразуется в действительный 3-элементный вектор строки, где каждый элемент имеет входное скалярное значение.
Типы данных: single | double
Bias Instability (m/s2) - Неустойчивость смещения (м/с2)[0 0 0] (по умолчанию) | вещественный скаляр | реальный 3-элементный вектор строкиНестабильность смещения в m/s2, заданная как действительный скалярный или 3-элементный вектор строки. Любой скалярный ввод преобразуется в действительный 3-элементный вектор строки, где каждый элемент имеет входное скалярное значение.
Типы данных: single | double
Acceleration random walk ((m/s2)(√Hz)) - Ускорение случайной ходьбы ((м/с2) (√Hz))[0 0 0] (по умолчанию) | вещественный скаляр | реальный 3-элементный вектор строкиУскорение случайного хода датчика в (m/s2) (√Hz), определяемое как действительный скалярный или 3-элементный вектор строки. Любой скалярный ввод преобразуется в действительный 3-элементный вектор строки, где каждый элемент имеет входное скалярное значение.
Типы данных: single | double
Bias from temperature ((m/s2)/℃) - Смещение датчика от температуры ((м/с2 )/ ℃)[0 0 0] (по умолчанию) | вещественный скаляр | реальный 3-элементный вектор строкиСмещение датчика от температуры в (m/s2 )/ ℃, определяемое как действительный скалярный или 3-элементный вектор строки. Любой скалярный ввод преобразуется в действительный 3-элементный вектор строки, где каждый элемент имеет входное скалярное значение.
Типы данных: single | double
Temperature scale factor (%/℃) - Погрешность масштабного коэффициента от температуры (%/ ℃)[0 0 0] (по умолчанию) | действительный скаляр в диапазоне [0,100] | действительный 3-элементный вектор строки в диапазоне [0,100]Ошибка масштабного коэффициента от температуры в %/ ℃, заданная как действительный скалярный или вещественный 3-элементный вектор строки со значениями от 0 до 100. Любой скалярный ввод преобразуется в действительный 3-элементный вектор строки, где каждый элемент имеет входное скалярное значение.
Типы данных: single | double
Maximum readings (rad/s) - Максимальное показания датчика (рад/с)inf (по умолчанию) | действительный положительный скалярМаксимальное значение датчика в рад/с, указанное как действительный положительный скаляр.
Типы данных: single | double
Resolution ((rad/s)/LSB) - Разрешение измерений датчиков ((рад/с )/LSB)0 (по умолчанию) | реальный неотрицательный скалярРазрешение измерений датчика в (рад/с )/LSB, указанное как реальный неотрицательный скаляр.
Типы данных: single | double
Constant offset bias (rad/s) - Постоянное смещение датчика (рад/с)[0 0 0] (по умолчанию) | вещественный скаляр | реальный 3-элементный вектор строкиПостоянное смещение датчика в рад/с, заданное как действительный скалярный или 3-элементный вектор строки. Любой скалярный ввод преобразуется в действительный 3-элементный вектор строки, где каждый элемент имеет входное скалярное значение.
Типы данных: single | double
Axis skew (%) - Перекос осей датчиков (%)[0 0 0] (по умолчанию) | действительный скаляр в диапазоне [0,100] | действительный 3-элементный вектор строки в диапазоне [0,100]Перекос осей сенсора в процентах, заданный как действительный скалярный или 3-элементный вектор строки со значениями в диапазоне от 0 до 100. Любой скалярный ввод преобразуется в действительный 3-элементный вектор строки, где каждый элемент имеет входное скалярное значение.
Типы данных: single | double
Bias from acceleration ((rad/s)/(m/s2) - Смещение датчика от линейного ускорения (рад/с )/( м/с2)[0 0 0] (по умолчанию) | вещественный скаляр | реальный 3-элементный вектор строкиСмещение датчика от линейного ускорения в (рад/с )/( м/с2), определяемое как действительный скалярный или 3-элементный вектор строки. Любой скалярный ввод преобразуется в действительный 3-элементный вектор строки, где каждый элемент имеет входное скалярное значение.
Типы данных: single | double
Angle random walk ((rad/s)/(√Hz)) - Ускорение случайной ходьбы ((рад/с )/( √Hz))[0 0 0] (по умолчанию) | вещественный скаляр | реальный 3-элементный вектор строкиУскорение случайного обхода датчика в (рад/с )/( √Hz), определяемое как действительный скалярный или 3-элементный вектор строки. Любой скалярный ввод преобразуется в действительный 3-элементный вектор строки, где каждый элемент имеет входное скалярное значение.
Типы данных: single | double
Bias Instability (rad/s) - Неустойчивость смещения (рад/с)[0 0 0] (по умолчанию) | вещественный скаляр | реальный 3-элементный вектор строкиНестабильность смещения смещения в рад/с, заданная как действительный скалярный или 3-элементный вектор строки. Любой скалярный ввод преобразуется в действительный 3-элементный вектор строки, где каждый элемент имеет входное скалярное значение.
Типы данных: single | double
Rate random walk ((rad/s)(√Hz)) - Интегрированный белый шум датчика ((rad/s) (√Hz))[0 0 0] (по умолчанию) | вещественный скаляр | реальный 3-элементный вектор строкиИнтегрированный белый шум датчика в (рад/с) (√Hz), заданный как действительный скалярный или 3-элементный вектор строки. Любой скалярный ввод преобразуется в действительный 3-элементный вектор строки, где каждый элемент имеет входное скалярное значение.
Типы данных: single | double
Bias from temperature ((rad/s)/℃) - Смещение датчика от температуры ((рад/с )/ ℃)[0 0 0] (по умолчанию) | вещественный скаляр | реальный 3-элементный вектор строкиСмещение датчика от температуры в (рад/с )/ ℃, определяемое как действительный скалярный или 3-элементный вектор строки. Любой скалярный ввод преобразуется в действительный 3-элементный вектор строки, где каждый элемент имеет входное скалярное значение.
Типы данных: single | double
Temperature scale factor (%/℃) - Погрешность масштабного коэффициента от температуры (%/ ℃)[0 0 0] (по умолчанию) | действительный скаляр в диапазоне [0,100] | действительный 3-элементный вектор строки в диапазоне [0,100]Ошибка масштабного коэффициента от температуры в %/ ℃, заданная как действительный скалярный или вещественный 3-элементный вектор строки со значениями от 0 до 100. Любой скалярный ввод преобразуется в действительный 3-элементный вектор строки, где каждый элемент имеет входное скалярное значение.
Типы данных: single | double
Maximum readings (μT) - Максимальное показания датчика (мкТ)inf (по умолчанию) | действительный положительный скалярМаксимальное значение датчика в мкТ, указанное как действительный положительный скаляр.
Типы данных: single | double
Resolution ((μT)/LSB) - Разрешение измерений датчиков ((мкТ )/LSB)0 (по умолчанию) | реальный неотрицательный скалярРазрешение измерений датчика в (мкТ )/LSB, указанное как действительный неотрицательный скаляр.
Типы данных: single | double
Constant offset bias (μT) - Постоянное смещение датчика (мкТ)[0 0 0] (по умолчанию) | вещественный скаляр | реальный 3-элементный вектор строкиСмещение постоянного датчика в мкТ, заданное как действительный скалярный или 3-элементный вектор строки. Любой скалярный ввод преобразуется в действительный 3-элементный вектор строки, где каждый элемент имеет входное скалярное значение.
Типы данных: single | double
Axis skew (%) - Перекос осей датчиков (%)[0 0 0] (по умолчанию) | действительный скаляр в диапазоне [0,100] | действительный 3-элементный вектор строки в диапазоне [0,100]Перекос осей сенсора в процентах, заданный как действительный скалярный или 3-элементный вектор строки со значениями в диапазоне от 0 до 100. Любой скалярный ввод преобразуется в действительный 3-элементный вектор строки, где каждый элемент имеет входное скалярное значение.
Типы данных: single | double
White noise PSD (μT/√Hz) - Спектральная плотность мощности шума датчика (μT/√Hz)[0 0 0] (по умолчанию) | вещественный скаляр | реальный 3-элементный вектор строкиСпектральная плотность мощности шума датчика в μT/√Hz, заданная как действительный скалярный или 3-элементный вектор строки. Любой скалярный ввод преобразуется в действительный 3-элементный вектор строки, где каждый элемент имеет входное скалярное значение.
Типы данных: single | double
Bias Instability (μT) - Неустойчивость смещения (мкТ)[0 0 0] (по умолчанию) | вещественный скаляр | реальный 3-элементный вектор строкиНестабильность смещения в мкТ, заданная как действительный скалярный или 3-элементный вектор строки. Любой скалярный ввод преобразуется в действительный 3-элементный вектор строки, где каждый элемент имеет входное скалярное значение.
Типы данных: single | double
Random walk ((μT)*√Hz) - Встроенный белый шум датчика ((мкТ) * √Hz)[0 0 0] (по умолчанию) | вещественный скаляр | реальный 3-элементный вектор строкиИнтегрированный белый шум датчика в (мкТ) * √Hz, заданный как действительный скалярный или 3-элементный вектор строки. Любой скалярный ввод преобразуется в действительный 3-элементный вектор строки, где каждый элемент имеет входное скалярное значение.
Типы данных: single | double
Bias from temperature (μT/℃) - Смещение датчика от температуры (μT/℃)[0 0 0] (по умолчанию) | вещественный скаляр | реальный 3-элементный вектор строкиСмещение датчика от температуры в μT/℃, определяемое как действительный скалярный или 3-элементный вектор строки. Любой скалярный ввод преобразуется в действительный 3-элементный вектор строки, где каждый элемент имеет входное скалярное значение.
Типы данных: single | double
Temperature scale factor (%/℃) - Погрешность масштабного коэффициента от температуры (%/ ℃)[0 0 0] (по умолчанию) | действительный скаляр в диапазоне [0,100] | действительный 3-элементный вектор строки в диапазоне [0,100]Ошибка масштабного коэффициента от температуры в %/ ℃, заданная как действительный скалярный или вещественный 3-элементный вектор строки со значениями от 0 до 100. Любой скалярный ввод преобразуется в действительный 3-элементный вектор строки, где каждый элемент имеет входное скалярное значение.
Типы данных: single | double
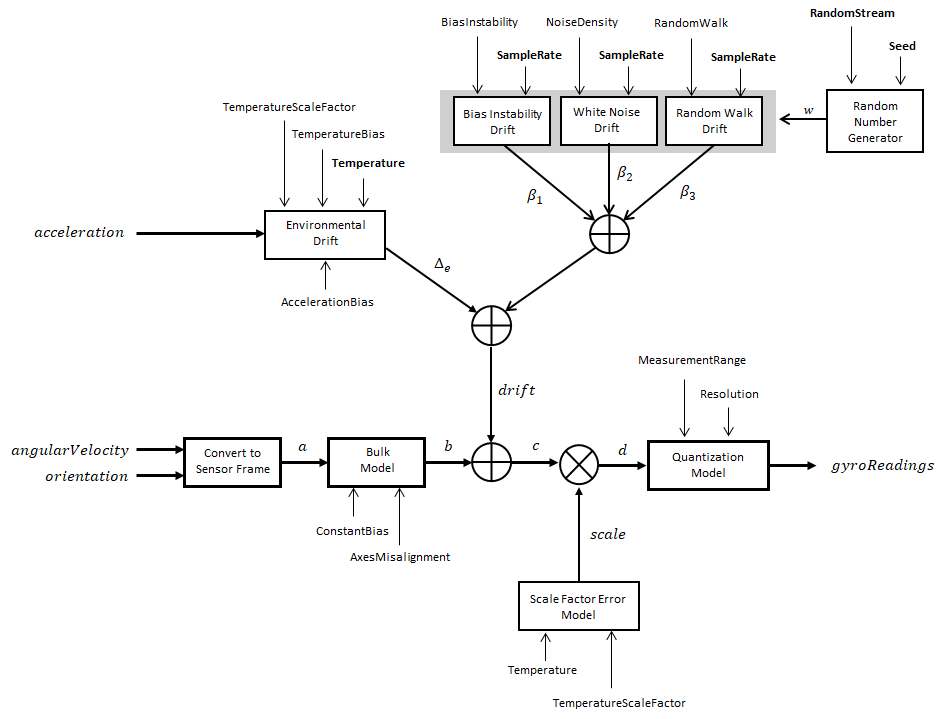
Модель акселерометра использует входы ориентации и ускорения «земля-истина» и imuSensor и accelparams (Sensor Fusion and Tracking Toolbox) свойства для моделирования показаний акселерометра.

Для получения полного ускорения (totalAcc) ускорение предварительно обрабатывается отрицанием и добавлением вектора постоянной гравитации (g = [0; 0; 9,8] м/с2) в виде:
ускорение + g
Затем преобразуют суммарное ускорение из локального навигационного кадра в кадр датчика, используя:
totalAcc) T
Если ориентация вводится в форме кватерниона, она преобразуется в матрицу вращения перед обработкой.
Ускорение «земля-истина» в кадре датчика, а, проходит через объемную модель, что добавляет несовпадение осей и смещение:
ConstantBias
где ConstantBias (Sensor Fusion and Tracking Toolbox) является свойством accelparams (Sensor Fusion and Tracking Toolbox), и α1, α2 и α3 задаются первым, вторым и третьим элементами свойства Sensor Misalignment (Sensor Fusion and Tracking Toolbox) accelparams(Панель инструментов слияния и отслеживания датчиков).
Дрейф нестабильности смещения моделируется как смещенный белый шум и затем фильтруется:
Нестабильность)
где BiasIntolability (Sensor Fusion and Tracking Toolbox) является свойством accelparams (Sensor Fusion and Tracking Toolbox), а h1 - фильтр, определяемый свойством SampleRate (Sensor Fusion and Tracking Toolbox):
12z − 1
Дрейф белого шума моделируется умножением элементов случайного потока белого шума на стандартное отклонение:
Плотность)
где SampleRate (Sensor Fusion and Tracking Toolbox) является imuSensor свойство, и NoaseDensity (панель инструментов слияния и отслеживания датчиков) является accelparams(Панель инструментов слияния и отслеживания датчиков). Элементы w - случайные числа, задаваемые настройками imuSensor случайный поток.
Дрейф случайного хождения моделируется смещающими элементами случайного потока белого шума и затем фильтруется:
RandomWalkSampleRate2)
где RandomWalk (Sensor Fusion and Tracking Toolbox) является свойством accelparams (Sensor Fusion and Tracking Toolbox), SampleRate (Sensor Fusion and Tracking Toolbox) является свойством imuSensor, и h2 является фильтром, определяемым как:
− z − 1
Шум дрейфа окружающей среды моделируется путем умножения разности температур из стандарта с температурным смещением:
Температура Смещение)
где Temperature (Sensor Fusion and Tracking Toolbox) является свойством imuSensor, и TemperateBias (панель инструментов слияния и отслеживания датчиков) является свойством accelparams(Панель инструментов слияния и отслеживания датчиков). Постоянная 25 соответствует стандартной температуре.
Погрешность температурного коэффициента моделируется следующим образом:
температурный коэффициент)
где Temperature (Sensor Fusion and Tracking Toolbox) является свойством imuSensor, а TemperateScityFactor (Sensor Fusion and Tracking Toolbox) является свойством accelparams(Панель инструментов слияния и отслеживания датчиков). Постоянная 25 соответствует стандартной температуре.
Квантование моделируется посредством первого насыщения модели непрерывного сигнала:
а затем установите разрешение:
eResolution))
где MeasureRange (Sensor Fusion and Tracking Toolbox) является свойством accelparams(Панель инструментов слияния и отслеживания датчиков).
В модели гироскопа используются входные значения ориентации «земля-истина», ускорения и угловой скорости, а также imuSensor и gyroparams (Sensor Fusion and Tracking Toolbox) свойства для моделирования показаний акселерометра.

Угловая скорость «земля-истина» преобразуется из локального кадра в кадр датчика с использованием ориентации «земля-истина»:
angularVelocity) T
Если ориентация вводится в форме кватерниона, она преобразуется в матрицу вращения перед обработкой.
Угловая скорость «земля-истина» в кадре датчика, а, проходит через объемную модель, что добавляет несовпадение осей и смещение:
ConstantBias
где ConstantBias (Sensor Fusion and Tracking Toolbox) является свойством gyroparams (Sensor Fusion and Tracking Toolbox), и α1, α2 и α3 задаются первым, вторым и третьим элементами свойства Sensor Misalignment (Sensor Fusion and Tracking Toolbox) gyroparams(Панель инструментов слияния и отслеживания датчиков).
Дрейф нестабильности смещения моделируется как смещенный белый шум и затем фильтруется:
Нестабильность)
где BiasIntolability (Sensor Fusion and Tracking Toolbox) является свойством gyroparams (Sensor Fusion and Tracking Toolbox) и h1 - фильтр, определяемый свойством SampleRate (Sensor Fusion and Tracking Toolbox):
12z − 1
Дрейф белого шума моделируется умножением элементов случайного потока белого шума на стандартное отклонение:
Плотность)
где SampleRate (Sensor Fusion and Tracking Toolbox) является imuSensor свойство, и NoaseDensity (панель инструментов слияния и отслеживания датчиков) является gyroparams(Панель инструментов слияния и отслеживания датчиков). Элементы w являются случайными числами, заданными настройками imuSensor случайный поток.
Дрейф случайного хождения моделируется смещающими элементами случайного потока белого шума и затем фильтруется:
RandomWalkSampleRate2)
где RandomWalk (Sensor Fusion and Tracking Toolbox) является свойством gyroparams (Sensor Fusion and Tracking Toolbox), SampleRate (Sensor Fusion and Tracking Toolbox) является свойством imuSensor, и h2 является фильтром, определяемым как:
− z − 1
Шум дрейфа окружающей среды моделируется путем умножения разности температур из стандарта с температурным смещением:
Температура Смещение)
где Temperature (Sensor Fusion and Tracking Toolbox) является свойством imuSensor, и TemperateBias (панель инструментов слияния и отслеживания датчиков) является свойством gyroparams(Панель инструментов слияния и отслеживания датчиков). Постоянная 25 соответствует стандартной температуре.
Погрешность температурного коэффициента моделируется следующим образом:
температурный коэффициент)
где Temperature (Sensor Fusion and Tracking Toolbox) является свойством imuSensor, а TemperateScityFactor (Sensor Fusion and Tracking Toolbox) является свойством gyroparams(Панель инструментов слияния и отслеживания датчиков). Постоянная 25 соответствует стандартной температуре.
Квантование моделируется посредством первого насыщения модели непрерывного сигнала:
а затем установите разрешение:
eResolution))
где MeasureRange (Sensor Fusion and Tracking Toolbox) является свойством gyroparams(Панель инструментов слияния и отслеживания датчиков).
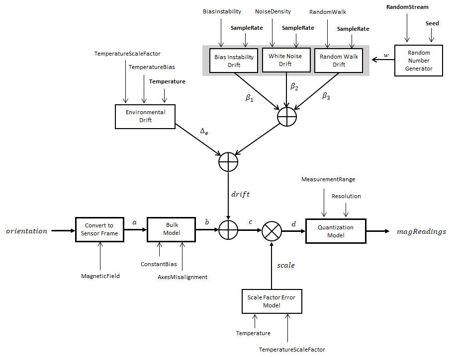
Модель магнитометра использует входы ориентации и ускорения «земля-истина», а также imuSensor и magparams (Sensor Fusion and Tracking Toolbox) свойства для моделирования показаний магнитометра.

Ускорение «земля-истина» преобразуется из локального кадра в кадр датчика с использованием ориентации «земля-истина»:
totalAcc) T
Если ориентация вводится в форме кватерниона, она преобразуется в матрицу вращения перед обработкой.
Ускорение «земля-истина» в кадре датчика, а, проходит через объемную модель, что добавляет несовпадение осей и смещение:
ConstantBias
где ConstantBias (Sensor Fusion and Tracking Toolbox) является свойством magparams (Sensor Fusion and Tracking Toolbox), и α1, α2 и α3 задаются первым, вторым и третьим элементами свойства Sensor Misalignment (Sensor Fusion and Tracking Toolbox) magparams(Панель инструментов слияния и отслеживания датчиков).
Дрейф нестабильности смещения моделируется как смещенный белый шум и затем фильтруется:
Нестабильность)
где BiasIntolability (Sensor Fusion and Tracking Toolbox) является свойством magparams (Sensor Fusion and Tracking Toolbox) и h1 - фильтр, определяемый свойством SampleRate (Sensor Fusion and Tracking Toolbox):
12z − 1
Дрейф белого шума моделируется умножением элементов случайного потока белого шума на стандартное отклонение:
Плотность)
где SampleRate (Sensor Fusion and Tracking Toolbox) является imuSensor свойство, и NoaseDensity (панель инструментов слияния и отслеживания датчиков) является magparams(Панель инструментов слияния и отслеживания датчиков). Элементы w являются случайными числами, заданными настройками imuSensor случайный поток.
Дрейф случайного хождения моделируется смещающими элементами случайного потока белого шума и затем фильтруется:
RandomWalkSampleRate2)
где RandomWalk (Sensor Fusion and Tracking Toolbox) является свойством magparams (Sensor Fusion and Tracking Toolbox), SampleRate (Sensor Fusion and Tracking Toolbox) является свойством imuSensor, и h2 является фильтром, определяемым как:
− z − 1
Шум дрейфа окружающей среды моделируется путем умножения разности температур из стандарта с температурным смещением:
Температура Смещение)
где Temperature (Sensor Fusion and Tracking Toolbox) является свойством imuSensor, и TemperateBias (панель инструментов слияния и отслеживания датчиков) является свойством magparams(Панель инструментов слияния и отслеживания датчиков). Постоянная 25 соответствует стандартной температуре.
Погрешность температурного коэффициента моделируется следующим образом:
температурный коэффициент)
где Temperature (Sensor Fusion and Tracking Toolbox) является свойством imuSensor, а TemperateScityFactor (Sensor Fusion and Tracking Toolbox) является свойством magparams(Панель инструментов слияния и отслеживания датчиков). Постоянная 25 соответствует стандартной температуре.
Квантование моделируется посредством первого насыщения модели непрерывного сигнала:
а затем установите разрешение:
eResolution))
где MeasureRange (Sensor Fusion and Tracking Toolbox) является свойством magparams(Панель инструментов слияния и отслеживания датчиков).
gyroparams | magparams | accelparams (панель инструментов слияния и отслеживания датчиков)1. Если смысл перевода понятен, то лучше оставьте как есть и не придирайтесь к словам, синонимам и тому подобному. О вкусах не спорим.
2. Не дополняйте перевод комментариями “от себя”. В исправлении не должно появляться дополнительных смыслов и комментариев, отсутствующих в оригинале. Такие правки не получится интегрировать в алгоритме автоматического перевода.
3. Сохраняйте структуру оригинального текста - например, не разбивайте одно предложение на два.
4. Не имеет смысла однотипное исправление перевода какого-то термина во всех предложениях. Исправляйте только в одном месте. Когда Вашу правку одобрят, это исправление будет алгоритмически распространено и на другие части документации.
5. По иным вопросам, например если надо исправить заблокированное для перевода слово, обратитесь к редакторам через форму технической поддержки.
