Продукт Simulink ® 3D Animation™ включает несколько моделей Simulink с соответствующими виртуальными мирами. Эти модели являются примерами того, что можно сделать с этим программным обеспечением. Один из этих примеров можно использовать для тестирования установки программы просмотра виртуального мира.
Перед запуском этого примера установите продукты MATLAB ®, Simulink и Simulink 3D Animation следующим образом:
В окне команды MATLAB введите
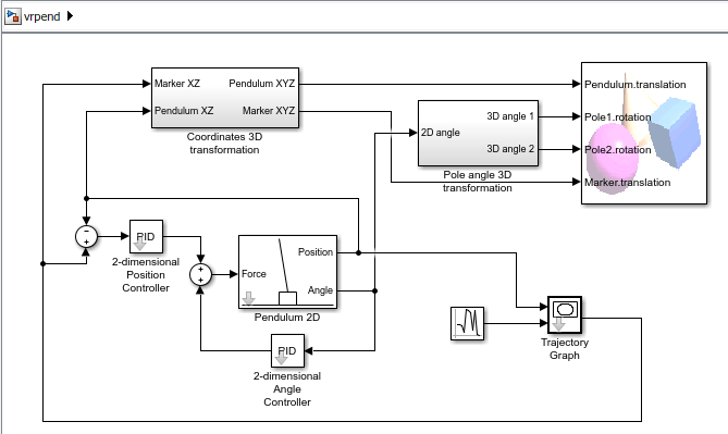
vrpend
Откроется окно Simulink с моделью для перевернутого маятника. Эта модель, которую можно просмотреть в трех измерениях с помощью программного обеспечения, имеет интерактивную заданную точку и график траектории.

Откроется средство просмотра анимации Simulink 3D с 3-D моделью маятника.

В окне «Simulink 3D Animation Viewer» в меню «Моделирование» выберите «Выполнить». Откроется окно График траектории (Trajectory Graph), и начнется моделирование.

В окне «Simulink 3D Animation Viewer» укажите положение на синей поверхности и щелкните левой кнопкой мыши.
Уставка маятника, представленная зеленым конусом, перемещается в новое положение. Далее траектория рисуется на графике траектории, а затем сам маятник перемещается в новое расположение.
В средстве просмотра анимации Simulink 3D отображается анимированное движение маятника. Используйте элементы управления Viewer для навигации по виртуальному миру, изменения точек обзора и перемещения уставки. Дополнительные сведения об использовании элементов управления Simulink 3D Animation Viewer см. в разделе Simulink 3D Animation Viewer.
В окне Simulink дважды щелкните блок График траектории (Trajectory Graph).
Откроется диалоговое окно Параметры блока: График траектории (Block Parameters: Trajectory Graph).
В списке Режим стипендий выберите Mouseи нажмите кнопку «ОК».

Теперь можно использовать график траектории в качестве устройства ввода 2-D для задания положения маятника.
Переместите указатель мыши в графическую область и щелкните.
Уставка (красный круг) для положения маятника перемещается в новое положение.
В окне Simulink в меню Simulation выберите Stop.
Траектория маятника отображается на графике синей линией.

Закройте средство просмотра анимации Simulink 3D и окно Simulink.
Можно попробовать другие примеры в Simulink Interface Examples или начать работу над собственными проектами.
Эта модель, которую можно просмотреть в трех измерениях с помощью программного обеспечения, имеет интерфейс MATLAB для управления фигурой в окне просмотра виртуального мира.
Дополнительные примеры перечислены в таблице MATLAB Interface Examples.
В окне MATLAB введите
vrmemb
В интерфейсе MATLAB отображаются следующие сообщения:
View the published version of this example to learn more about "vrmemb.m".
Приложение Simulink 3D Animation Viewer откроется с моделью 3-D.

Используйте элементы управления Viewer для перемещения в пределах виртуального мира или используйте диалоговое окно примера для поворота мембраны. Иногда диалоговое окно «Пример Simulink 3D Animation» скрывается за окном просмотра.
