exponenta event banner

gaussmf

Функция Гауссова членства

Синтаксис

Описание

Эта функция вычисляет нечеткие значения принадлежности с помощью функции Гауссова принадлежности. Вы также можете вычислить эту функцию членства, используя fismf объект. Для получения дополнительной информации см. раздел «Объект fismf».

Функция Гауссова принадлежности не совпадает с функцией Гауссова распределения вероятностей. Для примера функция Гауссова принадлежности всегда имеет максимальное значение 1. Для получения дополнительной информации о распределениях Гауссовых вероятностей смотрите Normal Distribution (Statistics and Machine Learning Toolbox).

пример

y = gaussmf(x,params) возвращает нечеткие значения принадлежности, вычисленные с помощью следующей функции Гауссова принадлежности:

f(x;σ,c)=e(xc)22σ2

Чтобы задать стандартное отклонение, σ и среднее, c, для функции Гауссова, используйте params.

Значения принадлежности вычисляются для каждого входного значения в x.

Примеры

свернуть все

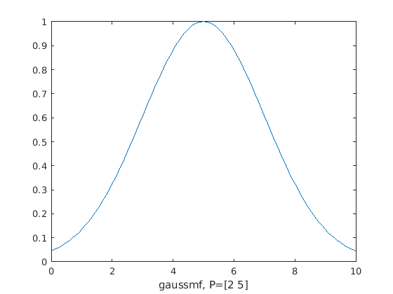
x = 0:0.1:10;
y = gaussmf(x,[2 5]);
plot(x,y)
xlabel('gaussmf, P=[2 5]')

Figure contains an axes. The axes contains an object of type line.

Входные параметры

свернуть все

Входные значения, для которых нужно вычислить значения принадлежности, заданные как скаляр или вектор.

Параметры функции принадлежности, заданные как вектор [σ c], где σ - стандартное отклонение, а c - среднее.

Выходные аргументы

свернуть все

Значение принадлежности возвращается в виде скаляра или вектора. Размерности y соответствовать размерностям x. Каждый элемент y - значение членства, вычисляемое для соответствующего элемента x.

Альтернативная функциональность

fismf Объект

Вы можете создать и оценить fismf объект, который реализует gaussmf функция принадлежности.

mf = fismf("gaussmf",P);
Y = evalmf(mf,X);

Здесь, X, P, и Y соответствуют x, params, и y аргументы gaussmf, соответственно.

Расширенные возможности

Генерация кода C/C + +
Сгенерируйте код C и C++ с помощью Coder™ MATLAB ®

.
Представлено до R2006a