exponenta event banner

psigmf

Продукт двух сигмоидальных функций принадлежности

Синтаксис

Описание

Эта функция вычисляет нечеткие значения принадлежности с помощью продукта двух сигмоидальных функций принадлежности. Вы также можете вычислить эту функцию членства, используя fismf объект. Для получения дополнительной информации см. раздел «Объект fismf».

Эта функция принадлежности связана с sigmf и dsigmf функции членства.

пример

y = psigmf(x,params) возвращает нечеткие значения принадлежности, вычисленные с помощью продукта двух сигмоидальных функций принадлежности. Каждая сигмоидальная функция задается:

f(x;ak,ck)=11+eak(xck)

Чтобы задать a и c параметры для каждой сигмоидальной функции, используйте params.

Значения принадлежности вычисляются для каждого входного значения в x.

Примеры

свернуть все

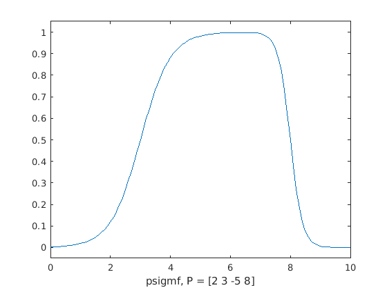
x = 0:0.1:10;
y = psigmf(x,[2 3 -5 8]);
plot(x,y)
xlabel('psigmf, P = [2 3 -5 8]')
ylim([-0.05 1.05])

Figure contains an axes. The axes contains an object of type line.

Входные параметры

свернуть все

Входные значения, для которых нужно вычислить значения принадлежности, заданные как скаляр или вектор.

Параметры функции принадлежности, заданные как вектор [a 1 c 1 a 2 c 2]. Здесь a 1 и c 1 являются параметрами первой сигмоидальной функции, а a 2 и c 2 являются параметрами второй сигмоидальной функции.

Для каждой сигмоидальной функции, чтобы открыть функцию слева или справа, задайте отрицательное или положительное значение для a, соответственно. Величина a определяет ширину переходной области, а c параметра - центр переходной области.

Чтобы задать функцию юнимодального членства с максимальным значением 1задайте противоположные знаки для a 1 и a 2 и выберите значения c достаточно далеко друг от друга, чтобы обе области перехода достигли 1.

Выходные аргументы

свернуть все

Значение принадлежности возвращается в виде скаляра или вектора. Размерности y соответствовать размерностям x. Каждый элемент y - значение членства, вычисляемое для соответствующего элемента x.

Альтернативная функциональность

fismf Объект

Вы можете создать и оценить fismf объект, который реализует psigmf функция принадлежности.

mf = fismf("psigmf",P);
Y = evalmf(mf,X);

Здесь, X, P, и Y соответствуют x, params, и y аргументы psigmf, соответственно.

Расширенные возможности

Генерация кода C/C + +
Сгенерируйте код C и C++ с помощью Coder™ MATLAB ®

.
Представлено до R2006a