exponenta event banner

sigmf

Функция Sigmoidal принадлежности

Синтаксис

Описание

Эта функция вычисляет нечеткие значения принадлежности с помощью сигмоидальной функции принадлежности. Вы также можете вычислить эту функцию членства, используя fismf объект. Для получения дополнительной информации см. раздел «Объект fismf».

Эта функция принадлежности связана с dsigmf и psigmf функции членства.

пример

y = sigmf(x,params) возвращает нечеткие значения принадлежности, вычисленные с помощью функции sigmoidal принадлежности, заданной как:

f(x;ak,ck)=11+eak(xck)

Чтобы задать параметры a и c, используйте params.

Значения принадлежности вычисляются для каждого входного значения в x.

Примеры

свернуть все

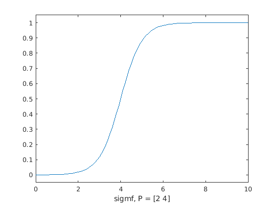
x = 0:0.1:10;
y = sigmf(x,[2 4]);
plot(x,y)
xlabel('sigmf, P = [2 4]')
ylim([-0.05 1.05])

Figure contains an axes. The axes contains an object of type line.

Входные параметры

свернуть все

Входные значения, для которых нужно вычислить значения принадлежности, заданные как скаляр или вектор.

Параметры функции принадлежности, заданные как вектор [a c]. Чтобы открыть функцию принадлежности слева или справа, задайте отрицательное или положительное значение для a, соответственно. Величина a управляет шириной переходной области, а c определяет центр переходной области.

Выходные аргументы

свернуть все

Значение принадлежности возвращается в виде скаляра или вектора. Размерности y соответствовать размерностям x. Каждый элемент y - значение членства, вычисляемое для соответствующего элемента x.

Альтернативная функциональность

fismf Объект

Вы можете создать и оценить fismf объект, который реализует sigmf функция принадлежности.

mf = fismf("sigmf",P);
Y = evalmf(mf,X);

Здесь, X, P, и Y соответствуют x, params, и y аргументы sigmf, соответственно.

Расширенные возможности

Генерация кода C/C + +
Сгенерируйте код C и C++ с помощью Coder™ MATLAB ®

.
Представлено до R2006a