exponenta event banner

airy

Описание

пример

W = airy(Z) возвращает функцию Эйри Ai (Z) для каждого элемента Z.

пример

W = airy(k,Z) возвращает любую из четырех различных функций Эйри, в зависимости от значения k, такой как функция Эйри второго рода или первая производная функции Эйри.

пример

W = airy(k,Z,scale) масштабирует полученную функцию Эйри. airy применяет определенную функцию масштабирования к W в зависимости от вашего выбора k и scale.

Примеры

свернуть все

Определите x.

x = -10:0.01:1;

Вычислите Ai (x)

ai = airy(x);

Вычислите Bi (x), используяk=2.

bi = airy(2,x);

Отобразите оба результата на одной оси.

figure
plot(x,ai,'-b',x,bi,'-r')
axis([-10 1 -0.6 1.4])
xlabel('x')
legend('Ai(x)','Bi(x)','Location','NorthWest')

Figure contains an axes. The axes contains 2 objects of type line. These objects represent Ai(x), Bi(x).

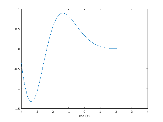
Вычислите функцию Эйри на срезе через комплексную плоскость в x+i.

Сделайте срез через комплексную плоскость.

x = -4:0.1:4;
z = x+1i;

Вычислите Ai (z).

w = airy(z);

Постройте график реальной части результата.

figure
plot(x, real(w))
axis([-4 4 -1.5 1])
xlabel('real(z)')

Figure contains an axes. The axes contains an object of type line.

Определите x.

x = -10:0.01:1;

Вычислите масштабированную и не масштабированную функцию Эйри.

scaledAi = airy(0,x,1);
noscaleAi =  airy(0,x,0);

Постройте график действительной части каждого результата.

rscaled = real(scaledAi);
rnoscale = real(noscaleAi);
figure
plot(x,rscaled,'-b',x,rnoscale,'-r')
axis([-10 1 -0.60 0.60])
xlabel('x')
legend('scaled','not scaled','Location','SouthEast')

Figure contains an axes. The axes contains 2 objects of type line. These objects represent scaled, not scaled.

Входные параметры

свернуть все

Системная переменная, заданная как действительный или комплексный вектор, матрица или N-D массив.

Типы данных: single | double
Поддержка комплексного числа: Да

Тип функции Эйри, заданный как одно из четырех значений.

k

Возвраты

0

Функция Эйри,Ai(Z), что так же, как airy(Z).

1

Первая производная функции Эйри, Ai(Z).

2

Функция Эйри второго рода,Bi(Z)

3

Первая производная функции Эйри второго рода,Bi(Z)

Типы данных: single | double

Опция масштабирования, заданная как 0 или 1. Использование scale = 1 чтобы включить масштабирование Z. Значения, которые вы задаете для k и scale определите функцию масштабирования airy применяется к Z.

шкалаkМасштабирование, примененное к выходу
0Любой

Ничего

10 или 1

e23Z(3/2)

12 или 3

e|23Re(Z(3/2))|

Типы данных: single | double

Выходные аргументы

свернуть все

Функция Эйри Z, возвращенный как массив того же размера, что и Z.

Подробнее о

свернуть все

Функции Эйри

Функции Эйри образуют пару линейно независимых решений

d2WdZ2ZW=0.

Связь между функциями Эйри и измененными функциями Бесселя

Ai(Z)=[1πZ3]K1/3(ζ)Bi(Z)=Z3[I1/3(ζ)+I1/3(ζ)],

где

ζ=23Z3/2.

Расширенные возможности

.

См. также

| | | |

Представлено до R2006a