exponenta event banner

rfmodel.rational

Выполните рациональную аппроксимацию, используя представление компонента с шестовым остатком

Описание

Используйте rational класс для представления компонентов с использованием объекта рациональной функции вида:

F(s)=(k=1nCksAk+D)esτ,s=j2πf

Существует два способа создать объект рациональной функции:

  • Вы можете подгонять рациональный объект функции к данным компонента, используя rationalfit функция.

  • Можно использовать rfmodel.rational конструктор, чтобы задать представление полюсного остатка компонента непосредственно.

Создание

Описание

пример

h = rfmodel.rational возвращает объект рациональной функции, свойства которого заданы в их значениях по умолчанию.

h = rfmodel.rational('Property1',value1,'Property2',value2,...) устанавливает свойства с помощью одной или нескольких пар "имя-значение". Можно задать несколько пары "имя-значение". Заключайте каждое имя свойства в кавычку

Свойства

расширить все

Полюса объекта рациональной функции, заданные как комплексный вектор в радианах/секунду. Длина свойства показана на:

F(s)=(k=1nCksAk+D)esτ,s=j2πf

где, n должно быть равно длине вектора, который вы обеспечиваете 'C'. n - количество полюсов в объекте рациональной функции. По умолчанию это свойство пустое.

Типы данных: double

Остатки объекта рациональной функции, заданные как комплексный вектор в радианах/секунду. Длина свойства показана на

F(s)=(k=1nCksAk+D)esτ,s=j2πf

как n, должно быть равно длине вектора, который вы обеспечиваете 'A'. n - количество остатков в объекте рациональной функции. По умолчанию это свойство пустое.

Типы данных: double

Смещение частотной характеристики, заданное как скаляр. Значение по умолчанию 0.

Типы данных: double

Задержка по времени частотной характеристики, заданная как скаляр. Значение по умолчанию 0.

Типы данных: double

Имя объекта, заданное как 1-by-N Символьный массив. Это свойство доступно только для чтения.

Типы данных: char

Функции объекта

timerespВременной ответ для рационального объекта и rationalfit объект функции
steprespОтвет шагового сигнала для рационального объекта и rationalfit объект функции
freqrespЧастотная характеристика рационального объекта и rationalfit объект функции
impulseИмпульсная характеристика для объекта рациональной функции
ispassiveВерните true, если rationalfit выход пассивен на всех частотах
makepassiveОбеспечение пассивности rationalfit выход или рациональный объект
passivityГрафик пассивности N -by- N rationalfit вывод функции
pwlresp Вычислите временную характеристику кусочно-линейного входного сигнала
generateSPICEСгенерируйте файл SPICE из rationalfit S-параметров
writevaНаписание Verilog-A описание rational объект

Примеры

свернуть все

Подбор рациональной функции к данным из rfdata.data объект.

S = sparameters('defaultbandpass.s2p');
freq = S.Frequencies;
data = rfparam(S,2,1);
fit = rationalfit(freq,data)
fit = 
   rfmodel.rational with properties:

        A: [10x1 double]
        C: [10x1 double]
        D: 0
    Delay: 0
     Name: 'Rational Function'

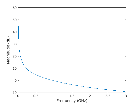
Создайте объект рациональной функции, rat, с шестами при -4 Мрад/с, -3 Град/с, и -5 Град/с и остатками 600 Mrad/s,2 Град/с и 4 Град/с.

rat=rfmodel.rational('A',[-5e9,-3e9,-4e6],'C',[6e8,2e9,4e9]);

Выполните анализ частотного диапазона от 1,0 МГц до 3,0 ГГц.

f = [1e6:1.0e7:3e9];

Постройте график получившейся частотной характеристики в децибелах на плоскости X-Y.

[resp,freq]=freqresp(rat,f);   
figure
plot(freq/1e9,20*log10(abs(resp)));      
xlabel('Frequency (GHz)')
ylabel('Magnitude (dB)')

Figure contains an axes. The axes contains an object of type line.

Чтение файла с именем passive.s2p и подгонка S-параметров 2 на 2. Сгенерируйте файл SPICE из этих S-параметров.

S = sparameters('passive.s2p');
fit = rationalfit(S);
generateSPICE(fit,'passive.ckt')

Схема сохранена в текущей папке.

Введенный в R2009a