Наиболее общее представление нецентрального распределения t довольно сложное. Джонсон и Коц [67] приводят формулу для вероятности того, что нецентральная t-вариация падает в области значений [- u , u].
I (x|<reservedrangesplaceholder5>,<reservedrangesplaceholder4> ) является неполной бета-функцией с параметрами ν и δ. δ является параметром нецентральности, а ν - количеством степеней свободы.
Нецентральное распределение t является обобщением t распределения Стьюдента.
t распределения студента с n - 1 степенями свободы моделирует t-статистику
где - среднее значение выборки, а s - стандартное отклонение выборки для случайной выборки размера n от нормального населения со средним Если население среднее значение на самом деле мк0, то t-статистическая величина имеет нецентральную t- распределения с параметром некентральности
Параметр нецентральности является нормализованным различием между мк0 и
Некентральное распределение дает вероятность того, что t-критерий правильно отвергнет ложную нулевую гипотезу среднего в случае, когда среднее население на самом деле составляет мк0; то есть он дает степень t-критерия. Степень возрастает с увеличениями различия мк0-мкм, а также с увеличениями размера выборки n.
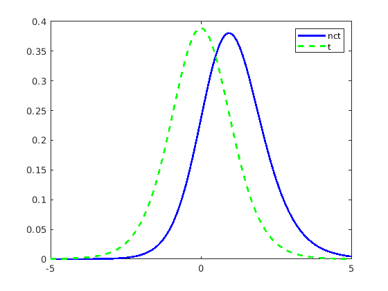
Вычислите PDF нецентрального t- распределения со степенями свободы V = 10 и параметр нецентральности DELTA = 1. Для сравнения также вычислите PDF распределения t с теми же степенями свободы.
x = (-5:0.1:5)'; nct = nctpdf(x,10,1); t = tpdf(x,10);
Постройте график PDF нецентрального распределения t и PDF распределения t на том же рисунке.
plot(x,nct,'b-','LineWidth',2) hold on plot(x,t,'g--','LineWidth',2) legend('nct','t')

nctcdf | nctinv | nctpdf | nctrnd | nctstat | random