Медиана распределения вероятностей
Загрузите выборочные данные. Создайте вектор, содержащий первый столбец данных экзамена учащихся.
load examgrades
x = grades(:,1);Создайте нормальный объект распределения, подгоняя его к данным.
pd = fitdist(x,'Normal')pd =
NormalDistribution
Normal distribution
mu = 75.0083 [73.4321, 76.5846]
sigma = 8.7202 [7.7391, 9.98843]
Вычислите медиану установленного распределения.
m = median(pd)
m = 75.0083
Для симметричного распределения, такого как нормальное распределение, медиана равна среднему, mu.
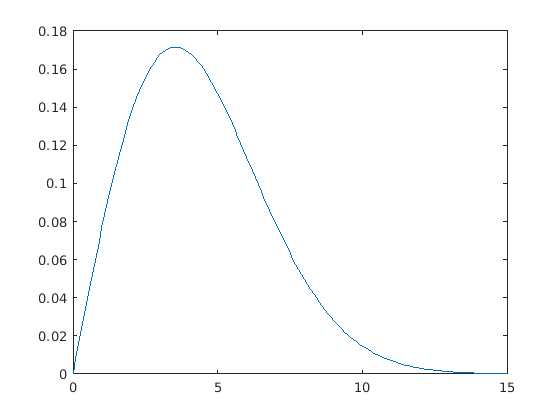
Создайте объект распределения вероятностей Weibull.
pd = makedist('Weibull','a',5,'b',2)
pd =
WeibullDistribution
Weibull distribution
A = 5
B = 2
Вычислите медиану распределения.
m = median(pd)
m = 4.1628
Для перекосного распределения, такого как распределение Вейбула, медиана и среднее значение могут быть не равными.
Вычислите среднее значение распределения Вейбула и сравните его с медианой.
mean = mean(pd)
mean = 4.4311
Среднее значение распределения больше медианы.
Постройте график PDF, чтобы визуализировать распределение.
x = [0:.1:15]; pdf = pdf(pd,x); plot(x,pdf)

pd - Распределение вероятностейРаспределение вероятностей, заданное как объект распределения вероятностей, созданный с помощью одного из следующих.
| Функция или приложение | Описание |
|---|---|
makedist | Создайте объект распределения вероятностей с использованием заданных значений параметров. |
fitdist | Подбор объекта распределения вероятностей к выборочным данным. |
| Distribution Fitter | Подгонка распределения вероятностей к выборочным данным с помощью интерактивного приложения Distribution Fitter и экспорт подгоняемого объекта в рабочую область. |
m - МедианаМедиана распределения вероятностей, возвращенная в виде скалярного значения. Значение m - 50-й процентиль распределения вероятностей.
Указания и ограничения по применению:
Входной параметр pd может быть подобранным объектом распределения вероятностей для бета, экспоненциальных, экстремальных значений, lognormal, normal и распределений Вейбула. Создание pd путем подгонки распределения вероятностей к выборочным данным из fitdist функция. Для получения примера смотрите Генерация кода для объектов распределения вероятностей.
Для получения дополнительной информации о генерации кода смотрите Введение в генерацию кода и Рабочий процесс генерации общего кода.
У вас есть измененная версия этого примера. Вы хотите открыть этот пример с вашими правками?
1. Если смысл перевода понятен, то лучше оставьте как есть и не придирайтесь к словам, синонимам и тому подобному. О вкусах не спорим.
2. Не дополняйте перевод комментариями “от себя”. В исправлении не должно появляться дополнительных смыслов и комментариев, отсутствующих в оригинале. Такие правки не получится интегрировать в алгоритме автоматического перевода.
3. Сохраняйте структуру оригинального текста - например, не разбивайте одно предложение на два.
4. Не имеет смысла однотипное исправление перевода какого-то термина во всех предложениях. Исправляйте только в одном месте. Когда Вашу правку одобрят, это исправление будет алгоритмически распространено и на другие части документации.
5. По иным вопросам, например если надо исправить заблокированное для перевода слово, обратитесь к редакторам через форму технической поддержки.