Распределение Вейбула является двухпараметрическим семейством кривых. Это распределение названо по имени Валодди Вейбула, который предложил его в качестве соответствующего аналитического инструмента для моделирования прочности материалов на разрыв. Использование тока также включает надежность и пожизненное моделирование. Распределение Вейбула более гибко, чем экспоненциальное распределение для этих целей, потому что экспоненциальное распределение имеет постоянную функцию опасности.
Statistics and Machine Learning Toolbox™ предлагает несколько способов работы с распределением Weibull.
Создайте объект распределения вероятностей WeibullDistribution подгонкой распределения вероятностей к выборочным данным (fitdist) или путем настройки значений параметров (makedist). Затем используйте функции объекта, чтобы вычислить распределение, сгенерировать случайные числа и так далее.
Работайте с распределением Weibull в интерактивном режиме при помощи приложения Distribution Fitter. Можно экспортировать объект из приложения и использовать функции объекта.
Используйте специфичные для распределения функции (wblcdf, wblpdf, wblinv, wbllike, wblstat, wblfit, wblrnd, wblplot) с заданными параметрами распределения. Функции, специфичные для распределения, могут принимать параметры нескольких распределений Вейбула.
Используйте родовые функции распределения (cdf, icdf, pdf, random) с заданным именем распределения ('Weibull') и параметры.
Распределение Вейбула использует эти параметры.
| Параметр | Описание | Поддержка |
|---|---|---|
a
| Шкала | <reservedrangesplaceholder1> <reservedrangesplaceholder0> |
b | Форма | <reservedrangesplaceholder1> <reservedrangesplaceholder0> |
Стандартное распределение Вейбула имеет единичную шкалу.
Функция правдоподобия является функцией плотности вероятностей (pdf), рассматриваемой как функция от параметров. Максимальные оценки правдоподобия (MLE) являются оценками параметра, которые максимизируют функцию правдоподобия для фиксированных значений x. Максимальные оценки правдоподобия a и b для распределения Вейбула являются решением одновременных уравнений
â и являются объективными оценщиками параметров a и b.
Чтобы подогнать распределение Вейбула к данным и найти оценки параметров, используйте wblfit, fitdist, или mle. В отличие от этого, wblfit и mle, которые возвращают оценки параметров, fitdist возвращает установленный объект распределения вероятностей WeibullDistribution. Свойства объекта a и b сохраните оценки параметров.
Для получения примера смотрите Подгонку Распределение Вейбула по данным и параметрам оценки.
PDF распределения Weibull является
Для получения примера смотрите Compute Weibull Распределения pdf.
Кумулятивная функция распределения (cdf) распределения Вейбула
Результатом p является вероятность того, что одно наблюдение из распределения Вейбула с параметрами a и b падает в интервале [0 x].
Для получения примера смотрите Compute Weibull Распределения cdf.
Обратный cdf распределения Вейбула
Результатом x является значение, где наблюдение из распределения Вейбула с параметрами a и b падает в области значений [0 x] с p вероятностей.
Функция опасности (мгновенная частота отказов) является отношением pdf и дополнения cdf. Если f (t) и F (t) являются pdf и cdf распределения, то скорость опасности . Подстановка pdf и cdf экспоненциального распределения для f (t) и F (t) выше приводит к функции.
Для получения примера смотрите Сравнение Экспоненциала и Функций Распределения Вейбула.
Моделируйте данные о прочности на растяжение тонкой нити с помощью распределения Вейбула с шкалой значения параметров 0.5 и значение параметров формы 2.
rng('default'); % For reproducibility strength = wblrnd(0.5,2,100,1); % Simulated strengths
Вычислите MLE и доверительные интервалы для параметров распределения Вейбула.
[param,ci] = wblfit(strength)
param = 1×2
0.4768 1.9622
ci = 2×2
0.4291 1.6821
0.5298 2.2890
Предполагаемый параметр шкалы 0.4768, с 95% доверительным интервалом (0.4291,0.5298).
Предполагаемый параметр формы 1.9622, с 95% доверительным интервалом (1.6821,2.2890).
Доверительный интервал по умолчанию для каждого параметра содержит истинное значение.
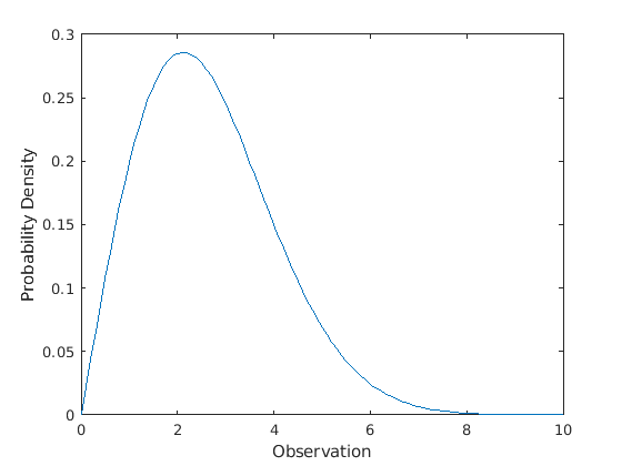
Вычислите PDF распределения Вейбула со значением параметров шкалы 3 и значение параметров формы 2.
x = 0:0.1:10; y = wblpdf(x,3,2);
Постройте график PDF.
figure; plot(x,y) xlabel('Observation') ylabel('Probability Density')

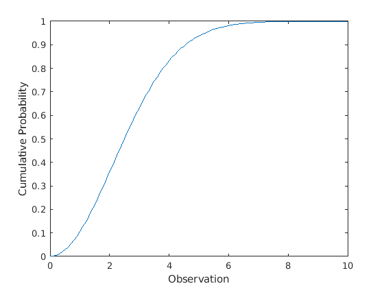
Вычислите cdf распределения Вейбула со значением параметров шкалы 3 и значение параметров формы 2.
x = 0:0.1:10; y = wblcdf(x,3,2);
Постройте график cdf.
figure; plot(x,y) xlabel('Observation') ylabel('Cumulative Probability')

Экспоненциальное распределение имеет постоянную функцию опасности, что обычно не относится к распределению Вейбула. В этом примере коэффициент опасности Вейбула увеличивается с возрастом (разумное предположение).
Вычислите функцию опасности для распределения Вейбула со значением параметров шкалы 1 и значение параметров формы 2.
t = 0:0.1:4.5; h1 = wblpdf(t,1,2)./(1-wblcdf(t,1,2));
Вычислите среднее значение распределения Вейбула со значением параметров шкалы 1 и значение параметров формы 2.
mu = wblstat(1,2)
mu = 0.8862
Вычислите функцию опасности для экспоненциального распределения со средними mu.
h2 = exppdf(t,mu)./(1-expcdf(t,mu));
Постройте график обеих функций опасности на одной оси.
plot(t,h1,'-',t,h2,'--') xlabel('Observation') ylabel('Hazard Rate') legend('Weibull','Exponential','location','northwest')

Statistics and Machine Learning Toolbox™ использует двухпараметровое распределение Вейбула с параметром шкалы и параметр формы . Распределение Вейбула может взять еще один параметр, параметр местоположения . PDF становится
где и являются положительными значениями, и является действительным значением.
Сгенерируйте выборочные данные размера 1000 из трехпараметрического распределения Вейбула с параметром шкалы 1, параметром формы 1 и параметром местоположения 10.
rng('default') % For reproducibility data = wblrnd(1,1,[1000,1]) + 10;
Задайте функцию плотности вероятностей для трехпараметрического распределения Вейбула.
custompdf = @(x,a,b,c) (x>c).*(b/a).*(((x-c)/a).^(b-1)).*exp(-((x-c)/a).^b);
mle оценивает параметры из данных. Если mle не сходится с опциями статистики по умолчанию, измените их с помощью аргумента пары "имя-значение" 'Options'.
Создайте структуру опций статистики opt при помощи функции statset.
opt = statset('MaxIter',1e5,'MaxFunEvals',1e5,'FunValCheck','off');
Опция opt включает следующие опции:
'MaxIter',1e5 - Увеличьте максимальное количество итераций до 1e5.
'MaxFunEvals',1e5 - Увеличьте максимальное количество вычислений функции объекта до 1e5.
'FunValCheck','off' - Отключить проверку на недопустимые значения функции объекта.
Для распределения с областью, которая имеет нулевую плотность вероятностей, mle может попробовать некоторые параметры, которые имеют нулевую плотность, и это не сможет оценить параметры. Чтобы избежать этой проблемы, можно отключить опцию, которая проверяет недопустимые значения функции при помощи 'FunValCheck','off'.
Использование mle для оценки параметров. Обратите внимание, что функция плотности вероятностей Вейбула положительна только для . Это ограничение также подразумевает, что параметр местоположения меньше, чем минимум выборочных данных. Включите нижнюю и верхнюю границы параметров с помощью аргументов пары "имя-значение" 'LowerBound' и 'UpperBound', соответственно.
params = mle(data,'pdf',custompdf,'start',[5 5 5],... 'Options',opt,'LowerBound',[0 0 -Inf],'UpperBound',[Inf Inf min(data)])
params = 1×3
1.0258 1.0618 10.0004
Если параметр шкалы меньше 1, плотность вероятностей распределения Вейбула приближается к бесконечности как переходит к , где - параметр местоположения. Максимум функции правдоподобия бесконечен. mle может найти удовлетворительные оценки в некоторых случаях, но глобальный максимум вырожден, когда .
Экспоненциальное Распределение - экспоненциальное распределение является непрерывным распределением с одним параметром, которое имеет μ параметра (среднее значение). Это распределение также используется для пожизненного моделирования. Когда b = 1, распределение Вейбула равно экспоненциальному распределению со средним μ = a.
Экстремальное Распределение Значений - распределение экстремальных значений является двухпараметрическим непрерывным распределением с параметрами µ (местоположение) и σ (шкала). Если у X есть распределение Вейбула с параметрами a и b, то log X имеет экстремальное распределение значений с параметрами µ = log a и σ = 1/ b. Эта связь используется для подгонки данных к распределению Вейбула.
Распределение Релея - распределение Релея является непрерывным распределением с одним параметром, которое имеет b параметра (шкала). Если A и B являются параметрами распределения Вейбула, то распределение Релея с параметром b эквивалентно распределению Вейбула с параметрами и B = 2.
Трехпараметровое Распределение Вейбула - трехпараметровое распределение Вейбула добавляет параметр местоположения, который равен нулю в случае с двумя параметрами. Если у X есть двухпараметровое распределение Вейбула, то Y = X + c имеет трехпараметровое распределение Вейбула с добавлением c параметра местоположения.
Для получения примера смотрите Оценочные параметры Трехпараметрового Распределения Вейбула.
[1] Crowder, Martin J., ed. Statistical Analysis of Reliability Data. Переиздан. Лондон: Chapman & Hall, 1995.
[2] Девройе, Люк Неоднородный Генерация случайных переменных. Нью-Йорк, Нью-Йорк: Спрингер Нью-Йорк, 1986. https://doi.org/10.1007/978-1-4613-8643-8
[3] Эванс, Мерран, Николас Гастингс и Брайан Пикок. Статистические распределения. 2-й ред. Нью-Йорк: Дж. Уайли, 1993.
[4] Lawless, Jerald F. Статистические модели и методы для пожизненных данных. 2-я ред. Серия Уайли в вероятностях и статистике. Hoboken, N.J: Wiley-Interscience, 2003.
[5] Микер, Уильям К. и Луис А. Эскобар. Статистические методы для данных о надежности. Серия Уайли в вероятностях и статистике. Примененный раздел вероятностей и статистики. Нью-Йорк: Уайли, 1998.
wblcdf | wblfit | wblinv | wbllike | wblpdf | wblplot | wblrnd | wblstat | WeibullDistribution