Функция шага тяжеловеса
The heaviside функция возвращает 0, 1/2 или 1 в зависимости от значения аргумента. Если аргумент является числом с плавающей запятой (не символическим объектом), то heaviside возвращает результаты с плавающей точкой.
Вычислите функцию шага Heaviside для символьного входного sym(-3). Функция heaviside(x) возвращает 0 для x < 0.
H = heaviside(sym(-3))
H =
Вычислите функцию шага Heaviside для символьного входного sym(3). Функция heaviside(x) возвращает 1 для x > 0.
H = heaviside(sym(3))
H =
Вычислите функцию шага Heaviside для символьного входного sym(0). Функция heaviside(x) возвращает 1/2 для x = 0.
H = heaviside(sym(0))
H =
Для числового входного x = 0, функция heaviside(x) возвращает результаты с плавающей точкой.
H = heaviside(0)
H = 0.5000
heaviside учитывает допущения по переменным.
Создайте символьную переменную x и примите, что это меньше 0.
syms x
assume(x < 0)Вычислите функцию Heaviside step для символьного входного x.
H = heaviside(x)
H =
Для дальнейших расчетов очистите допущения на x путем воссоздания его с помощью syms.
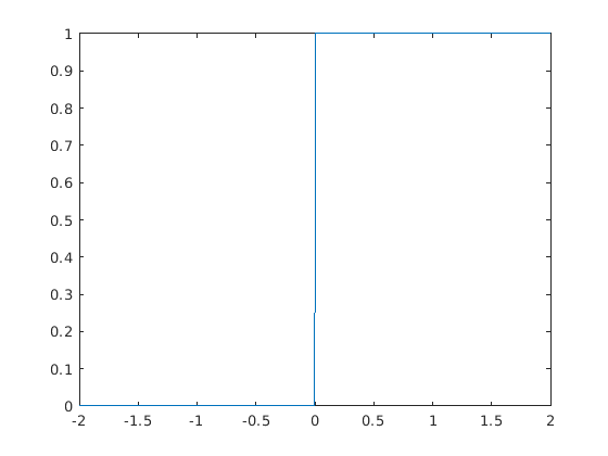
syms xПостройте график функции Heaviside step для x и x - 1.
syms x
fplot(heaviside(x), [-2, 2])
fplot(heaviside(x - 1), [-2, 2])

Вычислите функцию Heaviside для символьной матрицы. Когда входной параметр является матрицей, heaviside вычисляет функцию Heaviside для каждого элемента.
syms x
H = heaviside(sym([-1 0; 1/2 x]))H =
Вычислите производные и интегралы выражений с функцией Heaviside.
Найдите первую производную функции Heaviside. Первая производная функции Heaviside является функцией дельты Дирака.
syms x
diff_H = diff(heaviside(x),x)diff_H =
Оцените интеграл .
syms x
int_H = int(exp(-x)*heaviside(x),x,-Inf,Inf)int_H =
Значение по умолчанию функции Heaviside в источник 1/2.
H = heaviside(sym(0))
H =
Другие общие значения функции Heaviside в источник: 0 и 1. Изменение значения heaviside в источник используйте sympref для установки значения 'HeavisideAtOrigin' выбор. Сохраните предыдущее значение параметров, возвращенное sympref, чтобы можно было восстановить его позже.
oldparam = sympref('HeavisideAtOrigin',1);Проверяйте новое значение heaviside при 0.
H = heaviside(sym(0))
H =
Настройки, заданные sympref сохраняются на протяжении текущих и будущих сеансов MATLAB ®. Чтобы восстановить предыдущее значение heaviside в источник используйте значение, сохраненное в oldparam.
sympref('HeavisideAtOrigin',oldparam);Также можно восстановить значение по умолчанию 'HeavisideAtOrigin' при помощи 'default' настройка.
sympref('HeavisideAtOrigin','default');
x - ВходВход, заданный как число, символьное число, переменная, выражение, функция, вектор или матрица.
У вас есть измененная версия этого примера. Вы хотите открыть этот пример с вашими правками?
1. Если смысл перевода понятен, то лучше оставьте как есть и не придирайтесь к словам, синонимам и тому подобному. О вкусах не спорим.
2. Не дополняйте перевод комментариями “от себя”. В исправлении не должно появляться дополнительных смыслов и комментариев, отсутствующих в оригинале. Такие правки не получится интегрировать в алгоритме автоматического перевода.
3. Сохраняйте структуру оригинального текста - например, не разбивайте одно предложение на два.
4. Не имеет смысла однотипное исправление перевода какого-то термина во всех предложениях. Исправляйте только в одном месте. Когда Вашу правку одобрят, это исправление будет алгоритмически распространено и на другие части документации.
5. По иным вопросам, например если надо исправить заблокированное для перевода слово, обратитесь к редакторам через форму технической поддержки.