Бисопряженные градиенты стабилизировали метод
x = bicgstab(A,b)
bicgstab(A,b,tol)
bicgstab(A,b,tol,maxit)
bicgstab(A,b,tol,maxit,M)
bicgstab(A,b,tol,maxit,M1,M2)
bicgstab(A,b,tol,maxit,M1,M2,x0)
[x,flag] = bicgstab(A,b,...)
[x,flag,relres] = bicgstab(A,b,...)
[x,flag,relres,iter] = bicgstab(A,b,...)
[x,flag,relres,iter,resvec] = bicgstab(A,b,...)
x = bicgstab(A,b) попытки решить систему линейных уравнений A*x=b для x. n-by-n матрица коэффициентов A должен быть квадратным и должен быть большим и разреженным. Вектор-столбец b должен иметь длину n. A может быть указателем на функцию, afun, таким, что afun(x) возвращает A*x.
Параметризация Функций объясняет, как предоставить дополнительные параметры функциональному afun, а также функцию перед формирователем mfun, описанный ниже, при необходимости.
Если bicgstab сходится, сообщение к тому эффекту отображено. Если bicgstab не удается сходиться после максимального количества итераций или остановов по любой причине, предупреждающее сообщение распечатано, отобразив относительный остаточный norm(b-A*x)/norm(b) и номер итерации в который метод, остановленный или не пройдено.
bicgstab(A,b,tol) задает допуск метода. Если tol является [], то bicgstab использует значение по умолчанию, 1e-6.
bicgstab(A,b,tol,maxit) задает максимальное количество итераций. Если maxit является [], то bicgstab использует значение по умолчанию, min(n,20).
bicgstab(A,b,tol,maxit,M) и bicgstab(A,b,tol,maxit,M1,M2) используйте предварительный формирователь M или M = M1*M2 и эффективно решите систему inv(M)*A*x = inv(M)*b для x. Если M является [] затем, bicgstab не применяет предварительного формирователя. M может быть указателем на функцию mfun, такой, что mfun(x) возвращает M\x.
bicgstab(A,b,tol,maxit,M1,M2,x0) задает исходное предположение. Если x0 является [], то bicgstab использует значение по умолчанию, весь нулевой вектор.
[x,flag] = bicgstab(A,b,...) также возвращает флаг сходимости.
Флаг | Сходимость |
|---|---|
0 |
|
1 |
|
2 | Предварительный формирователь |
3 |
|
4 | Один из скаляров, вычисленных во время |
Каждый раз, когда flag не является 0, решение, возвращенный x то, что с минимальной невязкой нормы, вычисленной по всем итерациям. Никакие сообщения не отображены, если flag вывод задан.
[x,flag,relres] = bicgstab(A,b,...) также возвращает относительный остаточный norm(b-A*x)/norm(b). Если flag является 0, relres <= tol.
[x,flag,relres,iter] = bicgstab(A,b,...) также возвращает номер итерации, в котором x был вычислен, где 0 <= iter <= maxit. iter может быть целочисленный + 0.5, указав на сходимость на полпути через итерацию.
[x,flag,relres,iter,resvec] = bicgstab(A,b,...) также возвращает вектор норм невязки в каждой половине итерации, включая norm(b-A*x0).
Этот пример сначала решает Ax = b путем обеспечения A и предварительному формирователю M1 непосредственно в качестве аргументов.
Код:
A = gallery('wilk',21);
b = sum(A,2);
tol = 1e-12;
maxit = 15;
M1 = diag([10:-1:1 1 1:10]);
x = bicgstab(A,b,tol,maxit,M1);отображения сообщение:
bicgstab converged at iteration 12.5 to a solution with relative residual 2e-014.
Этот пример заменяет матричный A в предыдущем примере с указателем на функцию матричного векторного произведения afun и предварительный формирователь M1 с указателем на функцию backsolve mfun. Пример содержится в файле run_bicgstab это
Вызовы bicgstab с указателем на функцию @afun в качестве его первого аргумента.
Содержит afun и mfun как вложенные функции, так, чтобы все переменные в run_bicgstab были доступны afun и mfun.
Следующее показывает код для run_bicgstab:
function x1 = run_bicgstab
n = 21;
b = afun(ones(n,1));
tol = 1e-12;
maxit = 15;
x1 = bicgstab(@afun,b,tol,maxit,@mfun);
function y = afun(x)
y = [0; x(1:n-1)] + ...
[((n-1)/2:-1:0)'; (1:(n-1)/2)'].*x + ...
[x(2:n); 0];
end
function y = mfun(r)
y = r ./ [((n-1)/2:-1:1)'; 1; (1:(n-1)/2)'];
end
endКогда вы входите
x1 = run_bicgstab;
MATLAB отображает сообщение
bicgstab converged at iteration 12.5 to a solution with relative residual 2e-014.
Этот пример демонстрирует использование предварительного формирователя.
Загрузите west0479, действительное 479 479 несимметричная разреженная матрица.
load west0479;
A = west0479;Задайте b так, чтобы истинное решение было вектором из всех единиц.
b = full(sum(A,2));
Установите допуск и максимальное количество итераций.
tol = 1e-12; maxit = 20;
Используйте bicgstab, чтобы найти решение в требуемом допуске и количестве итераций.
[x0,fl0,rr0,it0,rv0] = bicgstab(A,b,tol,maxit);
fl0 равняется 1, потому что bicgstab не сходится к требуемому допуску 1e-12 в требуемых 20 итерациях. На самом деле поведение bicgstab так плохо, что исходное предположение (x0 = zeros(size(A,2),1)) является лучшим решением и возвращено, как обозначено it0 = 0. MATLAB® хранит остаточную историю в rv0.
Постройте поведение bicgstab.
semilogy(0:0.5:maxit,rv0/norm(b),'-o'); xlabel('Iteration number'); ylabel('Relative residual');

График показывает, что решение не сходится. Можно использовать предварительный формирователь, чтобы улучшить результат.
Создайте предварительный формирователь с ilu, поскольку A несимметричен.
[L,U] = ilu(A,struct('type','ilutp','droptol',1e-5));
Error using ilu There is a pivot equal to zero. Consider decreasing the drop tolerance or consider using the 'udiag' option.
MATLAB не может создать неполный LU, когда это привело бы к сингулярному фактору, который бесполезен как предварительный формирователь.
Можно попробовать еще раз с уменьшаемым допуском отбрасывания, как обозначено сообщением об ошибке.
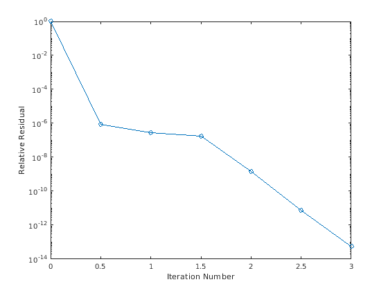
[L,U] = ilu(A,struct('type','ilutp','droptol',1e-6)); [x1,fl1,rr1,it1,rv1] = bicgstab(A,b,tol,maxit,L,U);
fl1 0, потому что bicgstab управляет относительной невязкой к 5.9829e-014 (значение rr1). Относительная невязка является меньше, чем предписанный допуск 1e-12 в третьей итерации (значение it1), когда предобусловленный неполной LU-факторизацией с допуском отбрасывания 1e-6. Выводом rv1(1) является norm(b), и выводом rv1(7) является norm(b-A*x2), поскольку bicgstab использует половину итераций.
Можно следовать, прогресс bicgstab путем графического вывода относительных невязок в каждой итерации, начинающей с первоначальной оценки (выполните итерации номера 0).
semilogy(0:0.5:it1,rv1/norm(b),'-o'); xlabel('Iteration Number'); ylabel('Relative Residual');

[1] Барретт, R., М. Берри, Т.Ф. Чан, и др., Шаблоны для Решения Линейных систем: Стандартные блоки для Итерационных методов, SIAM, Филадельфия, 1994.
[2] ван дер Ворст, H.A. bicgstab: быстрый и гладко сходящийся вариант BI-CG для решения несимметричных линейных систем", SIAM J. Научный Закон Comput., март 1992, Издание 13, № 2, стр 631–644.