Обобщенный метод минимальных невязок (с перезапусками)
x = gmres(A,b)
gmres(A,b,restart)
gmres(A,b,restart,tol)
gmres(A,b,restart,tol,maxit)
gmres(A,b,restart,tol,maxit,M)
gmres(A,b,restart,tol,maxit,M1,M2)
gmres(A,b,restart,tol,maxit,M1,M2,x0)
[x,flag] = gmres(A,b,...)
[x,flag,relres] = gmres(A,b,...)
[x,flag,relres,iter] = gmres(A,b,...)
[x,flag,relres,iter,resvec] = gmres(A,b,...)
x = gmres(A,b) попытки решить систему линейных уравнений A*x = b для x. n-by-n матрица коэффициентов A должен быть квадратным и должен быть большим и разреженным. Вектор-столбец b должен иметь длину n. A может быть указателем на функцию, afun, таким, что afun(x) возвращает A*x. Для этого синтаксиса gmres не перезапускает; максимальным количеством итераций является min(n,10).
Параметризация Функций объясняет, как предоставить дополнительные параметры функциональному afun, а также функцию перед формирователем mfun, описанный ниже, при необходимости.
Если gmres сходится, сообщение к тому эффекту отображено. Если gmres не удается сходиться после максимального количества итераций или остановов по любой причине, предупреждающее сообщение распечатано, отобразив относительный остаточный norm(b-A*x)/norm(b) и номер итерации в который метод, остановленный или не пройдено.
gmres(A,b,restart) перезапускает метод каждый restart внутренние итерации. Максимальным количеством внешних итераций является min(n/restart,10). Максимальным количеством общих итераций является restart*min(n/restart,10). Если restart является n или [], то gmres не перезапускает, и максимальным количеством общих итераций является min(n,10).
gmres(A,b,restart,tol) задает допуск метода. Если tol является [], то gmres использует значение по умолчанию, 1e-6.
gmres(A,b,restart,tol,maxit) задает максимальное количество внешних итераций, т.е. общее количество итераций не превышает restart*maxit. Если maxit является [] затем, gmres использует значение по умолчанию, min(n/restart,10). Если restart является n или [], то максимальным количеством общих итераций является maxit (вместо restart*maxit).
gmres(A,b,restart,tol,maxit,M) и gmres(A,b,restart,tol,maxit,M1,M2) используйте предварительный формирователь M или M = M1*M2 и эффективно решите систему inv(M)*A*x = inv(M)*b для x. Если M является [] затем, gmres не применяет предварительного формирователя. M может быть указателем на функцию mfun, таким образом, что mfun(x) возвращает M\x.
gmres(A,b,restart,tol,maxit,M1,M2,x0) задает первое исходное предположение. Если x0 является [], то gmres использует значение по умолчанию, все-нулевой вектор.
[x,flag] = gmres(A,b,...) также возвращает флаг сходимости:
|
|
|
|
| Предварительный формирователь |
|
|
Каждый раз, когда flag не является 0, решение, возвращенный x то, что с минимальной невязкой нормы, вычисленной по всем итерациям. Никакие сообщения не отображены, если flag вывод задан.
[x,flag,relres] = gmres(A,b,...) также возвращает относительный остаточный norm(b-A*x)/norm(b). Если flag является 0, relres <= tol. Третий вывод, relres, является относительной невязкой предобусловленной системы.
[x,flag,relres,iter] = gmres(A,b,...) также возвращает и внешние и внутренние числа итерации, в которых x был вычислен, где 0 <= iter(1) <= maxit и 0 <= iter(2) <= restart.
[x,flag,relres,iter,resvec] = gmres(A,b,...) также возвращает вектор норм невязки в каждой внутренней итерации. Это нормы невязки для предобусловленной системы.
A = gallery('wilk',21);
b = sum(A,2);
tol = 1e-12;
maxit = 15;
M1 = diag([10:-1:1 1 1:10]);
x = gmres(A,b,10,tol,maxit,M1);отображения следующее сообщение:
gmres(10) converged at outer iteration 2 (inner iteration 9) to a solution with relative residual 3.3e-013
Этот пример заменяет матричный A в предыдущем примере с указателем на функцию матричного векторного произведения afun и предварительный формирователь M1 с указателем на функцию backsolve mfun. Пример содержится в функциональном run_gmres это
Вызовы gmres с указателем на функцию @afun в качестве его первого аргумента.
Содержит afun и mfun как вложенные функции, так, чтобы все переменные в run_gmres были доступны afun и mfun.
Следующее показывает код для run_gmres:
function x1 = run_gmres
n = 21;
b = afun(ones(n,1));
tol = 1e-12; maxit = 15;
x1 = gmres(@afun,b,10,tol,maxit,@mfun);
function y = afun(x)
y = [0; x(1:n-1)] + ...
[((n-1)/2:-1:0)'; (1:(n-1)/2)'].*x + ...
[x(2:n); 0];
end
function y = mfun(r)
y = r ./ [((n-1)/2:-1:1)'; 1; (1:(n-1)/2)'];
end
endКогда вы входите
x1 = run_gmres;
MATLAB отображает сообщение
gmres(10) converged at outer iteration 2 (inner iteration 10) to a solution with relative residual 1.1e-013.
Этот пример демонстрирует использование предварительного формирователя, не перезапуская gmres.
Загрузите west0479, действительное 479 479 несимметричная разреженная матрица.
load west0479;
A = west0479;Установите допуск и максимальное количество итераций.
tol = 1e-12; maxit = 20;
Задайте b так, чтобы истинное решение было вектором из всех единиц.
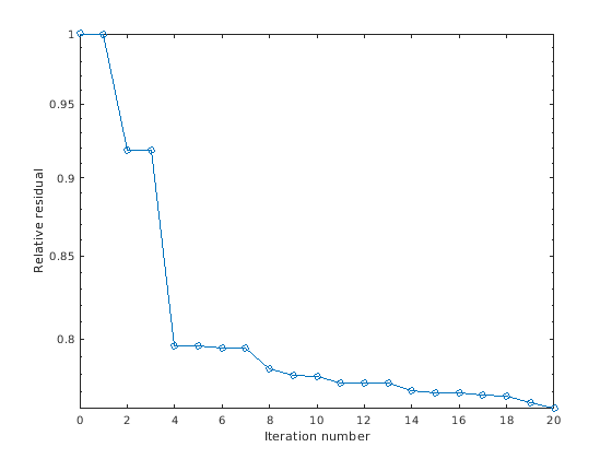
b = full(sum(A,2)); [x0,fl0,rr0,it0,rv0] = gmres(A,b,[],tol,maxit);
fl0 равняется 1, потому что gmres не сходится к требуемому допуску 1e-12 в требуемых 20 итерациях. Лучшее приближенное решение, что возвраты gmres являются последним (как обозначено it0(2) = 20). MATLAB хранит остаточную историю в rv0.
Постройте поведение gmres.
semilogy(0:maxit,rv0/norm(b),'-o'); xlabel('Iteration number'); ylabel('Relative residual');

График показывает, что решение медленно сходится. Предварительный формирователь может улучшить результат.
Используйте ilu, чтобы сформировать предварительный формирователь, поскольку A несимметричен.
[L,U] = ilu(A,struct('type','ilutp','droptol',1e-5));
Error using ilu There is a pivot equal to zero. Consider decreasing the drop tolerance or consider using the 'udiag' option.
Обратите внимание, что MATLAB не может создать неполный LU, когда это привело бы к сингулярному фактору, который бесполезен как предварительный формирователь.
Как обозначено сообщением об ошибке, попробуйте еще раз с уменьшаемым допуском отбрасывания.
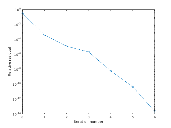
[L,U] = ilu(A,struct('type','ilutp','droptol',1e-6)); [x1,fl1,rr1,it1,rv1] = gmres(A,b,[],tol,maxit,L,U);
fl1 0, потому что gmres управляет относительной невязкой к 9.5436e-14 (значение rr1). Относительная невязка является меньше, чем предписанный допуск 1e-12 в шестой итерации (значение it1(2)), когда предобусловленный неполной LU-факторизацией с допуском отбрасывания 1e-6. Выводом, rv1(1), является norm(M\b), где M = L*U. Выводом, rv1(7), является norm(U\(L\(b-A*x1))).
Следуйте прогресс gmres путем графического вывода относительных невязок в каждой итерации, начинающей с первоначальной оценки (выполните итерации номера 0).
semilogy(0:it1(2),rv1/norm(b),'-o'); xlabel('Iteration number'); ylabel('Relative residual');

Этот пример демонстрирует использование предварительного формирователя с перезапущенным gmres.
Загрузите west0479, действительное 479 479 несимметричная разреженная матрица.
load west0479;
A = west0479;Задайте b так, чтобы истинное решение было вектором из всех единиц.
b = full(sum(A,2));
Создайте неполный предварительный формирователь LU как в предыдущем примере.
[L,U] = ilu(A,struct('type','ilutp','droptol',1e-6));
Преимущество к использованию перезапущенного gmres должно ограничить объем памяти, требуемый выполнить метод. Без перезапуска gmres требует, чтобы векторы maxit устройства хранения данных сохранили основание подпространства Крылова. Кроме того, gmres должен ортогонализировать против всех предыдущих векторов на каждом шаге. Перезапуск ограничивает количество используемой рабочей области и объем работы, сделанный на внешнюю итерацию. Обратите внимание на то, что даже при том, что предобусловленный gmres сходился в шести итерациях выше, алгоритм допускал целых двадцать базисных векторов и поэтому, выделил все то место впереди.
Выполните gmres(3), gmres(4) и gmres(5)
tol = 1e-12; maxit = 20; re3 = 3; [x3,fl3,rr3,it3,rv3] = gmres(A,b,re3,tol,maxit,L,U); re4 = 4; [x4,fl4,rr4,it4,rv4] = gmres(A,b,re4,tol,maxit,L,U); re5 = 5; [x5,fl5,rr5,it5,rv5] = gmres(A,b,re5,tol,maxit,L,U);
fl3, fl4 и fl5 являются всем 0, потому что в каждом случае, перезапущенном, gmres управляет относительной невязкой к меньше, чем предписанный допуск 1e-12.
Следующие графики показывают, что истории сходимости каждого перезапустили метод gmres. gmres(3) сходится во внешней итерации 5, внутренняя итерация 3 (it3 = [5, 3]), который совпал бы с внешней итерацией 6, внутренняя итерация 0, следовательно маркировка 6 на итоговой отметке деления.
figure semilogy(1:1/3:6,rv3/norm(b),'-o'); h1 = gca; h1.XTick = [1:1/3:6]; h1.XTickLabel = ['1';' ';' ';'2';' ';' ';'3';' ';' ';'4';' ';' ';'5';' ';' ';'6';]; title('gmres(3)') xlabel('Iteration number'); ylabel('Relative residual');

figure semilogy(1:1/4:3,rv4/norm(b),'-o'); h2 = gca; h2.XTick = [1:1/4:3]; h2.XTickLabel = ['1';' ';' ';' ';'2';' ';' ';' ';'3']; title('gmres(4)') xlabel('Iteration number'); ylabel('Relative residual');

figure semilogy(1:1/5:2.8,rv5/norm(b),'-o'); h3 = gca; h3.XTick = [1:1/5:2.8]; h3.XTickLabel = ['1';' ';' ';' ';' ';'2';' ';' ';' ';' ']; title('gmres(5)') xlabel('Iteration number'); ylabel('Relative residual');

Барретт, R., М. Берри, Т. Ф. Чан, и др., Шаблоны для Решения Линейных систем: Стандартные блоки для Итерационных методов, SIAM, Филадельфия, 1994.
Саад, Юсеф и Мартин Х. Шульц, “GMRES: обобщенный минимальный остаточный алгоритм для решения несимметричных линейных систем”, SIAM J. Научный Закон Comput., июль 1986, Издание 7, № 3, стр 856-869.