Распределение Бернулли является дискретным распределением вероятностей с только двумя возможными значениями для случайной переменной. Каждый образец события с распределением Бернулли называется испытанием Бернулли.
В распределении Бернулли используется следующий параметр.
| Параметр | Описание | Поддержка |
|---|---|---|
p | Вероятность успеха |
Функция плотности вероятностей (pdf) распределения Бернулли
Для дискретных распределений PDF также известен как функция масс вероятностей (pmf).
Для получения примера смотрите Compute Bernoulli Распределения pdf.
Кумулятивная функция распределения (cdf) распределения Бернулли
Для получения примера смотрите Compute Bernoulli Распределения cdf.
Среднее значение распределения Бернулли p.
Отклонение распределения Бернулли p (1 - p).
Распределение Бернулли является частным случаем биномиального распределения, где N = 1. Использование binopdf вычислить PDF распределения Бернулли с вероятностью успеха 0.75.
p = 0.75; x = 0:1; y = binopdf(0:1,1,p);
Постройте график PDF с полосами ширины 1.
figure bar(x,y,1) xlabel('Observation') ylabel('Probability')

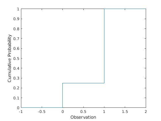
Распределение Бернулли является частным случаем биномиального распределения, где N = 1. Использование binocdf вычислить cdf распределения Бернулли с вероятностью успеха 0.75.
p = 0.75; y = binocdf(-1:2,1,p);
Постройте график cdf.
figure stairs(-1:2,y) xlabel('Observation') ylabel('Cumulative Probability')

Биномиальное Распределение - биномиальное распределение является двухпараметрическим дискретным распределением, которое моделирует общее количество успехов в повторных испытаниях Бернулли. Распределение Бернулли происходит как биномиальное распределение с N = 1.
Геометрическое распределение - геометрическое распределение является дискретным распределением с одним параметром, которое моделирует общее количество отказов до первого успеха в повторных испытаниях Бернулли.
[1] Abramowitz, Milton, and Irene A. Stegun, eds. Справочник по математическим функциям: с формулами, графиками и математическими таблицами. 9. Dover print.; [Нахдр. дер Аусг. фон 1972]. Книги Дувра по математике. Нью-Йорк, Нью-Йорк: Dover Publ, 2013.
[2] Эванс, Мерран, Николас Гастингс и Брайан Пикок. Статистические распределения. 2-й ред. Нью-Йорк: Дж. Уайли, 1993.