Символьная обратная гиперболическая котангенс-функция
В зависимости от его аргументов, acoth возвращает результаты с плавающей точкой или точные символьные результаты.
Вычислите обратную гиперболическую функцию котангента для этих чисел. Поскольку эти числа не являются символическими объектами, acoth возвращает результаты с плавающей точкой.
A = acoth([-pi/2, -1, 0, 1/2, 1, pi/2])
A = -0.7525 + 0.0000i -Inf + 0.0000i 0.0000 + 1.5708i... 0.5493 + 1.5708i Inf + 0.0000i 0.7525 + 0.0000i
Вычислите обратную гиперболическую функцию котангента для чисел, преобразованных в символические объекты. Для многих символических (точных) чисел, acoth возвращает неразрешенные символические вызовы.
symA = acoth(sym([-pi/2, -1, 0, 1/2, 1, pi/2]))
symA = [ -acoth(pi/2), Inf, -(pi*1i)/2, acoth(1/2), Inf, acoth(pi/2)]
Использовать vpa для аппроксимации символьных результатов с числами с плавающей запятой:
vpa(symA)
ans = [ -0.75246926714192715916204347800251,... Inf,... -1.5707963267948966192313216916398i,... 0.54930614433405484569762261846126... - 1.5707963267948966192313216916398i,... Inf,... 0.75246926714192715916204347800251]
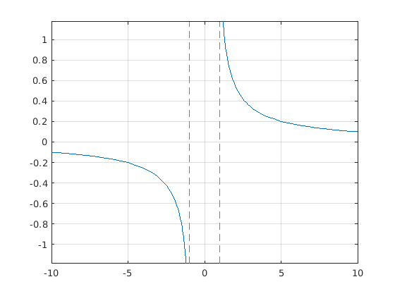
Постройте график обратного гиперболического котангенса на интервале от -10 до 10.
syms x fplot(acoth(x),[-10 10]) grid on

Многие функции, такие как diff, int, taylor, и rewrite, может обрабатывать выражения, содержащие acoth.
Найдите первую и вторую производные обратной гиперболической котангенс-функции:
syms x diff(acoth(x), x) diff(acoth(x), x, x)
ans = -1/(x^2 - 1) ans = (2*x)/(x^2 - 1)^2
Найдите неопределенный интеграл обратной гиперболической котангенс-функции:
int(acoth(x), x)
ans = log(x^2 - 1)/2 + x*acoth(x)
Найдите расширение acoth(x) серии Тейлора для x > 0:
assume(x > 0) taylor(acoth(x), x)
ans = x^5/5 + x^3/3 + x - (pi*1i)/2
Для дальнейших расчетов очистите предположение о x путем воссоздания его с помощью syms:
syms x
Перепишите обратную гиперболическую функцию котангента в терминах естественного логарифма:
rewrite(acoth(x), 'log')
ans = log(1/x + 1)/2 - log(1 - 1/x)/2