Символьная обратная косекантная функция
acsc( возвращает обратную косекантную функцию (arccosecant function) X)X. Все углы расположены в радианах.
Для действительных значений X в интервалах [-Inf,-1] и [1,Inf], acsc возвращает действительные значения в интервале [-pi/2,pi/2].
Для действительных значений X в интервале [-1,1] и для комплексных чисел X, acsc возвращает комплексные числа с вещественными частями в интервале [-pi/2,pi/2].
В зависимости от его аргументов, acsc возвращает результаты с плавающей точкой или точные символьные результаты.
Вычислите обратную косекантную функцию для этих чисел. Поскольку эти числа не являются символическими объектами, acsc возвращает результаты с плавающей точкой.
A = acsc([-2, 0, 2/sqrt(3), 1/2, 1, 5])
A = -0.5236 + 0.0000i 1.5708 - Infi 1.0472 + 0.0000i 1.5708... - 1.3170i 1.5708 + 0.0000i 0.2014 + 0.0000i
Вычислите обратную косекантную функцию для чисел, преобразованных в символические объекты. Для многих символических (точных) чисел, acsc возвращает неразрешенные символические вызовы.
symA = acsc(sym([-2, 0, 2/sqrt(3), 1/2, 1, 5]))
symA = [ -pi/6, Inf, pi/3, asin(2), pi/2, asin(1/5)]
Использовать vpa для аппроксимации символьных результатов с числами с плавающей запятой:
vpa(symA)
ans = [ -0.52359877559829887307710723054658,... Inf,... 1.0471975511965977461542144610932,... 1.5707963267948966192313216916398... - 1.3169578969248165734029498707969i,... 1.5707963267948966192313216916398,... 0.20135792079033079660099758712022]
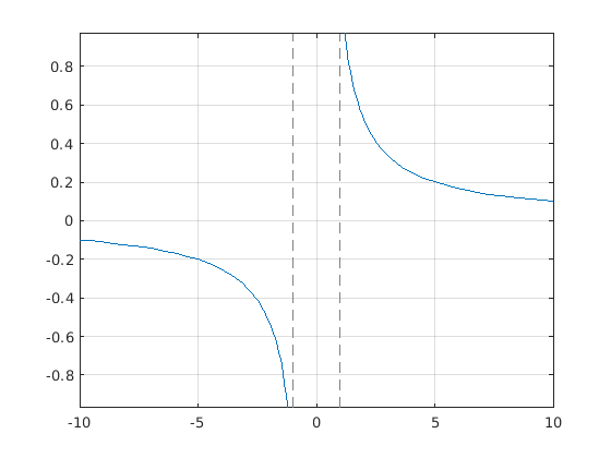
Постройте график обратной косекантной функции на интервале от -10 до 10.
syms x fplot(acsc(x),[-10 10]) grid on

Многие функции, такие как diff, int, taylor, и rewrite, может обрабатывать выражения, содержащие acsc.
Найдите первую и вторую производные обратной косекантной функции:
syms x diff(acsc(x), x) diff(acsc(x), x, x)
ans = -1/(x^2*(1 - 1/x^2)^(1/2)) ans = 2/(x^3*(1 - 1/x^2)^(1/2)) + 1/(x^5*(1 - 1/x^2)^(3/2))
Найдите неопределенный интеграл обратной косекантной функции:
int(acsc(x), x)
ans = x*asin(1/x) + log(x + (x^2 - 1)^(1/2))*sign(x)
Найдите расширение acsc(x) серии Тейлора вокруг x = Inf:
taylor(acsc(x), x, Inf)
ans = 1/x + 1/(6*x^3) + 3/(40*x^5)
Перепишите обратную косекантную функцию в терминах натурального логарифма:
rewrite(acsc(x), 'log')
ans = -log(1i/x + (1 - 1/x^2)^(1/2))*1i