Символьная функция обратного синуса
asin( возвращает обратную функцию синуса (arcsine function) X)X. Все углы расположены в радианах.
Для действительных значений X в интервале [-1,1], asin(X) возвращает значения в интервале [-pi/2,pi/2].
Для действительных значений X вне интервала [-1,1] и для комплексных чисел X, asin(X) возвращает комплексные числа с вещественными частями в интервале [-pi/2,pi/2].
В зависимости от его аргументов, asin возвращает результаты с плавающей точкой или точные символьные результаты.
Вычислите функцию обратного синуса для этих чисел. Поскольку эти числа не являются символическими объектами, asin возвращает результаты с плавающей точкой.
A = asin([-1, -1/3, -1/2, 1/4, 1/2, sqrt(3)/2, 1])
A =
-1.5708 -0.3398 -0.5236 0.2527 0.5236 1.0472 1.5708Вычислите функцию обратного синуса для чисел, преобразованных в символические объекты. Для многих символических (точных) чисел, asin возвращает неразрешенные символические вызовы.
symA = asin(sym([-1, -1/3, -1/2, 1/4, 1/2, sqrt(3)/2, 1]))
symA = [ -pi/2, -asin(1/3), -pi/6, asin(1/4), pi/6, pi/3, pi/2]
Использовать vpa для аппроксимации символьных результатов с числами с плавающей запятой:
vpa(symA)
ans = [ -1.5707963267948966192313216916398,... -0.33983690945412193709639251339176,... -0.52359877559829887307710723054658,... 0.25268025514207865348565743699371,... 0.52359877559829887307710723054658,... 1.0471975511965977461542144610932,... 1.5707963267948966192313216916398]
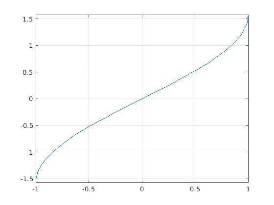
Постройте график функции обратного синуса на интервале от-1 до 1.
syms x fplot(asin(x),[-1 1]) grid on

Многие функции, такие как diff, int, taylor, и rewrite, может обрабатывать выражения, содержащие asin.
Найдите первую и вторую производные функции обратного синуса:
syms x diff(asin(x), x) diff(asin(x), x, x)
ans = 1/(1 - x^2)^(1/2) ans = x/(1 - x^2)^(3/2)
Найдите неопределенный интеграл обратной функции синуса:
int(asin(x), x)
ans = x*asin(x) + (1 - x^2)^(1/2)
Найдите расширение asin(x) серии Тейлора:
taylor(asin(x), x)
ans = (3*x^5)/40 + x^3/6 + x
Перепишите обратную функцию синуса в терминах натурального логарифма:
rewrite(asin(x), 'log')
ans = -log((1 - x^2)^(1/2) + x*1i)*1i