Подходящая кривая или поверхность к данным
создает подгонку к данным с помощью опций алгоритма, заданных fitobject = fit(x,y,fitType,fitOptions)fitOptions объект.
создает подгонку к данным с помощью модели fitobject = fit(x,y,fitType,Name,Value)fitType библиотеки с дополнительными опциями, заданными одним или несколькими Name,Value парные аргументы. Использование fitoptions отобразить доступные имена свойства и значения по умолчанию для определенной модели библиотеки.
Загрузите некоторые данные, соответствуйте квадратичной кривой к переменным cdate и pop, и постройте подгонку и данные.
load census; f=fit(cdate,pop,'poly2')
f =
Linear model Poly2:
f(x) = p1*x^2 + p2*x + p3
Coefficients (with 95% confidence bounds):
p1 = 0.006541 (0.006124, 0.006958)
p2 = -23.51 (-25.09, -21.93)
p3 = 2.113e+04 (1.964e+04, 2.262e+04)
plot(f,cdate,pop)

Для списка имен модели библиотеки смотрите fitType.
Загрузите некоторые данные и соответствуйте полиномиальной поверхности степени 2 в x и степень 3 в y. Постройте подгонку и данные.
load franke sf = fit([x, y],z,'poly23')
Linear model Poly23:
sf(x,y) = p00 + p10*x + p01*y + p20*x^2 + p11*x*y + p02*y^2 + p21*x^2*y
+ p12*x*y^2 + p03*y^3
Coefficients (with 95% confidence bounds):
p00 = 1.118 (0.9149, 1.321)
p10 = -0.0002941 (-0.000502, -8.623e-05)
p01 = 1.533 (0.7032, 2.364)
p20 = -1.966e-08 (-7.084e-08, 3.152e-08)
p11 = 0.0003427 (-0.0001009, 0.0007863)
p02 = -6.951 (-8.421, -5.481)
p21 = 9.563e-08 (6.276e-09, 1.85e-07)
p12 = -0.0004401 (-0.0007082, -0.0001721)
p03 = 4.999 (4.082, 5.917)
plot(sf,[x,y],z)

Загрузите franke данные и преобразуют его в таблицу MATLAB®.
load franke
T = table(x,y,z);Задайте переменные в таблице как входные параметры к fit функция и график подгонка.
f = fit([T.x, T.y],T.z,'linearinterp');
plot( f, [T.x, T.y], T.z )
Загрузите и отобразите данные на графике, создайте подходящие опции и подходящий тип с помощью fittype и fitoptions функции, затем создайте и постройте подгонку.
Загрузите и отобразите данные на графике в census.mat.
load census plot(cdate,pop,'o')

Создайте подходящий объект опций и подходящий тип для пользовательской нелинейной модели , где a и b являются коэффициентами, и n является зависимым проблемой параметром.
fo = fitoptions('Method','NonlinearLeastSquares',... 'Lower',[0,0],... 'Upper',[Inf,max(cdate)],... 'StartPoint',[1 1]); ft = fittype('a*(x-b)^n','problem','n','options',fo);
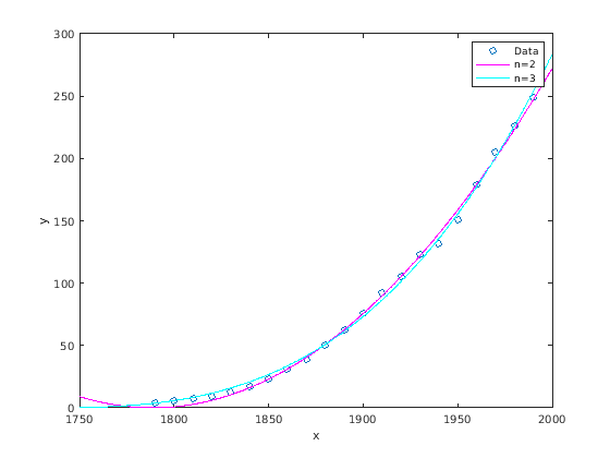
Соответствуйте данным с помощью подходящих опций и значения n = 2.
[curve2,gof2] = fit(cdate,pop,ft,'problem',2)curve2 =
General model:
curve2(x) = a*(x-b)^n
Coefficients (with 95% confidence bounds):
a = 0.006092 (0.005743, 0.006441)
b = 1789 (1784, 1793)
Problem parameters:
n = 2
gof2 = struct with fields:
sse: 246.1543
rsquare: 0.9980
dfe: 19
adjrsquare: 0.9979
rmse: 3.5994
Соответствуйте данным с помощью подходящих опций и значения n = 3.
[curve3,gof3] = fit(cdate,pop,ft,'problem',3)curve3 =
General model:
curve3(x) = a*(x-b)^n
Coefficients (with 95% confidence bounds):
a = 1.359e-05 (1.245e-05, 1.474e-05)
b = 1725 (1718, 1731)
Problem parameters:
n = 3
gof3 = struct with fields:
sse: 232.0058
rsquare: 0.9981
dfe: 19
adjrsquare: 0.9980
rmse: 3.4944
Постройте результаты подгонки с данными.
hold on plot(curve2,'m') plot(curve3,'c') legend('Data','n=2','n=3') hold off

Загрузите некоторые данные и соответствуйте и постройте кубический полином с центром и шкалой (Normalize) и устойчивые подходящие опции.
load census; f=fit(cdate,pop,'poly3','Normalize','on','Robust','Bisquare')
f =
Linear model Poly3:
f(x) = p1*x^3 + p2*x^2 + p3*x + p4
where x is normalized by mean 1890 and std 62.05
Coefficients (with 95% confidence bounds):
p1 = -0.4619 (-1.895, 0.9707)
p2 = 25.01 (23.79, 26.22)
p3 = 77.03 (74.37, 79.7)
p4 = 62.81 (61.26, 64.37)
plot(f,cdate,pop)

Задайте функцию в файле и используйте его, чтобы создать подходящий тип и соответствовать кривой.
Задайте функцию в MATLAB® файл.
function y = piecewiseLine(x,a,b,c,d,k) % PIECEWISELINE A line made of two pieces % that is not continuous. y = zeros(size(x)); % This example includes a for-loop and if statement % purely for example purposes. for i = 1:length(x) if x(i) < k, y(i) = a + b.* x(i); else y(i) = c + d.* x(i); end end end
Сохраните файл.
Задайте некоторые данные, создайте подходящий тип, задающий функциональный piecewiseLine, создайте подгонку с помощью подходящего типа ft, и постройте результаты.
x = [0.81;0.91;0.13;0.91;0.63;0.098;0.28;0.55;... 0.96;0.96;0.16;0.97;0.96]; y = [0.17;0.12;0.16;0.0035;0.37;0.082;0.34;0.56;... 0.15;-0.046;0.17;-0.091;-0.071]; ft = fittype( 'piecewiseLine( x, a, b, c, d, k )' ) f = fit( x, y, ft, 'StartPoint', [1, 0, 1, 0, 0.5] ) plot( f, x, y )
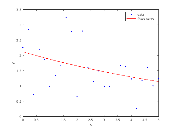
Загрузите некоторые данные и соответствуйте пользовательскому определению уравнения точки, чтобы исключить. Постройте график результатов.
Загрузите данные и определите пользовательское уравнение и некоторые стартовые точки.
[x, y] = titanium;
gaussEqn = 'a*exp(-((x-b)/c)^2)+d'gaussEqn = 'a*exp(-((x-b)/c)^2)+d'
startPoints = [1.5 900 10 0.6]
startPoints = 1×4
1.5000 900.0000 10.0000 0.6000
Создайте две подгонки с помощью пользовательского уравнения и стартовых точек, и задайте два различных набора исключенных точек, с помощью вектора индекса и выражения. Используйте Exclude удалить выбросы из вашей подгонки.
f1 = fit(x',y',gaussEqn,'Start', startPoints, 'Exclude', [1 10 25])
f1 =
General model:
f1(x) = a*exp(-((x-b)/c)^2)+d
Coefficients (with 95% confidence bounds):
a = 1.493 (1.432, 1.554)
b = 897.4 (896.5, 898.3)
c = 27.9 (26.55, 29.25)
d = 0.6519 (0.6367, 0.6672)
f2 = fit(x',y',gaussEqn,'Start', startPoints, 'Exclude', x < 800)
f2 =
General model:
f2(x) = a*exp(-((x-b)/c)^2)+d
Coefficients (with 95% confidence bounds):
a = 1.494 (1.41, 1.578)
b = 897.4 (896.2, 898.7)
c = 28.15 (26.22, 30.09)
d = 0.6466 (0.6169, 0.6764)
Постройте обе подгонки.
plot(f1,x,y)
title('Fit with data points 1, 10, and 25 excluded')
figure
plot(f2,x,y)
title('Fit with data points excluded such that x < 800')
Можно задать исключенные точки как переменные прежде, чем предоставить их как входные параметры к подходящей функции. Следующие шаги воссоздают подгонки в предыдущем примере и позволяют вам строить исключенные точки, а также данные и подгонку.
Загрузите данные и определите пользовательское уравнение и некоторые стартовые точки.
[x, y] = titanium;
gaussEqn = 'a*exp(-((x-b)/c)^2)+d'gaussEqn = 'a*exp(-((x-b)/c)^2)+d'
startPoints = [1.5 900 10 0.6]
startPoints = 1×4
1.5000 900.0000 10.0000 0.6000
Задайте два набора точек, чтобы исключить, с помощью вектора индекса и выражения.
exclude1 = [1 10 25]; exclude2 = x < 800;
Создайте две подгонки с помощью пользовательского уравнения, startpoints, и двух различных исключенных точек.
f1 = fit(x',y',gaussEqn,'Start', startPoints, 'Exclude', exclude1); f2 = fit(x',y',gaussEqn,'Start', startPoints, 'Exclude', exclude2);
Постройте обе подгонки и подсветите исключенные данные.
plot(f1,x,y,exclude1)
title('Fit with data points 1, 10, and 25 excluded')
figure;
plot(f2,x,y,exclude2)
title('Fit with data points excluded such that x < 800')
Для поверхности подходящий пример с исключенными точками загрузите некоторые поверхностные данные и создайте и постройте подгонки, задающие исключенные данные.
load franke f1 = fit([x y],z,'poly23', 'Exclude', [1 10 25]); f2 = fit([x y],z,'poly23', 'Exclude', z > 1); figure plot(f1, [x y], z, 'Exclude', [1 10 25]); title('Fit with data points 1, 10, and 25 excluded')

figure plot(f2, [x y], z, 'Exclude', z > 1); title('Fit with data points excluded such that z > 1')

Загрузите некоторые данные и соответствуйте сплайновой кривой сглаживания через переменные month и pressure, и возвратите информацию о качестве подгонки и структуру output. Постройте подгонку и остаточные значения против данных.
load enso; [curve, goodness, output] = fit(month,pressure,'smoothingspline'); plot(curve,month,pressure); xlabel('Month'); ylabel('Pressure');

Постройте остаточные значения против x-данных (month).
plot( curve, month, pressure, 'residuals' ) xlabel( 'Month' ) ylabel( 'Residuals' )

Используйте данные в output структура, чтобы построить остаточные значения против y-данных (pressure).
plot( pressure, output.residuals, '.' ) xlabel( 'Pressure' ) ylabel( 'Residuals' )

Сгенерируйте данные с экспоненциальным трендом, и затем соответствуйте данным с помощью первого уравнения в библиотеке аппроксимирования кривыми экспоненциальных моделей (экспоненциал одно термина). Постройте график результатов.
x = (0:0.2:5)';
y = 2*exp(-0.2*x) + 0.5*randn(size(x));
f = fit(x,y,'exp1');
plot(f,x,y)
Можно использовать анонимные функции, чтобы облегчить передавать другие данные в fit функция.
Загрузите данные и установите Emax к 1 прежде, чем задать вашу анонимную функцию:
data = importdata( 'OpioidHypnoticSynergy.txt' );
Propofol = data.data(:,1);
Remifentanil = data.data(:,2);
Algometry = data.data(:,3);
Emax = 1;Определите уравнение модели как анонимную функцию:
Effect = @(IC50A, IC50B, alpha, n, x, y) ... Emax*( x/IC50A + y/IC50B + alpha*( x/IC50A )... .* ( y/IC50B ) ).^n ./(( x/IC50A + y/IC50B + ... alpha*( x/IC50A ) .* ( y/IC50B ) ).^n + 1);
Используйте анонимную функцию Effect как вход к fit функция и график результаты:
AlgometryEffect = fit( [Propofol, Remifentanil], Algometry, Effect, ... 'StartPoint', [2, 10, 1, 0.8], ... 'Lower', [-Inf, -Inf, -5, -Inf], ... 'Robust', 'LAR' ) plot( AlgometryEffect, [Propofol, Remifentanil], Algometry )
Для большего количества примеров с помощью анонимных функций и других пользовательских моделей для подбора кривой, смотрите fittype функция.
Для свойств Upperниже, и StartPoint, необходимо найти порядок записей для коэффициентов.
Создайте подходящий тип.
ft = fittype('b*x^2+c*x+a');Получите содействующие имена и порядок с помощью coeffnames функция.
coeffnames(ft)
ans = 3x1 cell
{'a'}
{'b'}
{'c'}
Обратите внимание на то, что это отличается от порядка коэффициентов в выражении, используемом, чтобы создать ft с fittype.
Загрузите данные, создайте подгонку и установите стартовые точки.
load enso fit(month,pressure,ft,'StartPoint',[1,3,5])
ans =
General model:
ans(x) = b*x^2+c*x+a
Coefficients (with 95% confidence bounds):
a = 10.94 (9.362, 12.52)
b = 0.0001677 (-7.985e-05, 0.0004153)
c = -0.0224 (-0.06559, 0.02079)
Это присваивает начальные значения коэффициентам можно следующим образом: a = 1, b = 3, c = 5.
В качестве альтернативы можно получить подходящие опции и установить стартовые точки и нижние границы, затем переоборудовать использование новых опций.
options = fitoptions(ft)
options =
Normalize: 'off'
Exclude: []
Weights: []
Method: 'NonlinearLeastSquares'
Robust: 'Off'
StartPoint: [1x0 double]
Lower: [1x0 double]
Upper: [1x0 double]
Algorithm: 'Trust-Region'
DiffMinChange: 1.0000e-08
DiffMaxChange: 0.1000
Display: 'Notify'
MaxFunEvals: 600
MaxIter: 400
TolFun: 1.0000e-06
TolX: 1.0000e-06
options.StartPoint = [10 1 3]; options.Lower = [0 -Inf 0]; fit(month,pressure,ft,options)
ans =
General model:
ans(x) = b*x^2+c*x+a
Coefficients (with 95% confidence bounds):
a = 10.23 (9.448, 11.01)
b = 4.335e-05 (-1.82e-05, 0.0001049)
c = 5.523e-12 (fixed at bound)
x — Данные, чтобы соответствоватьДанные, чтобы соответствовать в виде матрицы или одной (аппроксимирование кривыми) или два (подбор кривой поверхности) столбцы. Можно задать переменные в таблице MATLAB с помощью tablename.varname. Не может содержать Inf или NaN. Только действительные части комплексных данных используются в подгонке.
Пример: x
Пример: [x,y]
Типы данных: double
y — Данные, чтобы соответствоватьДанные, чтобы соответствовать в виде вектор-столбца одинаковому числу строк как x. Можно задать переменную в таблице MATLAB с помощью tablename.varname. Не может содержать Inf или NaN. Только действительные части комплексных данных используются в подгонке.
Использование prepareCurveData или prepareSurfaceData если ваши данные не находятся в форме вектор-столбца.
Типы данных: double
z — Данные, чтобы соответствоватьДанные, чтобы соответствовать в виде вектор-столбца одинаковому числу строк как x. Можно задать переменную в таблице MATLAB с помощью tablename.varname. Не может содержать Inf или NaN. Только действительные части комплексных данных используются в подгонке.
Использование prepareSurfaceData если ваши данные не находятся в форме вектор-столбца. Например, если у вас есть 3 матрицы, или если ваши данные находятся в форме вектора сетки, где length(X) = n, length(Y) = m и size(Z) = [m,n].
Типы данных: double
fitType — Тип модели, чтобы соответствоватьfittypeТип модели, чтобы соответствовать в виде вектора символов или строкового скаляра, представляющего имя модели библиотеки или выражение MATLAB, массив ячеек или массив строк линейных терминов моделей, анонимной функции или fittype созданный с fittype функция. Можно использовать любые из допустимых первых входных параметров к fittype как вход к fit.
Для списка имен модели библиотеки смотрите Имена модели и уравнения. Эта таблица показывает некоторые типичные примеры.
Имя модели библиотеки | Описание |
|---|---|
| Линейная полиномиальная кривая |
| Линейная полиномиальная поверхность |
| Квадратичная полиномиальная кривая |
| Кусочная линейная интерполяция |
| Кусочная кубичная интерполяция |
| Сглаживание сплайна (кривая) |
| Локальная линейная регрессия (поверхность) |
Чтобы подбирать пользовательские модели, используйте выражение MATLAB, массив ячеек линейных терминов модели, анонимной функции, или создайте fittype с fittype функционируйте и используйте это в качестве fitType аргумент. Для примера сочтите целесообразным Пользовательская Модель Используя Анонимную функцию. Для примеров линейных терминов модели смотрите fitType функция.
Пример: poly2
fitOptions — Опции алгоритмаfitoptionsОпции алгоритма создали использование fitoptions функция. Это - альтернатива определению аргументов пары "имя-значение" для подходящих опций.
Задайте дополнительные разделенные запятой пары Name,Value аргументы. Name имя аргумента и Value соответствующее значение. Name должен появиться в кавычках. Вы можете задать несколько аргументов в виде пар имен и значений в любом порядке, например: Name1, Value1, ..., NameN, ValueN.
'Lower',[0,0],'Upper',[Inf,max(x)],'StartPoint',[1 1] задает подходящий метод, границы и стартовые точки.Normalize — Опция, чтобы сосредоточиться и масштабировать данные'off' (значение по умолчанию) | 'on'Опция, чтобы сосредоточиться и масштабировать данные в виде разделенной запятой пары, состоящей из 'Normalize' и 'on' или 'off'.
Типы данных: char
Exclude — Точки, чтобы исключить из подгонкиТочки, чтобы исключить из подгонки в виде разделенной запятой пары, состоящей из 'Exclude' и один из:
Выражение, описывающее логический вектор, например, x > 10.
Вектор из целых чисел, индексирующих точки, вы хотите исключить, например, [1 10 25].
Логический вектор для всех точек данных, где true представляет выброс, созданный excludedata.
Для примера смотрите, Исключают Точки из Подгонки.
Типы данных: логический | double
problem — Значения, чтобы присвоить зависимым проблемой константамЗначения, чтобы присвоить зависимым проблемой константам в виде разделенной запятой пары, состоящей из 'problem' и массив ячеек с одним элементом на проблемного постоянного зависимого. Для получения дополнительной информации смотрите fittype.
Типы данных: cell | double
SmoothingParam — Сглаживание параметраСглаживание параметра в виде разделенной запятой пары, состоящей из 'SmoothingParam' и скалярное значение между 0 и 1. Значение по умолчанию зависит от набора данных. Только доступный, если подходящим типом является smoothingspline.
Типы данных: double
Span — Пропорция точек данных, чтобы использовать в локальных регрессияхПропорция точек данных, чтобы использовать в локальных регрессиях в виде разделенной запятой пары, состоящей из 'Span' и скалярное значение между 0 и 1. Только доступный, если подходящим типом является lowess или loess.
Типы данных: double
Robust — Устойчивый линейный метод наименьших квадратов подходящий метод'off' (значение по умолчанию) | LAR | BisquareУстойчивый линейный метод наименьших квадратов подходящий метод в виде разделенной запятой пары, состоящей из 'Robust' и одно из этих значений:
'LAR' задает наименее абсолютный остаточный метод.
'Bisquare' задает bisquare метод весов.
Доступный, когда подходящий тип Method LinearLeastSquares или NonlinearLeastSquares.
Типы данных: char
Lower — Нижние границы на коэффициентах, которые будут адаптированыНижние границы на коэффициентах, которые будут адаптированы в виде разделенной запятой пары, состоящей из 'Lower' и вектор. Значением по умолчанию является пустой вектор, указывая, что подгонка неограничена нижними границами. Если границы заданы, длина вектора должна равняться количеству коэффициентов. Найдите порядок записей для коэффициентов в векторном значении при помощи coeffnames функция. Для примера смотрите, Находят Содействующий Порядок Установить Стартовые точки и Границы. Отдельные неограниченные нижние границы могут быть заданы -Inf.
Доступный, когда Method LinearLeastSquares или NonlinearLeastSquares.
Типы данных: double
Upper — Верхние границы на коэффициентах, которые будут адаптированыВерхние границы на коэффициентах, которые будут адаптированы в виде разделенной запятой пары, состоящей из 'Upper' и вектор. Значением по умолчанию является пустой вектор, указывая, что подгонка неограничена верхними границами. Если границы заданы, длина вектора должна равняться количеству коэффициентов. Найдите порядок записей для коэффициентов в векторном значении при помощи coeffnames функция. Для примера смотрите, Находят Содействующий Порядок Установить Стартовые точки и Границы. Отдельные неограниченные верхние границы могут быть заданы +Inf.
Доступный, когда Method LinearLeastSquares или NonlinearLeastSquares.
Типы данных: логический
StartPoint — Начальные значения для коэффициентовНачальные значения для коэффициентов в виде разделенной запятой пары, состоящей из 'StartPoint' и вектор. Найдите порядок записей для коэффициентов в векторном значении при помощи coeffnames функция. Для примера смотрите, Находят Содействующий Порядок Установить Стартовые точки и Границы.
Если никакие стартовые точки (значение по умолчанию пустого вектора) не передаются fit функция, начальные точки для некоторых моделей библиотеки определяются эвристическим образом. Для рационального и моделей Weibull и всех пользовательских нелинейных моделей, тулбокс выбирает начальные значения по умолчанию для коэффициентов однородно наугад от интервала (0,1). В результате несколько подгонок с помощью тех же данных и силы модели приводят к различным подходящим коэффициентам. Чтобы избежать этого, задайте начальные значения для коэффициентов с a fitoptions возразите или векторное значение для StartPoint значение.
Доступный, когда Method NonlinearLeastSquares.
Типы данных: double
Algorithm — Алгоритм, чтобы использовать для подходящей процедурыАлгоритм, чтобы использовать для подходящей процедуры в виде разделенной запятой пары, состоящей из 'Algorithm' и любой 'Levenberg-Marquardt' или 'Trust-Region'.
Доступный, когда Method NonlinearLeastSquares.
Типы данных: char
DiffMaxChange — Максимальное изменение в коэффициентах для градиентов конечной разностиМаксимальное изменение в коэффициентах для градиентов конечной разности в виде разделенной запятой пары, состоящей из 'DiffMaxChange' и скаляр.
Доступный, когда Method NonlinearLeastSquares.
Типы данных: double
DiffMinChange — Минимальное изменение в коэффициентах для градиентов конечной разностиМинимальное изменение в коэффициентах для градиентов конечной разности в виде разделенной запятой пары, состоящей из 'DiffMinChange' и скаляр.
Доступный, когда Method NonlinearLeastSquares.
Типы данных: double
Display — Параметр отображения в Командном окне'notify' (значение по умолчанию) | 'final' | 'iter' | 'off'Параметр отображения в командном окне в виде разделенной запятой пары, состоящей из 'Display' и одна из этих опций:
'notify' отображает вывод, только если подгонка не сходится.
'final' отображает только окончательный вывод.
'iter' отображает вывод в каждой итерации.
'off' не отображает вывода.
Доступный, когда Method NonlinearLeastSquares.
Типы данных: char
MaxFunEvals — Максимальное количество оценок модели позволено (значение по умолчанию)Максимальное количество оценок модели, позволенной в виде разделенной запятой пары, состоящей из 'MaxFunEvals' и скаляр.
Доступный, когда Method NonlinearLeastSquares.
Типы данных: double
MaxIter — Максимальное количество итераций допускало подгонку (значение по умолчанию)Максимальное количество итераций допускало подгонку в виде разделенной запятой пары, состоящей из 'MaxIter' и скаляр.
Доступный, когда Method NonlinearLeastSquares.
Типы данных: double
TolFun — Допуск завершения на значении моделиДопуск завершения на значении модели в виде разделенной запятой пары, состоящей из 'TolFun' и скаляр.
Доступный, когда Method NonlinearLeastSquares.
Типы данных: double
TolX — Допуск завершения на содействующих значенияхДопуск завершения на содействующих значениях в виде разделенной запятой пары, состоящей из 'TolX' и скаляр.
Доступный, когда Method NonlinearLeastSquares.
Типы данных: double
fitobject — Результат подгонкиcfit | sfitРезультат подгонки, возвращенный как a cfit (для кривых) или sfit (для поверхностей) объект. Сочтите целесообразным Постобработав для функций для графического вывода, оценки, вычисления доверительных интервалов, интеграции, дифференциации или изменения вашего подходящего объекта.
gof — Статистика качества подгонкиgof структураСтатистика качества подгонки, возвращенная как gof структура включая поля в этой таблице.
Поле | Значение |
|---|---|
| Сумма квадратов из-за ошибки |
| R-squared (коэффициент детерминации) |
| Степени свободы по ошибке |
| Степень свободы настроила коэффициент детерминации |
| Среднеквадратическая ошибка (стандартная погрешность) |
output — Информация об алгоритме подбораoutput структураИнформация об алгоритме подбора, возвращенная как output структура, содержащая информацию, сопоставлена с алгоритмом подбора.
Поля зависят от алгоритма. Например, output структура для алгоритмов нелинейного метода наименьших квадратов включает поля, показанные в эту таблицу.
Поле | Значение |
|---|---|
| Количество наблюдений (значения отклика) |
| Количество неизвестных параметров (коэффициенты), чтобы соответствовать |
| Вектор из остаточных значений |
| Якобиевская матрица |
| Описывает выходное условие алгоритма. Положительные флаги указывают на сходимость в допусках. Нулевые флаги указывают, что максимальное количество вычислений функции или итераций было превышено. Отрицательные флаги указывают, что алгоритм не сходился к решению. |
| Количество итераций |
| Количество вычислений функции |
| Мера оптимальности первого порядка (абсолютный максимум компонентов градиента) |
| Алгоритм подбора используется |
fittype | fitoptions | prepareCurveData | prepareSurfaceData | feval | plot | confintУ вас есть модифицированная версия этого примера. Вы хотите открыть этот пример со своими редактированиями?
1. Если смысл перевода понятен, то лучше оставьте как есть и не придирайтесь к словам, синонимам и тому подобному. О вкусах не спорим.
2. Не дополняйте перевод комментариями “от себя”. В исправлении не должно появляться дополнительных смыслов и комментариев, отсутствующих в оригинале. Такие правки не получится интегрировать в алгоритме автоматического перевода.
3. Сохраняйте структуру оригинального текста - например, не разбивайте одно предложение на два.
4. Не имеет смысла однотипное исправление перевода какого-то термина во всех предложениях. Исправляйте только в одном месте. Когда Вашу правку одобрят, это исправление будет алгоритмически распространено и на другие части документации.
5. По иным вопросам, например если надо исправить заблокированное для перевода слово, обратитесь к редакторам через форму технической поддержки.