exponenta event banner

pimf

Функция принадлежности, имеющая форму пи

Эта функция вычисляет нечеткие значения членства с помощью основанной на сплайне функции принадлежности, имеющей форму пи. Можно также вычислить эту функцию принадлежности с помощью объекта fismf. Для получения дополнительной информации см. Объект fismf.

Эта функция принадлежности связана с функциями принадлежности zmf и smf.

Синтаксис

y = pimf(x,params)

Описание

пример

y = pimf(x,params) возвращает вычисленное использование значений нечеткого членства основанной на сплайне функции принадлежности, имеющей форму пи. Эта функция принадлежности является продуктом smf функции и функция zmf, и дана:

f(x;a,b,c,d)={0,xa2(xaba)2,axa+b212(xbb-a)2,a+b2xb1,bxc12(xcdc)2,   cxc+d   2 2(xdd-c)2,     c+d2xd          0,                    xd}

Чтобы задать a, b, c и параметры d, используют params.

Значения членства вычисляются для каждого входного значения в x.

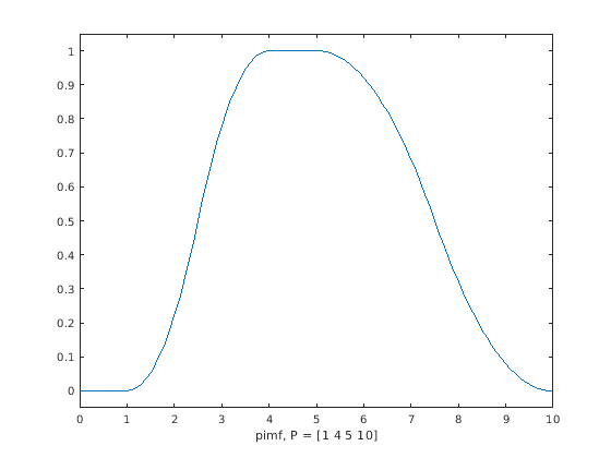
Примеры

свернуть все

x = 0:0.1:10;
y = pimf(x,[1 4 5 10]);
plot(x,y)
xlabel('pimf, P = [1 4 5 10]')
ylim([-0.05 1.05])

Входные параметры

свернуть все

Входные значения, для которых можно вычислить значения членства, заданные как скаляр или вектор.

Параметры функции принадлежности, заданные как вектор [a b c d]. Параметры a и d задают ноги функции принадлежности, и b и c, задают его плечи.

Выходные аргументы

свернуть все

Значение членства, возвращенное как скаляр или вектор. Размерности y совпадают с размерностями x. Каждый элемент y является значением членства, вычисленным для соответствующего элемента x.

Альтернативная функциональность

Объект fismf

Можно создать и оценить объект fismf, который реализует функцию принадлежности pimf.

mf = fismf("pimf",P);
Y = evalmf(mf,X);

Здесь, X, P и Y соответствуют x, params и аргументам y pimf, соответственно.

Расширенные возможности

Генерация кода C/C++
Генерация кода C и C++ с помощью MATLAB® Coder™.

Представлено до R2006a