exponenta event banner

smf

S-образная функция принадлежности

Эта функция вычисляет нечеткие значения членства с помощью основанной на сплайне S-образной функции принадлежности. Можно также вычислить эту функцию принадлежности с помощью объекта fismf. Для получения дополнительной информации см. Объект fismf.

Эта функция принадлежности связана с функциями принадлежности pimf и zmf.

Синтаксис

y = smf(x,params)

Описание

пример

y = smf(x,params) возвращает вычисленное использование значений нечеткого членства основанной на сплайне S-образной функции принадлежности, данной:

f(x;a,b)={0,xa2(xaba)2,axa+b21-2(xbb-a)2,a+b2xb1,xb}

Чтобы задать a и параметры b, используйте params.

Значения членства вычисляются для каждого входного значения в x.

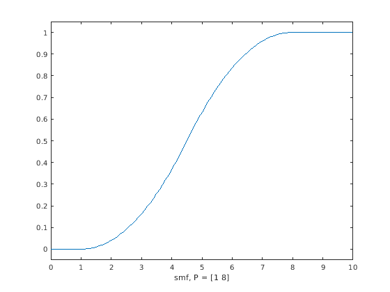
Примеры

свернуть все

x = 0:0.1:10;
y = smf(x,[1 8]);
plot(x,y)
xlabel('smf, P = [1 8]')
ylim([-0.05 1.05])

Входные параметры

свернуть все

Входные значения, для которых можно вычислить значения членства, заданные как скаляр или вектор.

Параметры функции принадлежности, заданные как вектор [a b]. Параметр a задает ногу функции принадлежности и b, задает свое плечо.

Выходные аргументы

свернуть все

Значение членства, возвращенное как скаляр или вектор. Размерности y совпадают с размерностями x. Каждый элемент y является значением членства, вычисленным для соответствующего элемента x.

Альтернативная функциональность

Объект fismf

Можно создать и оценить объект fismf, который реализует функцию принадлежности smf.

mf = fismf("smf",P);
Y = evalmf(mf,X);

Здесь, X, P и Y соответствуют x, params и аргументам y smf, соответственно.

Расширенные возможности

Генерация кода C/C++
Генерация кода C и C++ с помощью MATLAB® Coder™.

Представлено до R2006a