exponenta event banner

psigmf

Продукт двух сигмовидных функций принадлежности

Эта функция вычисляет нечеткие значения членства с помощью продукта двух сигмовидных функций принадлежности. Можно также вычислить эту функцию принадлежности с помощью объекта fismf. Для получения дополнительной информации см. Объект fismf.

Эта функция принадлежности связана с функциями принадлежности dsigmf и sigmf.

Синтаксис

y = psigmf(x,params)

Описание

пример

y = psigmf(x,params) возвращает вычисленное использование значений нечеткого членства продукта двух сигмовидных функций принадлежности. Каждой сигмовидной функцией дают:

f(x;a,c)=11+ea(xc)

Чтобы задать a и параметры c для каждой сигмовидной функции, используйте params.

Значения членства вычисляются для каждого входного значения в x.

Примеры

свернуть все

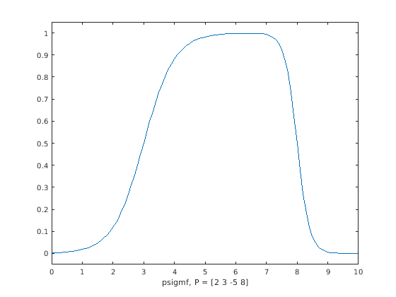
x = 0:0.1:10;
y = psigmf(x,[2 3 -5 8]);
plot(x,y)
xlabel('psigmf, P = [2 3 -5 8]')
ylim([-0.05 1.05])

Входные параметры

свернуть все

Входные значения, для которых можно вычислить значения членства, заданные как скаляр или вектор.

Параметры функции принадлежности, заданные как вектор [a 1 c 1 a 2 c 2]. Здесь, a 1 и c 1 является параметрами первой сигмовидной функции, и a 2 и c 2 является параметрами второй сигмовидной функции.

Для каждой сигмовидной функции, чтобы открыть функцию налево или направо, задают отрицательное или положительное значение для a, соответственно. Значение a задает ширину области перехода и параметр, c задает центр области перехода.

Чтобы задать одномодовую функцию принадлежности значение имеющее 1, задайте, напротив расписывается за a 1 и a 2, и выберите значения c достаточно далеко независимо, чтобы позволить, чтобы обе области перехода достигли 1.

Выходные аргументы

свернуть все

Значение членства, возвращенное как скаляр или вектор. Размерности y совпадают с размерностями x. Каждый элемент y является значением членства, вычисленным для соответствующего элемента x.

Альтернативная функциональность

Объект fismf

Можно создать и оценить объект fismf, который реализует функцию принадлежности psigmf.

mf = fismf("psigmf",P);
Y = evalmf(mf,X);

Здесь, X, P и Y соответствуют x, params и аргументам y psigmf, соответственно.

Расширенные возможности

Генерация кода C/C++
Генерация кода C и C++ с помощью MATLAB® Coder™.

Представлено до R2006a