exponenta event banner

trapmf

Трапециевидная функция принадлежности

Эта функция вычисляет нечеткие значения членства с помощью трапециевидной функции принадлежности. Можно также вычислить эту функцию принадлежности с помощью объекта fismf. Для получения дополнительной информации см. Объект fismf.

Эта функция принадлежности связана с функцией принадлежности trimf.

Синтаксис

y = trapmf(x,params)

Описание

пример

y = trapmf(x,params) возвращает вычисленное использование значений нечеткого членства следующей трапециевидной функции принадлежности:

f(x;a,b,c,d)={0,xaxaba,axb1,bxcdxdc,cxd0,dx}

или, более сжато:

f(x;a,b,c,d)=max (min(xaba,1,dxdc),o)

Чтобы задать параметры, a, b, c и d, используют params.

Значения членства вычисляются для каждого входного значения в x.

Примеры

свернуть все

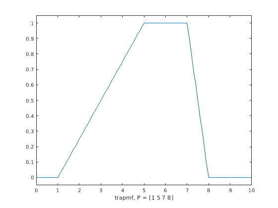
x = 0:0.1:10;
y = trapmf(x,[1 5 7 8]);
plot(x,y)
xlabel('trapmf, P = [1 5 7 8]')
ylim([-0.05 1.05])

Входные параметры

свернуть все

Входные значения, для которых можно вычислить значения членства, заданные как скаляр или вектор.

Параметры функции принадлежности, заданные как вектор [a b c d]. Параметры b и c задают плечи функции принадлежности, и a и d, задают его ноги.

Выходные аргументы

свернуть все

Значение членства, возвращенное как скаляр или вектор. Размерности y совпадают с размерностями x. Каждый элемент y является значением членства, вычисленным для соответствующего элемента x.

Альтернативная функциональность

Объект fismf

Можно создать и оценить объект fismf, который реализует функцию принадлежности trapmf.

mf = fismf("trapmf",P);
Y = evalmf(mf,X);

Здесь, X, P и Y соответствуют x, params и аргументам y trapmf, соответственно.

Расширенные возможности

Генерация кода C/C++
Генерация кода C и C++ с помощью MATLAB® Coder™.

Представлено до R2006a