exponenta event banner

sigmf

Сигмовидная функция принадлежности

Эта функция вычисляет нечеткие значения членства с помощью различия между двумя сигмовидными функциями принадлежности. Можно также вычислить эту функцию принадлежности с помощью объекта fismf. Для получения дополнительной информации см. Объект fismf.

Эта функция принадлежности связана с функциями принадлежности psigmf и dsigmf.

Синтаксис

y = dsigmf(x,params)

Описание

пример

y = dsigmf(x,params) возвращает вычисленное использование значений нечеткого членства сигмовидной функции принадлежности, данной:

f(x;a,c)=11+ea(xc)

Чтобы задать a и параметры c, используйте params.

Значения членства вычисляются для каждого входного значения в x.

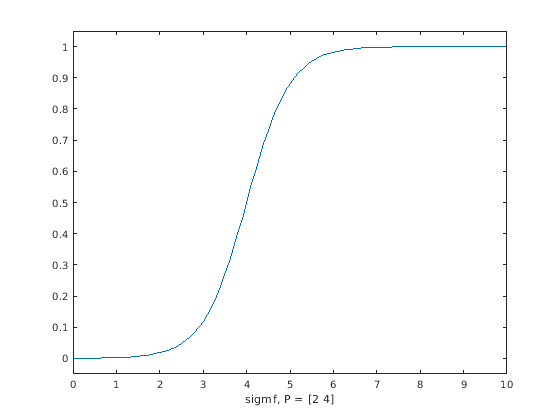
Примеры

свернуть все

x = 0:0.1:10;
y = sigmf(x,[2 4]);
plot(x,y)
xlabel('sigmf, P = [2 4]')
ylim([-0.05 1.05])

Входные параметры

свернуть все

Входные значения, для которых можно вычислить значения членства, заданные как скаляр или вектор.

Параметры функции принадлежности, заданные как вектор [a c]. Чтобы открыть функцию принадлежности налево или направо, задайте отрицательное или положительное значение для a, соответственно. Значение a задает ширину области перехода, и c задает центр области перехода.

Выходные аргументы

свернуть все

Значение членства, возвращенное как скаляр или вектор. Размерности y совпадают с размерностями x. Каждый элемент y является значением членства, вычисленным для соответствующего элемента x.

Альтернативная функциональность

Объект fismf

Можно создать и оценить объект fismf, который реализует функцию принадлежности sigmf.

mf = fismf("igmf",P);
Y = evalmf(mf,X);

Здесь, X, P и Y соответствуют x, params и аргументам y sigmf, соответственно.

Расширенные возможности

Генерация кода C/C++
Генерация кода C и C++ с помощью MATLAB® Coder™.

Представлено до R2006a