exponenta event banner

ncfcdf

Нецентральная F кумулятивная функция распределения

Синтаксис

p = ncfcdf(x,nu1,nu2,delta)
p = ncfcdf(x,nu1,nu2,delta,'upper')

Описание

p = ncfcdf(x,nu1,nu2,delta) вычисляет нецентральные F cdf при каждом значении в x использование соответствующих степеней свободы числителя в nu1, знаменательные степени свободы в nu2, и положительные нецентральные параметры в delta. nu1, nu2, и delta могут быть векторами, матрицами или многомерными массивами, которые имеют одинаковый размер, который также является размером p. Скалярный вход для x, nu1, nu2, или delta расширен до постоянного массива с такими же размерностями, как и другие входы.

p = ncfcdf(x,nu1,nu2,delta,'upper') возвращает дополнение нецентрального F cdf при каждом значении в x, используя алгоритм, который более точно вычисляет крайние верхние вероятности хвоста.

Нецентральный F cdf является

F(x|ν1,ν2,δ)=j=0((12δ)jj!eδ2)I(ν1xν2+ν1x|ν12+j,ν22)

где I (x 'a, b) является неполной бета-функцией с параметрами a и b.

Примеры

свернуть все

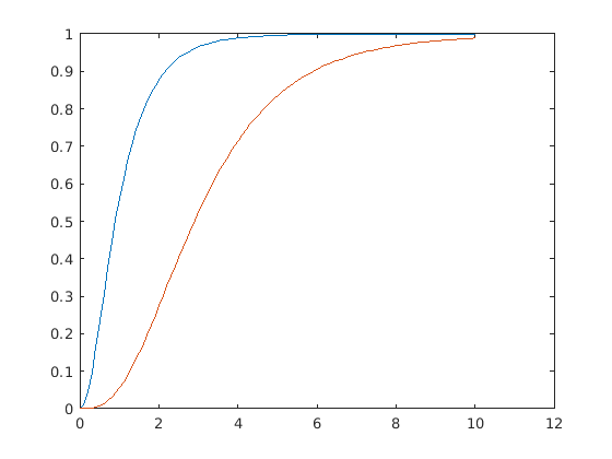
Сравните нецентральный F cdf с в = 10 к F cdf с таким же количеством степеней свободы числителя и знаменателя (5 и 20 соответственно).

x = (0.01:0.1:10.01)';
p1 = ncfcdf(x,5,20,10);
p = fcdf(x,5,20);
plot(x,p,'-',x,p1,'-')

Figure contains an axes. The axes contains 2 objects of type line.

Ссылки

[1] Johnson, N., and S. Kotz. Распределения в статистике: непрерывные одномерные Distributions-2. Hoboken, NJ: John Wiley & Sons, Inc., 1970, pp. 189-200.

Расширенные возможности

Генерация кода C/C + +
Сгенерируйте код C и C++ с помощью Coder™ MATLAB ®

.
Представлено до R2006a