Метод квази-минимальных невязок без транспонирования
x = tfqmr(A,b)
x = tfqmr(afun,b)
x = tfqmr(a,b,tol)
x = tfqmr(a,b,tol,maxit)
x = tfqmr(a,b,tol,maxit,m)
x = tfqmr(a,b,tol,maxit,m1,m2,x0)
[x,flag] = tfqmr(A,B,...)
[x,flag,relres] = tfqmr(A,b,...)
[x,flag,relres,y]y(A,b,...)
[x,flag,relres,iter,resvec] = tfqmr(A,b,...)
x = tfqmr(A,b) попытки решить систему линейных уравнений A*x=b для x. n-by-n матрица коэффициентов, A должен быть квадратным и правый вектор-столбец стороны b, должен иметь длину n.
x = tfqmr(afun,b) принимает указатель на функцию, afun, вместо матричного A. Функция, afun(x), принимает векторный вход x и возвращает матричное векторное произведение A*x. Во всех следующих синтаксисах можно заменить A afun. Параметризация Функций объясняет, как предоставить дополнительные параметры функциональному afun.
x = tfqmr(a,b,tol) задает допуск метода. Если tol является [] затем, tfqmr использует значение по умолчанию, 1e-6.
x = tfqmr(a,b,tol,maxit) задает максимальное количество итераций. Если maxit является [] затем, tfqmr использует значение по умолчанию, min(N,20).
x = tfqmr(a,b,tol,maxit,m) и предварительные формирователи использования x = tfqmr(a,b,tol,maxit,m1,m2) m или m=m1*m2 и эффективно решают систему A*inv(M)*x = B для x. Если M является [] затем, предварительный формирователь не применяется. M может быть указателем на функцию mfun, таким образом, что mfun(x) возвращает m\x.
x = tfqmr(a,b,tol,maxit,m1,m2,x0) задает исходное предположение. Если x0 является [] затем, tfqmr использует значение по умолчанию, весь нулевой вектор.
[x,flag] = tfqmr(A,B,...) также возвращает флаг сходимости:
Флаг | Сходимость |
|---|---|
0 |
|
1 |
|
2 | Предварительный формирователь |
3 |
|
4 | Один из скаляров, вычисленных во время |
[x,flag,relres] = tfqmr(A,b,...) также возвращает относительный остаточный norm(b-A*x)/norm(b). Если flag 0, то relres <= tol.
[x,flag,relres,y]y(A,b,...) также возвращает номер итерации, в котором был вычислен x: 0 <= iter <= maxit.
[x,flag,relres,iter,resvec] = tfqmr(A,b,...) также возвращает вектор норм невязки в каждой итерации, включая norm(b-A*x0).
Этот пример показывает, как использовать tfqmr с матричным входом и с входным параметром функции.
n = 100; on = ones(n,1); A = spdiags([-2*on 4*on -on],-1:1,n,n); b = sum(A,2); tol = 1e-8; maxit = 15; M1 = spdiags([on/(-2) on],-1:0,n,n); M2 = spdiags([4*on -on],0:1,n,n); x = tfqmr(A,b,tol,maxit,M1,M2,[]);
Можно также использовать функцию матричного векторного произведения, как введено:
function y = afun(x,n) y = 4 * x; y(2:n) = y(2:n) - 2 * x(1:n-1); y(1:n-1) = y(1:n-1) - x(2:n); x1 = tfqmr(@(x)afun(x,n),b,tol,maxit,M1,M2);
Если applyOp является функцией, подходящей для использования с qmr, это может использоваться с tfqmr путем переноса его в анонимной функции:
x1 = tfqmr(@(x)applyOp(x,'notransp'),b,tol,maxit,M1,M2);
Этот пример демонстрирует использование предварительного формирователя.
Загрузите A = west0479, действительное 479 479 несимметричная разреженная матрица.
load west0479;
A = west0479;Задайте b так, чтобы истинное решение было вектором из всех единиц.
b = full(sum(A,2));
Установите допуск и максимальное количество итераций.
tol = 1e-12; maxit = 20;
Используйте tfqmr, чтобы найти решение в требуемом допуске и количестве итераций.
[x0,fl0,rr0,it0,rv0] = tfqmr(A,b,tol,maxit);
fl0 равняется 1, потому что tfqmr не сходится к требуемому допуску 1e-12 в требуемых 20 итерациях. Семнадцатые выполняют итерации, лучшее приближенное решение и тот, возвращенный, как обозначено it0 = 17. MATLAB® хранит остаточную историю в rv0.
Постройте поведение tfqmr.
semilogy(0:maxit,rv0(1:maxit+1)/norm(b),'-o'); xlabel('Iteration number'); ylabel('Relative residual');

Обратите внимание на то, что как bicgstab, tfqmr отслеживает половину итераций. График показывает, что решение не сходится. Можно использовать предварительный формирователь, чтобы улучшить результат.
Создайте предварительный формирователь с ilu, поскольку матричный A несимметричен.
[L,U] = ilu(A,struct('type','ilutp','droptol',1e-5));
Error using ilu There is a pivot equal to zero. Consider decreasing the drop tolerance or consider using the 'udiag' option.
MATLAB не может создать неполный LU, когда это привело бы к сингулярному фактору, который бесполезен как предварительный формирователь.
Можно попробовать еще раз с уменьшаемым допуском отбрасывания, как обозначено сообщением об ошибке.
[L,U] = ilu(A,struct('type','ilutp','droptol',1e-6)); [x1,fl1,rr1,it1,rv1] = tfqmr(A,b,tol,maxit,L,U);
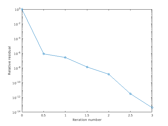
fl1 0, потому что tfqmr управляет относительной невязкой к 4.1410e-014 (значение rr1). Относительная невязка является меньше, чем предписанный допуск 1e-12 в шестой итерации (значение it1), когда предобусловленный неполной LU-факторизацией с допуском отбрасывания 1e-6. Выводом rv1(1) является norm(b), и выводом rv1(7) является norm(b-A*x2).
Можно следовать, прогресс tfqmr путем графического вывода относительных невязок в каждой итерации, начинающей с первоначальной оценки (выполните итерации номера 0).
semilogy(0:0.5:it1,rv1/norm(b),'-o'); xlabel('Iteration number'); ylabel('Relative residual');
