exponenta event banner

KernelDistribution

Объект распределения вероятностей ядра

Описание

Объект KernelDistribution состоит из параметров, образцового описания и выборочных данных для непараметрического сглаживающего ядро распределения.

Распределение ядра является непараметрической оценкой функции плотности вероятности (PDF) случайной переменной.

Распределение ядра использует следующие опции.

ОпцияОписаниеВозможные значения
KernelТип функции ядраnormal, box, triangle, epanechnikov
BandWidthПараметр сглаживания ядраBandWidth > 0

Создание

Существует несколько способов создать объект распределения вероятностей KernelDistribution.

  • Соответствуйте распределению к данным с помощью fitdist.

  • В интерактивном режиме соответствуйте распределению к данным с помощью приложения Distribution Fitter.

Свойства

развернуть все

Параметры распределения

Тип функции ядра, заданный как допустимое имя типа функции ядра.

Пропускная способность окна сглаживания ядра, заданного как значение положительной скалярной величины.

Типы данных: single | double

Характеристики распределения

Это свойство доступно только для чтения.

Логический флаг для усеченного распределения, заданного как логическое значение. Если IsTruncated равняется 0, распределение не является усеченным. Если IsTruncated равняется 1, распределение является усеченным.

Типы данных: логический

Это свойство доступно только для чтения.

Интервал усечения для распределения вероятностей, заданного как вектор, содержащий более низкие и верхние контуры усечения.

Типы данных: single | double

Другие свойства объектов

Это свойство доступно только для чтения.

Имя распределения вероятностей, заданное как вектор символов.

Типы данных: char

Это свойство доступно только для чтения.

Данные используются для подбора кривой распределения, заданного как структура, содержащая следующее:

  • данные: Вектор данных используется для подбора кривой распределения.

  • cens: Цензурирование вектора, или пустой, если ни один.

  • freq: вектор Частоты, или пустой, если ни один.

Типы данных: struct

Функции объекта

cdfКумулятивная функция распределения
icdfОбратная кумулятивная функция распределения
iqrМежквартильный размах
meanСреднее значение распределения вероятностей
medianМедиана распределения вероятностей
negloglikОтрицательный loglikelihood распределения вероятностей
pdfФункция плотности вероятности
randomСлучайные числа
stdСтандартное отклонение распределения вероятностей
truncateУсеченный объект распределения вероятностей
varОтклонение распределения вероятностей

Примеры

свернуть все

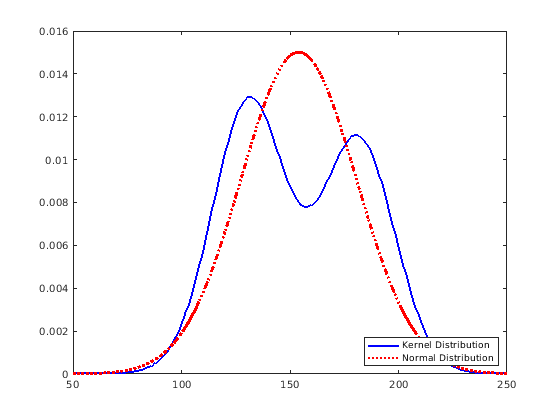
Загрузите выборочные данные. Визуализируйте терпеливые данные о весе с помощью гистограммы.

load hospital
histogram(hospital.Weight)

Гистограмма показывает, что данные имеют два режима, один для пациенток и один для штекерных пациентов.

Создайте объект распределения вероятностей путем подбора кривой распределению ядра к терпеливым данным о весе.

pd_kernel = fitdist(hospital.Weight,'Kernel')
pd_kernel = 
  KernelDistribution

    Kernel = normal
    Bandwidth = 14.3792
    Support = unbounded

Для сравнения создайте другой объект распределения вероятностей путем подбора кривой нормальному распределению к терпеливым данным о весе.

pd_normal = fitdist(hospital.Weight,'Normal')
pd_normal = 
  NormalDistribution

  Normal distribution
       mu =     154   [148.728, 159.272]
    sigma = 26.5714   [23.3299, 30.8674]

Задайте x значения и вычислите PDF каждого распределения.

x = 50:1:250;
pdf_kernel = pdf(pd_kernel,x);
pdf_normal = pdf(pd_normal,x);

Постройте PDF каждого распределения.

plot(x,pdf_kernel,'Color','b','LineWidth',2);
hold on;
plot(x,pdf_normal,'Color','r','LineStyle',':','LineWidth',2);
legend('Kernel Distribution','Normal Distribution','Location','SouthEast');
hold off;

При подборе кривой распределению ядра вместо одномодового распределения такой, когда нормальное показывает отдельные режимы для розеточных и штекерных пациентов.

Введенный в R2013a