exponenta event banner

медиана

Медиана распределения вероятностей

Синтаксис

m = median(pd)

Описание

пример

m = median(pd) возвращает средний m для распределения вероятностей pd

Примеры

свернуть все

Загрузите выборочные данные. Создайте вектор, содержащий первый столбец данных о классе экзамена студентов.

load examgrades
x = grades(:,1);

Создайте объект нормального распределения путем подбора кривой ему к данным.

pd = fitdist(x,'Normal')
pd = 
  NormalDistribution

  Normal distribution
       mu = 75.0083   [73.4321, 76.5846]
    sigma =  8.7202   [7.7391, 9.98843]

Вычислите медиану подходящего распределения.

m = median(pd)
m = 75.0083

Для симметричного распределения, такого как нормальное распределение, медиана равна среднему значению, mu.

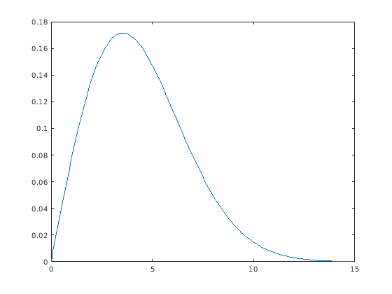
Создайте объект распределения вероятностей Weibull.

pd = makedist('Weibull','a',5,'b',2)
pd = 
  WeibullDistribution

  Weibull distribution
    A = 5
    B = 2

Вычислите медиану распределения.

m = median(pd)
m = 4.1628

Для скошенного распределения, такого как распределение Weibull, медиана и среднее значение не могут быть равными.

Вычислите среднее значение распределения Weibull и сравните его с медианой.

mean = mean(pd)
mean = 4.4311

Среднее значение распределения больше, чем медиана.

Постройте PDF, чтобы визуализировать распределение.

x = [0:.1:15];
pdf = pdf(pd,x);
plot(x,pdf)

Входные параметры

свернуть все

Распределение вероятностей, заданное как объект распределения вероятностей, созданный с помощью одного из следующих.

Функция или приложениеОписание
makedistСоздайте объект распределения вероятностей использование заданных значений параметров.
fitdistСоответствуйте объекту распределения вероятностей к выборочным данным.
Distribution FitterСоответствуйте распределению вероятностей к выборочным данным с помощью интерактивного приложения Distribution Fitter и экспортируйте подходящий объект в рабочую область.

Выходные аргументы

свернуть все

Медиана распределения вероятностей, возвращенного как скалярное значение. Значение m является 50-й процентилью распределения вероятностей.

Введенный в R2013a