Хи-квадрат (χ2) распределение является однопараметрическим семейством кривых. Распределение хи-квадрат обычно используется в проверке гипотез, особенно тест хи-квадрат на качество подгонки.
Statistics and Machine Learning Toolbox™ предлагает несколько способов работы с распределением хи-квадрат.
Используйте специфичные для распределения функции (chi2cdf, chi2inv, chi2pdf, chi2rnd, chi2stat) с заданными параметрами распределения. Функции, специфичные для распределения, могут принимать параметры нескольких распределений хи-квадрат.
Используйте родовые функции распределения (cdf, icdf, pdf, random) с заданным именем распределения ('Chisquare') и параметры.
В распределении хи-квадрат используется следующий параметр.
| Параметр | Описание | Поддержка |
|---|---|---|
| nu (ν) | Степени свободы | <reservedrangesplaceholder1> <reservedrangesplaceholder0> |
Параметр степеней свободы обычно является целым числом, но функции хи-квадрат принимают любое положительное значение.
Сумма двух случайных переменных хи-квадрат со степенями свободы ν 1 и ν 2 является случайной переменной хи-квадрат со степенями свободы ν = ν 1 + ν 2.
Функция плотности вероятностей (pdf) распределения хи-квадрат является
где ν - степени свободы, а Β (·) - Гамма-функция.
Для получения примера смотрите Compute Chi-Square Distribution pdf.
Кумулятивная функция распределения (cdf) распределения хи-квадрат является
где ν - степени свободы, а Β (·) - Гамма-функция. Результатом p является вероятность того, что одно наблюдение из распределения хи-квадрат с ν степенями свободы падает в интервале [0, x].
Для получения примера смотрите Вычисление площади Хи Распределения cdf.
Обратная совокупная функция распределения (icdf) распределения хи-квадрат является
где
ν - степени свободы, а Β (·) - это Гамма-функция. Результатом p является вероятность того, что одно наблюдение из распределения хи-квадрат с ν степенями свободы падает в интервале [0, x].
Среднее значение распределения хи-квадрат ν.
Распределение хи-квадрат отклонения 2 ν.
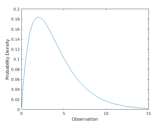
Вычислите PDF распределения хи-квадрат с 4 степенями свободы.
x = 0:0.2:15; y = chi2pdf(x,4);
Постройте график PDF.
figure; plot(x,y) xlabel('Observation') ylabel('Probability Density')

Распределение хи-квадрат смещено вправо, особенно для нескольких степеней свободы.
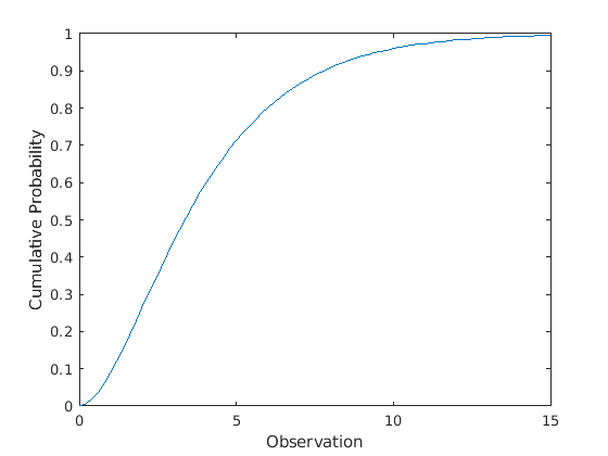
Вычислите cdf распределения хи-квадрат с 4 степенями свободы.
x = 0:0.2:15; y = chi2cdf(x,4);
Постройте график cdf.
figure; plot(x,y) xlabel('Observation') ylabel('Cumulative Probability')

Распределение F - распределение F является двухпараметрическим распределением, которое имеет параметры ν 1 (степени свободы числителя) и ν 2 (степени свободы знаменателя). Распределение F может быть определено как отношение, где χ21 и χ22 оба хи-квадрата распределены ν 1 и ν 2 степенями свободы, соответственно.
Гамма-Распределение - гамма-распределение является двухпараметрическим непрерывным распределением, которое имеет параметры a (форма) и b (шкалу). Распределение хи-квадрат равно гамма-распределению с 2a = ν и b = 2.
Нецентральное Распределение Хи-Квадрат - нецентральное распределение хи-квадрат является двухпараметрическим непрерывным распределением, которое имеет параметры ν (степени свободы) и δ (нецентральность). Нецентральное распределение хи-квадрат равно распределению хи-квадрат при δ = 0.
Нормальное Распределение - нормальное распределение является двухпараметрическим непрерывным распределением, которое имеет параметры μ (среднее) и σ (стандартное отклонение). Стандартное нормальное распределение происходит, когда μ = 0 и σ = 1.
Если Z 1, Z 2..., Z n являются стандартными нормальными случайными переменными, то имеет хи-квадратное распределение со степенями свободы ν = n - 1.
Если набор n наблюдений обычно распределен с отклонением σ2 и выборочное отклонение s2, затем имеет хи-квадратное распределение со степенями свободы ν = n - 1. Эта связь используется для вычисления доверительных интервалов для оценки нормального параметра σ2 в функции normfit.
Распределение t Студента - распределение t Студента является непрерывным распределением с одним параметром, которое имеет ν параметра (степени свободы). Если Z имеет стандартное нормальное распределение и χ2 имеет распределение хи-квадрат со степенями свободы ν, затем имеет распределение t Студента со степенями свободы ν.
Wishart Distribution - Распределение Wishart является более высоким размерным аналогом распределения хи-квадрат.
[1] Abramowitz, Milton, and Irene A. Stegun, eds. Справочник по математическим функциям: с формулами, графиками и математическими таблицами. 9. Dover print.; [Нахдр. дер Аусг. фон 1972]. Книги Дувра по математике. Нью-Йорк, Нью-Йорк: Dover Publ, 2013.
[2] Девройе, Люк Неоднородный Генерация случайных переменных. Нью-Йорк, Нью-Йорк: Спрингер Нью-Йорк, 1986. https://doi.org/10.1007/978-1-4613-8643-8
[3] Эванс, М., Н. Гастингс и Б. Пикок. Статистические распределения. 2-е изд., Хобокен, Нью-Джерси: John Wiley & Sons, Inc., 1993.
[4] Крейшиг, Эрвин. Вводная математическая статистика: принципы и методы. Нью-Йорк: Уайли, 1970.
chi2cdf | chi2gof | chi2inv | chi2pdf | chi2rnd | chi2stat