Распределение t Студента является однопараметрическим семейством кривых. Это распределение обычно используется для проверки гипотезы о среднем населении, когда стандартное отклонение населения неизвестно.
Statistics and Machine Learning Toolbox™ предлагает несколько способов работать с распределением t студента.
Используйте специфичные для распределения функции (tcdf, tinv, tpdf, trnd, tstat) с заданными параметрами распределения. Функции, специфичные для распределения, могут принимать параметры нескольких распределений t Student.
Используйте родовые функции распределения (cdf, icdf, pdf, random) с заданным именем распределения ('T') и параметры.
В распределении t студента используется следующий параметр.
| Параметр | Описание | Поддержка |
|---|---|---|
| nu (ν) | Степени свободы | <reservedrangesplaceholder1> <reservedrangesplaceholder0> |
PDF распределения t студента:
где ν - степени свободы, а Β (·) - Гамма-функция. Результатом y является вероятность наблюдения определенного значения x из распределения t Студента с ν степенями свободы.
Для получения примера смотрите Compute и График Student t Распределения pdf.
cdf распределения t Студента
где ν - степени свободы, а Β (·) - Гамма-функция. Результатом p является вероятность того, что одно наблюдение из распределения t с ν степенями свободы падает в интервале [- ∞, x].
Для получения примера смотрите Вычисление и График t Распределения cdf Студента.
Обратная функция t определяется в терминах t cdf Студента как
где
ν - степени свободы, а Β (·) - это Гамма-функция. Результатом x является решение интегрального уравнения, где вы задаете p вероятности.
Для получения примера смотрите Compute Student's t icdf.
Среднее значение t распределения Студента μ = 0 для степеней свободы ν больше 1. Если ν равен 1, то среднее значение не определено.
Отклонение распределения t Студента для степеней свободы ν более 2. Если ν меньше или равно 2, то отклонение не определено.
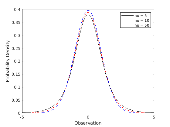
t студента Распределение PDFВычислите PDF t- распределения Студента со степенями свободы, равными 5, 10, и 50.
x = [-5:.1:5]; y1 = tpdf(x,5); y2 = tpdf(x,10); y3 = tpdf(x,50);
Постройте график PDF для всех трех вариантов nu на той же оси.
figure; plot(x,y1,'Color','black','LineStyle','-') hold on plot(x,y2,'Color','red','LineStyle','-.') plot(x,y3,'Color','blue','LineStyle','--') xlabel('Observation') ylabel('Probability Density') legend({'nu = 5','nu = 10','nu = 50'}) hold off

t студента Распределение cdfВычислите cdf t- распределения Студента со степенями свободы, равными 5, 10, и 50.
x = [-5:.1:5]; y1 = tcdf(x,5); y2 = tcdf(x,10); y3 = tcdf(x,50);
Постройте график cdf для всех трех вариантов nu на той же оси.
figure; plot(x,y1,'Color','black','LineStyle','-') hold on plot(x,y2,'Color','red','LineStyle','-.') plot(x,y3,'Color','blue','LineStyle','--') xlabel('Observation') ylabel('Cumulative Probability') legend({'nu = 5','nu = 10','nu = 50'}) hold off

Найдите 95-й процентиль распределения Student's с 50 степени свободы.
p = .95; nu = 50; x = tinv(p,nu)
x = 1.6759
t студента и Normal Distribution PDFSt распределения Ученика является семейством кривых в зависимости от единственного параметра Когда степени свободы и приближаются к бесконечности, распределение t приближается к стандартному нормальному распределению.
Вычислите PDFS для распределения Student's t с параметром nu = 5 и распределение Student t с параметром nu = 15.
x = [-5:0.1:5]; y1 = tpdf(x,5); y2 = tpdf(x,15);
Рассчитать PDF для стандартного нормального распределения.
z = normpdf(x,0,1);
Постройте график t PDFS студента и стандартного обычного PDF на том же рисунке.
plot(x,y1,'-.',x,y2,'--',x,z,'-') legend('Student''s t Distribution with \nu=5', ... 'Student''s t Distribution with \nu=15', ... 'Standard Normal Distribution','Location','best') xlabel('Observation') ylabel('Probability Density') title('Student''s t and Standard Normal pdfs')

Стандартный обычный PDF имеет более короткие хвосты, чем Student's t pdfs.
Бета-распределение - бета-распределение является двухпараметрическим непрерывным распределением, которое имеет параметры a (первый параметр формы) и b (второй параметр формы). Если у Y есть распределение t Студента с ν степенями свободы, то имеет бета- распределение с параметрами формы a = ν/2 и b = ν/2. Эта связь используется для вычисления значений t cdf и обратных функций и для генерации t распределенных случайных чисел.
Распределение Коши - Распределение Коши является двухпараметрическим непрерывным распределением с параметрами γ (шкала) и δ (расположение). Это частный случай Стабильного Распределения с параметрами формы α = 1 и β = 0. Стандартное распределение Коши (модуль и нулевое положение) является t распределением Студента со степенями свободы ν равными 1. Стандартное распределение Коши имеет неопределенное среднее значение и отклонение.
Для получения примера смотрите Сгенерировать случайные числа Коши, используя Student's t.
Распределение Хи-квадрат - распределение хи-квадрат является непрерывным распределением с одним параметром, которое имеет ν параметра (степени свободы). Если Z имеет стандартное нормальное распределение и χ2 имеет распределение хи-квадрат со степенями свободы ν, затем имеет распределение t Студента со степенями свободы ν.
Нецентральное Распределение t - нецентральное распределение t является двухпараметрическим непрерывным распределением, которое обобщает распределение t Студента и имеет параметры ν (степени свободы) и δ (нецентральность). Установка δ = 0 приводит к распределению t Студента.
Нормальное Распределение - нормальное распределение является двухпараметрическим непрерывным распределением с параметрами μ (среднее) и σ (стандартное отклонение).
Когда степени свободы ν приближаются к бесконечности, распределение t Студента приближается к стандартному нормальному распределению (нулевое среднее и единичное стандартное отклонение).
Для получения примера смотрите Сравнение t и Normal Распределения PDFS
Если x является случайной выборкой размера, n из нормального распределения со средним μ, то статистическая , где - это среднее значение выборки, а s - стандартное отклонение выборки, имеет распределение t Студента с n - 1 степенями свободы.
Для получения примера смотрите Compute Student's t Распределения cdf.
t Распределение шкалы местоположения - t распределение шкалы местоположения является трехпараметрическим непрерывным распределением с параметрами μ (среднее), σ (шкала) и ν (форма). Если у x есть t распределение шкалы местоположения с параметрами µ, σ и ν, то имеет распределение t Студента с ν степенями свободы.
[1] Abramowitz, Milton, and Irene A. Stegun, eds. Справочник по математическим функциям: с формулами, графиками и математическими таблицами. 9. Dover print.; [Нахдр. дер Аусг. фон 1972]. Книги Дувра по математике. Нью-Йорк, Нью-Йорк: Dover Publ, 2013.
[2] Девройе, Люк Неоднородный Генерация случайных переменных. Нью-Йорк, Нью-Йорк: Спрингер Нью-Йорк, 1986. https://doi.org/10.1007/978-1-4613-8643-8
[3] Эванс, Мерран, Николас Гастингс и Брайан Пикок. Статистические распределения. 2-й ред. Нью-Йорк: Дж. Уайли, 1993.
[4] Крейшиг, Эрвин. Вводная математическая статистика: принципы и методы. Нью-Йорк: Уайли, 1970.
tcdf | tinv | tpdf | trnd | tstat | ttest | ttest2