Гамма- распределение является двухпараметрическим семейством кривых. Гамма-распределение моделирует суммы экспоненциально распределенных случайных переменных и обобщает как хи-квадрат, так и экспоненциальные распределения.
Statistics and Machine Learning Toolbox™ предлагает несколько способов работы с гамма- распределением.
Создайте объект распределения вероятностей GammaDistribution подгонкой распределения вероятностей к выборочным данным (fitdist) или путем настройки значений параметров (makedist). Затем используйте функции объекта, чтобы вычислить распределение, сгенерировать случайные числа и так далее.
Работа с гамма- распределением в интерактивном режиме с помощью приложения Distribution Fitter. Можно экспортировать объект из приложения и использовать функции объекта.
Используйте специфичные для распределения функции (gamcdf, gampdf, gaminv, gamlike, gamstat, gamfit, gamrnd, randg) с заданными параметрами распределения. Функции, специфичные для распределения, могут принимать параметры нескольких гамма-распределений.
Используйте родовые функции распределения (cdf, icdf, pdf, random) с заданным именем распределения ('Gamma') и параметры.
Гамма- распределение использует следующие параметры.
| Параметр | Описание | Поддержка |
|---|---|---|
a
| Форма | <reservedrangesplaceholder1> <reservedrangesplaceholder0> |
b | Шкала | <reservedrangesplaceholder1> <reservedrangesplaceholder0> |
Стандартный гамма- распределение имеет модуль масштаб.
Сумма двух гамма-случайных переменных с параметрами формы a 1 и a 2 и с параметром масштаба b является гамма-случайной переменной с параметром формы a = a 1 + a 2 и параметром масштаба b.
Функция правдоподобия является функцией плотности вероятностей (pdf), рассматриваемой как функция от параметров. Максимальные оценки правдоподобия (MLE) являются оценками параметра, которые максимизируют функцию правдоподобия для фиксированных значений x.
Максимальные оценки правдоподобия a и b для гамма- распределения являются решениями одновременных уравнений
где - среднее значение выборки для x 1, x 2,..., x n, и Ψ является дигамма-функциейpsi.
Чтобы подогнать гамма- распределение к данным и найти оценки параметров, используйте gamfit, fitdist, или mle. В отличие от этого, gamfit и mle, которые возвращают оценки параметров, fitdist возвращает установленный объект распределения вероятностей GammaDistribution. Свойства объекта a и b сохраните оценки параметров.
Для получения примера смотрите Fit Gamma Распределения для Данных.
PDF гамма- распределения является
где Β (·) является Гамма-функцией.
Для получения примера смотрите Compute Gamma Распределения pdf.
Кумулятивная функция распределения (cdf) гамма-распределения
Результатом p является вероятность того, что одно наблюдение из гамма- распределения с параметрами a и b падает в интервале [0 x].
Для получения примера смотрите Compute Gamma Распределения cdf.
Гамма-cdf связана с неполной гамма-функцией gammainc около
Обратная совокупная функция распределения (icdf) гамма-распределения в терминах гамма-cdf является
где
Результатом x является значение, такое что наблюдение из гамма- распределения с параметрами a и b падает в область значений [0 x] с p вероятностей.
Предшествующее интегральное уравнение не имеет известного аналитического решения. gaminv использует итерационный подход (метод Ньютона), чтобы сходиться по решению.
Среднее значение гамма- распределения a b.
Отклонение гамма-распределения a b2.
Сгенерируйте выборку 100 гамма-случайные числа с 3 формы и масштабные 5.
x = gamrnd(3,5,100,1);
Подбор гамма- распределения к данным с помощью fitdist.
pd = fitdist(x,'gamma')pd =
GammaDistribution
Gamma distribution
a = 2.7783 [2.1374, 3.61137]
b = 5.73438 [4.30198, 7.64372]
fitdist возвращает GammaDistribution объект. Интервалы рядом с оценками параметров являются 95% доверительными интервалами для параметров распределения.
Оцените параметры a и b использование функций распределения.
[muhat,muci] = gamfit(x) % Distribution specific functionmuhat = 1×2
2.7783 5.7344
muci = 2×2
2.1374 4.3020
3.6114 7.6437
[muhat2,muci2] = mle(x,'distribution','gamma') % Generic function
muhat2 = 1×2
2.7783 5.7344
muci2 = 2×2
2.1374 4.3020
3.6114 7.6437
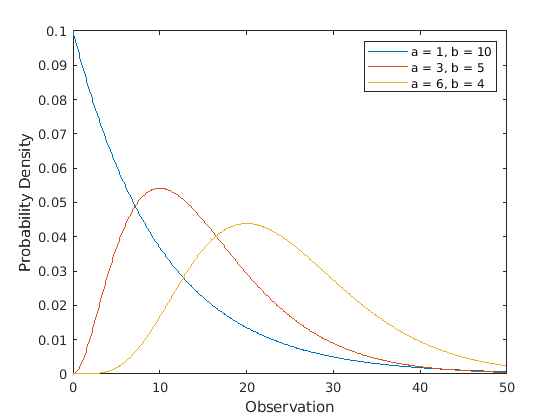
Вычислите PDFS гамма- распределения с несколькими параметрами формы и шкалы.
x = 0:0.1:50; y1 = gampdf(x,1,10); y2 = gampdf(x,3,5); y3 = gampdf(x,6,4);
Постройте график PDFS.
figure; plot(x,y1) hold on plot(x,y2) plot(x,y3) hold off xlabel('Observation') ylabel('Probability Density') legend('a = 1, b = 10','a = 3, b = 5','a = 6, b = 4')

Вычислите cdfs гамма- распределения с несколькими параметрами формы и шкалы.
x = 0:0.1:50; y1 = gamcdf(x,1,10); y2 = gamcdf(x,3,5); y3 = gamcdf(x,6,4);
Постройте график cdfs.
figure; plot(x,y1) hold on plot(x,y2) plot(x,y3) hold off xlabel('Observation') ylabel('Cumulative Probability') legend('a = 1, b = 10','a = 3, b = 5','a = 6, b = 4',"Location","northwest")

Гамма- распределение имеет параметр формы и параметр шкалы . Для большого гамма-распределение близко аппроксимирует нормальное распределение со средним и отклонение .
Вычислите PDF гамма- распределения с параметрами a = 100 и b = 5.
a = 100; b = 5; x = 250:750; y_gam = gampdf(x,a,b);
Для сравнения вычислите среднее значение, стандартное отклонение и PDF нормального распределения, которое гамма аппроксимирует.
mu = a*b
mu = 500
sigma = sqrt(a*b^2)
sigma = 50
y_norm = normpdf(x,mu,sigma);
Постройте график PDFS гамма-распределения и нормального распределения на том же рисунке.
plot(x,y_gam,'-',x,y_norm,'-.') title('Gamma and Normal pdfs') xlabel('Observation') ylabel('Probability Density') legend('Gamma Distribution','Normal Distribution')

PDF нормального распределения аппроксимирует PDF гамма-распределения.
Бета-распределение - бета-распределение является двухпараметрическим непрерывным распределением, которое имеет параметры a (первый параметр формы) и b (второй параметр формы). Если X 1 и X 2 имеют стандартную гамма- распределения с параметрами формы a 1 и a 2 соответственно, то имеет бета-распределение с параметрами формы a 1 и a 2.
Распределение Хи-квадрат - распределение хи-квадрат является непрерывным распределением с одним параметром, которое имеет ν параметра (степени свободы). Распределение хи-квадрат равно гамма-распределению с 2a = ν и b = 2.
Экспоненциальное Распределение - экспоненциальное распределение является непрерывным распределением с одним параметром, которое имеет μ параметра (среднее значение). Экспоненциальное распределение равно гамма-распределению с a = 1 и b = μ. Сумма экспоненциально распределенных случайных переменных со средним μ k гамма- распределения с параметрами a = k и μ = b.
Распределение Накагами - распределение Накагами является двухпараметрическим непрерывным распределением с µ параметра формы и ω параметра шкалы. Если у x есть распределение Накагами, то x2 имеет гамма- распределение с a = μ и a b = ω.
Нормальное Распределение - нормальное распределение является двухпараметрическим непрерывным распределением, которое имеет параметры μ (среднее) и σ (стандартное отклонение). Когда a большая, гамма-распределение близко аппроксимирует нормальное распределение с μ = a b и2 = a b2. Для получения примера смотрите Сравнение гамма и нормальное распределение PDFS.
[1] Abramowitz, Milton, and Irene A. Stegun, eds. Справочник по математическим функциям: с формулами, графиками и математическими таблицами. 9. Dover print.; [Нахдр. дер Аусг. фон 1972]. Книги Дувра по математике. Нью-Йорк, Нью-Йорк: Dover Publ, 2013.
[2] Эванс, Мерран, Николас Гастингс и Брайан Пикок. Статистические распределения. 2-й ред. Нью-Йорк: Дж. Уайли, 1993.
[3] Хан, Джеральд Дж., и Самуэль С. Шапиро. Статистические модели в технике. Библиотека Уайли Классика. Нью-Йорк: Уайли, 1994.
[4] Lawless, Jerald F. Статистические модели и методы для пожизненных данных. 2-я ред. Серия Уайли в вероятностях и статистике. Hoboken, N.J: Wiley-Interscience, 2003.
[5] Микер, Уильям К. и Луис А. Эскобар. Статистические методы для данных о надежности. Серия Уайли в вероятностях и статистике. Примененный раздел вероятностей и статистики. Нью-Йорк: Уайли, 1998.
[6] Марсалья, Джордж и Вай Ван Цанг. Простой метод генерации гамма- Переменных. Транзакции ACM на математическом программном обеспечении 26, № 3 (1 сентября 2000 года): 363-72. https://doi.org/10.1007/978-1-4613-8643-8.
fitdist | gamcdf | gamfit | gaminv | gamlike | GammaDistribution | gampdf | gamrnd | gamstat | makedist | randg