Экспоненциальное распределение является однопараметрическим семейством кривых. Экспоненциальные модели распределения ждут времени, когда вероятность ожидания дополнительного периода времени не зависит от того, как долго вы уже ждали. Например, вероятность того, что лампочка сгорит в следующую минуту использования, относительно не зависит от того, сколько минут она уже сгорела.
Statistics and Machine Learning Toolbox™ предлагает несколько способов работать с экспоненциальным распределением.
Создайте объект распределения вероятностей ExponentialDistribution подгонкой распределения вероятностей к выборочным данным (fitdist) или путем настройки значений параметров (makedist). Затем используйте функции объекта, чтобы вычислить распределение, сгенерировать случайные числа и так далее.
Работайте с экспоненциальным распределением в интерактивном режиме при помощи Distribution Fitter app.Можно экспортировать объект из приложения и использовать функции объекта.
Используйте специфичные для распределения функции (expcdf, exppdf, expinv, explike, expstat, expfit, exprnd) с заданными параметрами распределения. Функции, специфичные для распределения, могут принимать параметры нескольких экспоненциальных распределений.
Используйте родовые функции распределения (cdf, icdf, pdf, random) с заданным именем распределения ('Exponential') и параметры.
Экспоненциальное распределение использует следующий параметр.
| Параметр | Описание | Поддержка |
|---|---|---|
mu (<reservedrangesplaceholder0>) | Средний | <reservedrangesplaceholder1> <reservedrangesplaceholder0> |
μ параметра также равен стандартному отклонению экспоненциального распределения.
Стандартное экспоненциальное распределение имеет μ = 1.
Общей альтернативной параметризацией экспоненциального распределения является использование λ, заданное как среднее количество событий в интервале, в отличие от μ, которое является средним временем ожидания наступления события. λ и μ являются обратными.
Функция правдоподобия является функцией плотности вероятностей (pdf), рассматриваемой как функция от параметров. Максимальные оценки правдоподобия (MLE) являются оценками параметра, которые максимизируют функцию правдоподобия для фиксированных значений x.
Максимальная оценка правдоподобия μ для экспоненциального распределения , где - среднее значение выборки для выборок x 1, x 2,..., x n. Среднее значение выборки является объективной оценкой μ параметра.
Чтобы подогнать экспоненциальное распределение к данным и найти оценку параметра, используйте expfit, fitdist, или mle. В отличие от этого, expfit и mle, которые возвращают оценки параметров, fitdist возвращает установленный объект распределения вероятностей ExponentialDistribution. Свойство объекта mu сохраняет оценку параметра.
Для получения примера смотрите Подгонка экспоненциального распределения к данным.
PDF экспоненциального распределения
Для получения примера смотрите Вычисление экспоненциального PDF распределения.
Кумулятивная функция распределения (cdf) экспоненциального распределения
Результатом p является вероятность того, что одно наблюдение из экспоненциального распределения со средним μ падает в интервале [0, x].
Для получения примера смотрите Вычисление экспоненциального распределения cdf.
Обратная совокупная функция распределения (icdf) экспоненциального распределения
Результатом x является значение, такое что наблюдение из экспоненциального распределения с μ параметра падает в области значений [0 x] с p вероятностей.
Функция опасности (мгновенная частота отказов) является отношением pdf и дополнения cdf. Если f (t) и F (t) являются pdf и cdf распределения (соответственно), то коэффициент опасности . Подстановка pdf и cdf экспоненциального распределения f (t) и F (t) приводит к постоянной λ. Экспоненциальное распределение является единственным непрерывным распределением с постоянной функцией опасности. λ является взаимным μ и может интерпретироваться как скорость, с которой события происходят в любом заданном интервале. Следовательно, когда вы моделируете время выживания, вероятность того, что элемент переживет дополнительный модуль времени, не зависит от текущего возраста элемента.
Для получения примера см. «Экспоненциально распределенное время жизни».
Сгенерируйте выборку 100 экспоненциально распределенных случайных чисел со средними 700.
x = exprnd(700,100,1); % Generate sampleПодбор экспоненциального распределения к данным с помощью fitdist.
pd = fitdist(x,'exponential')pd =
ExponentialDistribution
Exponential distribution
mu = 641.934 [532.598, 788.966]
fitdist возвращает ExponentialDistribution объект. Интервал рядом с оценкой параметра является 95% доверительным интервалом для параметра распределения.
Оцените параметр с помощью функций распределения.
[muhat,muci] = expfit(x) % Distribution specific functionmuhat = 641.9342
muci = 2×1
532.5976
788.9660
[muhat2,muci2] = mle(x,'distribution','exponential') % Generic distribution function
muhat2 = 641.9342
muci2 = 2×1
532.5976
788.9660
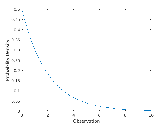
Вычислите PDF экспоненциального распределения с параметром mu = 2.
x = 0:0.1:10; y = exppdf(x,2);
Постройте график PDF.
figure; plot(x,y) xlabel('Observation') ylabel('Probability Density')

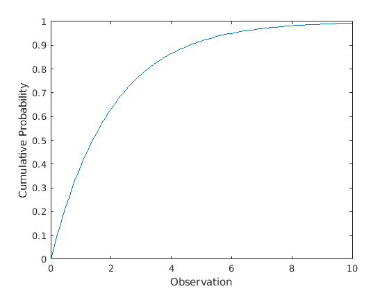
Вычислите cdf экспоненциального распределения с параметрами mu = 2.
x = 0:0.1:10; y = expcdf(x,2);
Постройте график cdf.
figure; plot(x,y) xlabel('Observation') ylabel('Cumulative Probability')

Вычислите функцию опасности экспоненциального распределения со средним mu = 2 в значениях от одного до пяти.
x = 1:5; lambda1 = exppdf(x,2)./(1-expcdf(x,2))
lambda1 = 1×5
0.5000 0.5000 0.5000 0.5000 0.5000
Функция опасности (мгновенная скорость отказа в выживании) экспоненциального распределения постоянна и всегда равна 1/mu. Эта константа часто обозначается
Оцените функции опасности экспоненциальных распределений со средствами с одного по пять при x = 3.
mu = 1:5; lambda2 = exppdf(3,mu)./(1-expcdf(3,mu))
lambda2 = 1×5
1.0000 0.5000 0.3333 0.2500 0.2000
Вероятность того, что элемент с экспоненциально распределенным временем жизни выживает еще один модуль времени, не зависит от того, как долго он выжил.
Вычислите вероятность выживания элемента еще на один год в различных возрастах, когда среднее время выживания 10 лет.
x2 = 5:5:25; x3 = x2 + 1; deltap = (expcdf(x3,10)-expcdf(x2,10))./(1-expcdf(x2,10))
deltap = 1×5
0.0952 0.0952 0.0952 0.0952 0.0952
Вероятность выжить еще один год одинаковая независимо от того, как долго элемент уже сохранился.
Распределение Burr Type XII - Распределение Burr является непрерывным распределением с тремя параметрами. Экспоненциальное распределение, смешанное с гамма-распределением по среднему значению, дает распределение Burr.
Гамма-Распределение - гамма-распределение является двухпараметрическим непрерывным распределением, которое имеет параметры a (форма) и b (шкалу). Когда a = 1, гамма-распределение равно экспоненциальному распределению со средним μ = b. Сумма k экспоненциально распределенных случайных переменных со средним μ имеет гамма- распределение с параметрами a = k и μ = b.
Геометрическое распределение - геометрическое распределение является дискретным распределением с одним параметром, которое моделирует общее количество отказов до первого успеха в повторных испытаниях Бернулли. Геометрическое распределение является дискретным аналогом экспоненциального распределения и является единственным дискретным распределением с постоянной функцией опасности.
Обобщенное Распределение Парето - обобщенное распределение Парето является трехпараметрическим непрерывным распределением, которое имеет параметры k (форма), σ (шкалу) и θ (порог). Когда оба k = 0 и θ = 0, обобщенное распределение Парето равно экспоненциальному распределению со средним μ = σ.
Распределение Пуассона - распределение Пуассона является дискретным распределением с одним параметром, которое принимает неотрицательные целочисленные значения. Параметр λ является и средним, и отклонением распределением. Модели распределения Пуассона отсчитывают количество раз, когда случайное событие происходит за заданное количество времени. В такой модели количество времени между вхождениями моделируется экспоненциальным распределением со средним .
Распределение Вейбула - Распределение Вейбула является двухпараметрическим непрерывным распределением, которое имеет параметры < reservedrangesplaceholder4 > (шкала (шкала) и b (форма). Распределение Вейбула также используется для моделирования времени жизни, но не имеет постоянной скорости опасности. Когда b = 1, распределение Вейбула равно экспоненциальному распределению со средним μ = a.
Для получения примера смотрите Сравнение Экспоненциала и Функций Распределения Вейбула.
[1] Crowder, Martin J., ed. Statistical Analysis of Reliability Data. Переиздан. Лондон: Chapman & Hall, 1995.
[2] Коц, Самуил и Сарали Надараджа. Экстремальные распределения значений: теория и приложения. Лондон: River Edge, NJ: Imperial College Press; Распространено World Scientific, 2000.
[3] Микер, Уильям К. и Луис А. Эскобар. Статистические методы для данных о надежности. Серия Уайли в вероятностях и статистике. Примененный раздел вероятностей и статистики. Нью-Йорк: Уайли, 1998.
[4] Lawless, Jerald F. Статистические модели и методы для пожизненных данных. 2-я ред. Серия Уайли в вероятностях и статистике. Hoboken, N.J: Wiley-Interscience, 2003.
expcdf | expfit | expinv | explike | ExponentialDistribution | exppdf | exprnd | expstat | fitdist | makedist