exponenta event banner

Силовая электроника

Тиристоры, диоды, мосты

Блоки

расширить все

DiodeРеализуйте модель диода
GTOРеализуйте тиристорную модель выключения затвора (GTO)
Ideal SwitchРеализуйте идеальное коммутационное устройство
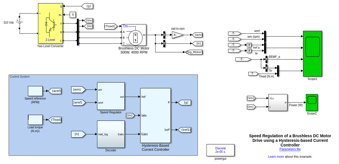
IGBTРеализуйте биполярный транзистор с изолированным ключом (IGBT)
IGBT/DiodeРеализует идеальные IGBT, GTO или MOSFET и антипараллельный диод
MOSFETРеализуйте модель MOSFET
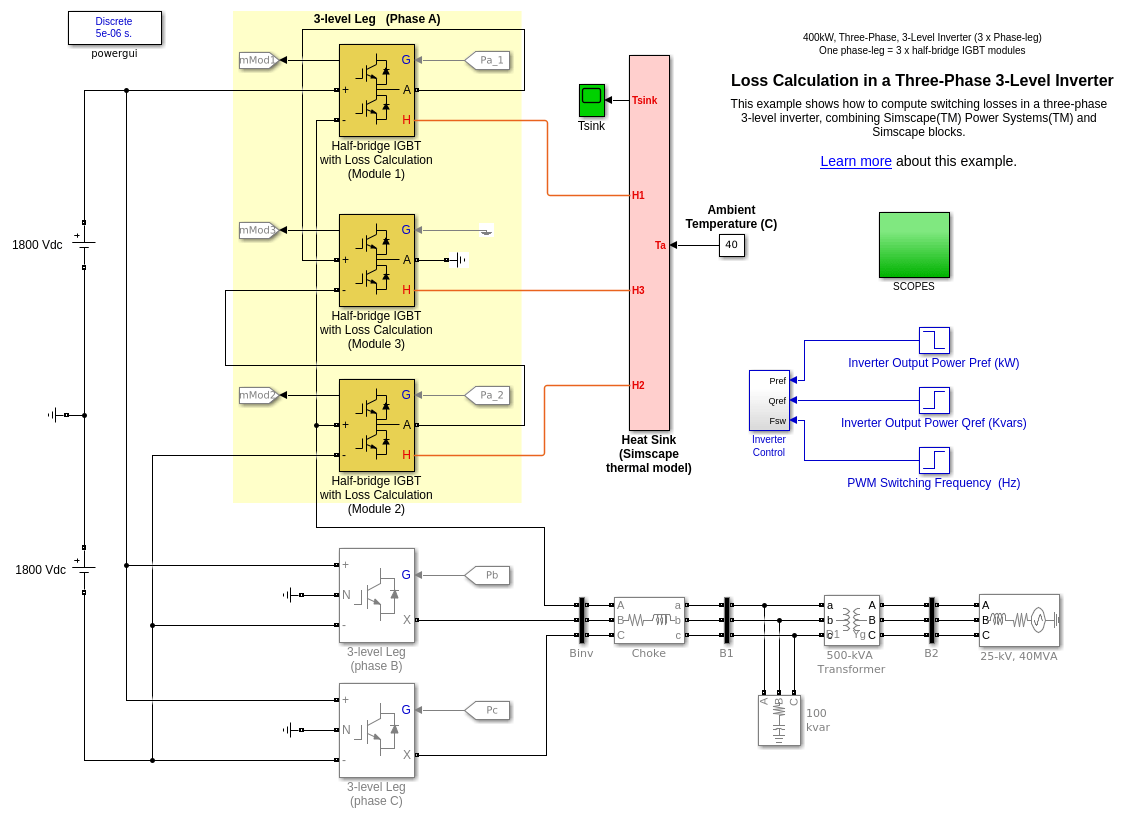
Three-Level BridgeРеализуйте трехуровневый преобразователь степени с зажимом нейтральной точки (NPC) с выбираемыми топологиями и устройствами переключения степени
ThyristorРеализуйте тиристорную модель
Universal BridgeРеализуйте универсальный преобразователь степени с выбираемыми топологией и ключевыми элементами
Full-Bridge ConverterРеализуйте полномостовой преобразователь степени
Full-Bridge MMCРеализуйте полномостовой модульный многоуровневый преобразователь
Full-Bridge MMC (External DC Links)Полномостовой преобразователь степени MMC с внешними соединениями постоянного тока
Half-Bridge ConverterРеализуйте полумостовой преобразователь степени
Half-Bridge MMCРеализуйте полумостовой модульный многоуровневый преобразователь
Three-Level NPC ConverterРеализуйте трехфазный трехуровневый преобразователь степени с зажимом нейтральной точки (NPC)
Two-Level ConverterРеализуйте трехфазный двухуровневый преобразователь степени
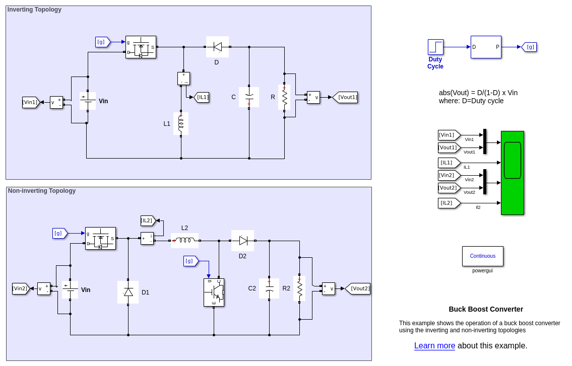
Two-Quadrant DC/DC ConverterРеализуйте двухквадрантный преобразователь степени постоянного/постоянного тока

Темы

Последовательно компенсированная система передачи

Исследуйте модель для последовательной компенсации и связанных с ней явлений, таких как подсинхронный резонанс в системе передачи.

Статический компенсатор VAR на основе тиристора

Моделируйте статический var-компенсатор (SVC) с помощью трех тиристорно-коммутируемых конденсаторных блоков (TSC) и одной тиристорно-управляемой реакторной группы (TCR).

STATCOM на основе GTO

Моделируйте статический синхронный компенсатор (STATCOM) с помощью 48-импульсного преобразователя GTO.

Тиристорная ссылка HVDC

Исследуйте высоковольтную передающую ссылку постоянного тока (HVDC), которая использует 12-импульсные тиристорные преобразователи тока.

HVDC на основе VSC Ссылки

Моделируйте принудительно коммутируемый преобразователь напряжения высоковольтного постоянного тока (VSC-HVDC) ссылки передачи.

Представляем силовую электронику

Узнайте, как использовать силовую электронику и трансформаторы и изменить начальные условия схемы.

Рекомендуемые примеры